Suppr超能文献

基于液相色谱-质谱联用的天然代谢产物抗……的代谢组学鉴定

LC-MS based metabolomics identification of natural metabolites against .

作者信息

Yang Wenjuan, Tang Sidi, Xu Rubing, Zhang Lu, Zhou Zihao, Yang Yong, Li Yanyan, Xiang Haibo

机构信息

State Key Laboratory of Biocatalysis and Enzyme Engineering, College of Life Sciences, Hubei University, Wuhan, China.

Tobacco Research Institute of Hubei Province, Wuhan, China.

出版信息

Front Plant Sci. 2024 Sep 3;15:1435963. doi: 10.3389/fpls.2024.1435963. eCollection 2024.

Abstract

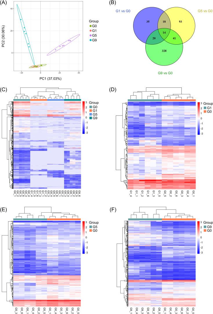
is a soil-borne pathogen that poses a serious threat to the quality and yield of hundreds of crops worldwide, particularly tobacco production. Using metabolomics technology, we investigated natural metabolites from disease-conducting soil (DCS) and disease-suppressing soil (DSS) of tobacco rhizosphere as fungicides to control tobacco Fusarium wilt (TFW), which is mainly caused by . Furthermore, the antifungal mechanisms of these natural metabolites were preliminarily elucidated through various assessments, including antifungal activity determination, chemotaxis effect tests, PI staining experiments, and measurements of extracellular conductivity and protein content. Metabolomics results showed that the DCS with three different disease grades (G1, G5 and G9 groups) had significantly higher levels of 15, 14 and 233 differential rhizosphere metabolites (DRMs) and significantly lower levels of 72, 152 and 170 DRMs compared to the DSS (G0 group). According to KEGG pathway analysis, these DRMs were found to be enriched in the caffeine metabolism, biosynthesis of phenylpropanoids, galactose metabolism and tyrosine metabolism, etc. Linustatin, scopoletin and phenylpropiolic acid were picked out from these DRMs and found to have suppressive activity against through correlation analysis and antifungal experiments. The three DRMs showed strong inhibitory effects on the growth and spore germination of at concentrations of 0.5 mM or higher in each test period. Furthermore, showed a phobotaxis effect against these three DRMs at concentrations as low as 0.25 mM. Finally, we found that the three DRMs had an inhibitory effect on by destroying the integrity of the cell membrane and increasing the membrane permeability of . This study firstly reports the inhibition activity of phenylpropiolic acid and linustatin on , providing a practical and environmentally friendly method for biocontrol of TFW by using natural fungicides.

摘要

是一种土传病原菌,对全球数百种作物的质量和产量构成严重威胁,尤其是烟草生产。利用代谢组学技术,我们研究了烟草根际致病土壤(DCS)和抑病土壤(DSS)中的天然代谢产物作为杀菌剂来防治主要由引起的烟草枯萎病(TFW)。此外,通过各种评估,包括抗真菌活性测定、趋化效应测试、PI染色实验以及细胞外电导率和蛋白质含量测量,初步阐明了这些天然代谢产物的抗真菌机制。代谢组学结果表明,与DSS(G0组)相比,具有三种不同病害等级(G1、G5和G9组)的DCS分别有15、14和233种差异根际代谢产物(DRM)显著升高,72、152和170种DRM显著降低。根据KEGG通路分析,发现这些DRM在咖啡因代谢、苯丙烷类生物合成、半乳糖代谢和酪氨酸代谢等方面富集。从这些DRM中筛选出亚麻抑素、东莨菪素和苯丙炔酸,通过相关性分析和抗真菌实验发现它们对具有抑制活性。在每个测试时期,这三种DRM在浓度为0.5 mM或更高时对的生长和孢子萌发表现出强烈的抑制作用。此外,在浓度低至0.25 mM时对这三种DRM表现出趋避效应。最后,我们发现这三种DRM通过破坏细胞膜的完整性并增加的膜通透性对产生抑制作用。本研究首次报道了苯丙炔酸和亚麻抑素对的抑制活性,为利用天然杀菌剂对TFW进行生物防治提供了一种实用且环保的方法。

https://cdn.ncbi.nlm.nih.gov/pmc/blobs/d8fc/11405212/9fe8d5d22b7c/fpls-15-1435963-g001.jpg

文献检索

告别复杂PubMed语法,用中文像聊天一样搜索,搜遍4000万医学文献。AI智能推荐,让科研检索更轻松。

立即免费搜索

文件翻译

保留排版,准确专业,支持PDF/Word/PPT等文件格式,支持 12+语言互译。

免费翻译文档

深度研究

AI帮你快速写综述,25分钟生成高质量综述,智能提取关键信息,辅助科研写作。

立即免费体验