Suppr超能文献

土壤微生物定殖影响了白及的生长和次生代谢产物积累。

Soil microorganism colonization influenced the growth and secondary metabolite accumulation of Bletilla striata (Thunb.) Rchb. F.

作者信息

Xu Qingqing, Fu Yan, Zhang Jinqiang, Xu Chunyun, Yang Changgui, Yuan Qingsong, Xu Jiao, Jiang Weike, Zhang Yongping, Zhou Tao, Xiao Chenghong

机构信息

Resource Institute for Chinese and Ethnic Materia Medica, Guizhou University of Traditional Chinese Medicine, Guiyang, 550025, China.

Guizhou Key Laboratory for Germplasm Innovation and Resource-Efficient Utilization of Dao-Di Herbs, Guiyang, 550025, China.

出版信息

BMC Microbiol. 2025 May 8;25(1):276. doi: 10.1186/s12866-025-03960-2.

Abstract

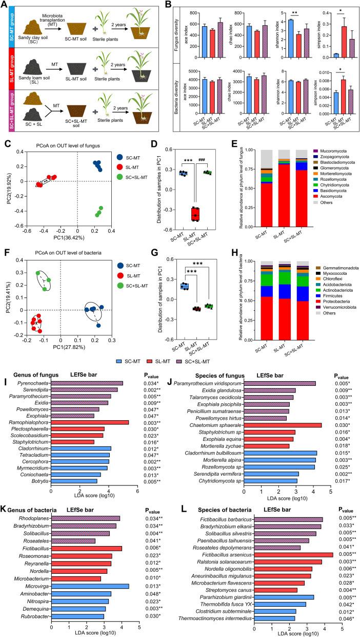
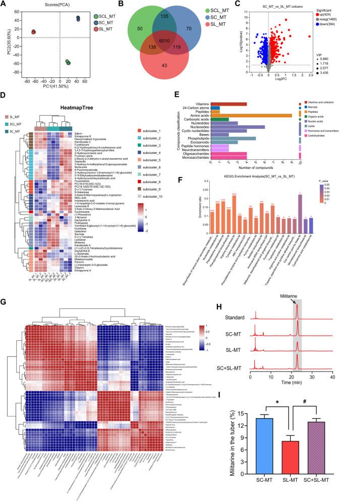
Bletilla striata (Thunb.) Rchb. F., a perennial herbaceous plant renowned for its medicinal properties, exhibits growth and secondary metabolite production that are significantly influenced by soil microorganisms. Exploring how soil microorganisms influence the growth and secondary metabolites of B. striata, we cultivated sterile seedlings in radiation-sterilized soil inoculated with microbiota from either sandy clay or sandy loam soils. Following a two-year growth period, we employed 16S and ITS Illumina sequencing to analyze the bacterial and fungal communities colonizing the rhizosphere soil, roots, tubers, and leaves of B. striata. Concurrently, we assessed the growth indices of the plants and utilized UHPLC-MS/MS to quantify the metabolites in the tubers, with a particular focus on the index component militarine and single bacteria were isolated for verification. Our findings revealed significant variations in the metabolite profiles and growth of B. striata across different soil microbial treatments. Specifically, sandy loam microorganisms were found to enhance plant growth, whereas sandy clay microorganisms increased the concentration of secondary metabolites. We identified specific microbes predominantly in loam soil that colonized roots and promoted growth (e.g., Entrophospora, Aspergillus, Fusarium). Similarly, certain microbes in loam soil colonized tubers and enhanced their growth (e.g., Sphingomonas, Hyphomicrobium). Additionally, microbes predominantly found in sandy soil colonized tubers and stimulated the synthesis of secondary metabolites (e.g., Myrmecridium, Apiotrichum montevideense). Notably, Aspergillus versicolor (B-6), isolated from the rhizosphere soil of B. striata after the introduction of sandy loam microorganisms, demonstrated a growth-promoting effect on sterile seedlings upon inoculation. This study elucidates the role of soil microorganisms in colonizing various regions of B. striata, thereby modulating its growth and secondary metabolite production. These insights have significant implications for optimizing the yield and quality of B. striata in both medicinal and agricultural applications.

摘要

白及(Bletilla striata (Thunb.) Rchb. F.)是一种以其药用特性而闻名的多年生草本植物,其生长和次生代谢产物的产生受到土壤微生物的显著影响。为了探究土壤微生物如何影响白及的生长和次生代谢产物,我们在经辐射灭菌的土壤中培育无菌幼苗,并接种来自砂质黏土或砂壤土的微生物群。经过两年的生长周期,我们采用16S和ITS Illumina测序技术分析定殖在白及根际土壤、根、块茎和叶片中的细菌和真菌群落。同时,我们评估了植株的生长指标,并利用超高效液相色谱-串联质谱法(UHPLC-MS/MS)对块茎中的代谢产物进行定量分析,特别关注指标成分白及胺,并且分离出单一细菌进行验证。我们的研究结果表明,在不同的土壤微生物处理下,白及的代谢产物谱和生长存在显著差异。具体而言,发现砂壤土微生物可促进植株生长,而砂质黏土微生物则增加次生代谢产物的浓度。我们确定了主要存在于壤土中的特定微生物,它们定殖在根部并促进生长(例如内孢霉属、曲霉属、镰刀菌属)。同样,壤土中的某些微生物定殖在块茎上并促进其生长(例如鞘氨醇单胞菌属、生丝微菌属)。此外,主要存在于砂土中的微生物定殖在块茎上并刺激次生代谢产物的合成(例如蚁巢菌属、蒙特维的亚细基格孢)。值得注意的是,在引入砂壤土微生物后,从白及根际土壤中分离出的杂色曲霉(B-6)在接种后对无菌幼苗表现出促生长作用。本研究阐明了土壤微生物在定殖于白及各个部位中的作用,从而调节其生长和次生代谢产物的产生。这些见解对于优化白及在药用和农业应用中的产量和质量具有重要意义。

https://cdn.ncbi.nlm.nih.gov/pmc/blobs/5e72/12060540/1c6946e1a5d7/12866_2025_3960_Fig1_HTML.jpg

文献AI研究员

20分钟写一篇综述,助力文献阅读效率提升50倍。

立即体验

用中文搜PubMed

大模型驱动的PubMed中文搜索引擎

马上搜索

文档翻译

学术文献翻译模型,支持多种主流文档格式。

立即体验