Young K M, Fisher C R
Health Care Financ Rev. 1980 Fall;2(2):1-23.
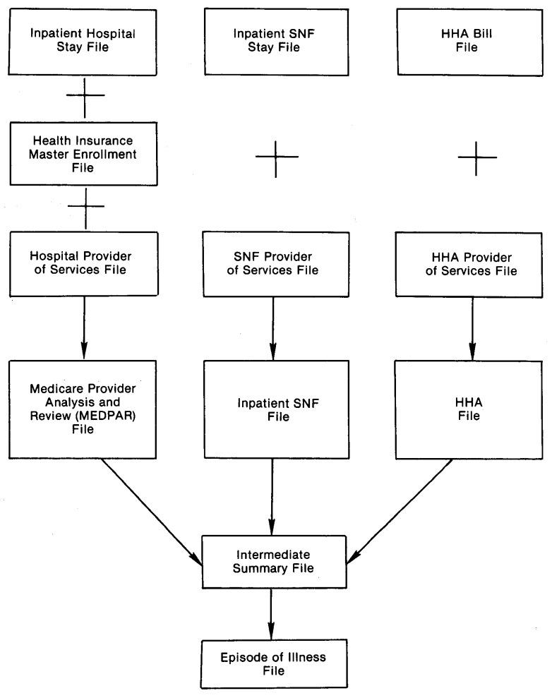
This paper analyzes charges incurred under the Medicare program for inpatient hospital, skilled nursing facility (SNF), and home health agency (HHA) care for 1976. This research was made possible through the construction of a new data set which links a beneficiary's use of these three services. Summary highlights reveal that an overwhelming majority of the 7.5 million Medicare episodes of illness do not involve post-hospital SNF or HHA care. Those episodes of illness that use only hospital care are substantially (53%) cheaper than all other episodes. A large percentage of these charge differences reflect the greater number of hospital days of care associated with post-hospital care services. However, an analysis of the beneficiaries' demographic characteristics suggests that persons who use post-hospital care generally differ from those who receive only hospital care. We found that persons who use post-hospital SNF or HHA, or both types of care are likely to be female, to have cancer, diabetes, fractured bones or a central nervous or vascular system disease, and to be older than persons who do not use these types of care. The data also show that a beneficiary's area of residence greatly influences the amount and types of care received. Persons who reside in the New England, Middle Atlantic and Pacific Divisions are more likely to receive post-hospital care services than person who live elsewhere in the United States. These persons also incur among the highest per capita institutional charges in the United States. Part of this variation in institutional charges per capita is explained by the high input price index found in these areas, and in some cases by the high quantity of services index.
本文分析了1976年医疗保险计划下住院医院、熟练护理设施(SNF)和家庭健康机构(HHA)护理所产生的费用。通过构建一个新的数据集,将受益人的这三种服务使用情况联系起来,这项研究才得以进行。总结要点显示,在750万次医疗保险疾病发作中,绝大多数都不涉及出院后的SNF或HHA护理。仅使用医院护理的疾病发作比所有其他发作的费用大幅降低(53%)。这些费用差异的很大一部分反映了与出院后护理服务相关的更多住院天数。然而,对受益人的人口统计学特征分析表明,使用出院后护理的人与仅接受医院护理的人通常有所不同。我们发现,使用出院后SNF或HHA或两种护理的人可能是女性,患有癌症、糖尿病、骨折或中枢神经或血管系统疾病,并且比不使用这些护理类型的人年龄更大。数据还表明,受益人的居住地区对所接受护理的数量和类型有很大影响。居住在新英格兰、中大西洋和太平洋地区的人比居住在美国其他地方的人更有可能接受出院后护理服务。这些人在美国人均机构费用方面也位居最高之列。人均机构费用的部分差异是由这些地区发现的高投入价格指数解释的,在某些情况下是由高服务数量指数解释的。