Sasada T, Ghendler Y, Neveu J M, Lane W S, Reinherz E L
Laboratory of Immunobiology and Department of Cancer Immunology & AIDS, Dana-Farber Cancer Institute and Department of Medicine, Harvard Medical School, Boston, MA 02115, USA.
J Exp Med. 2001 Oct 1;194(7):883-92. doi: 10.1084/jem.194.7.883.
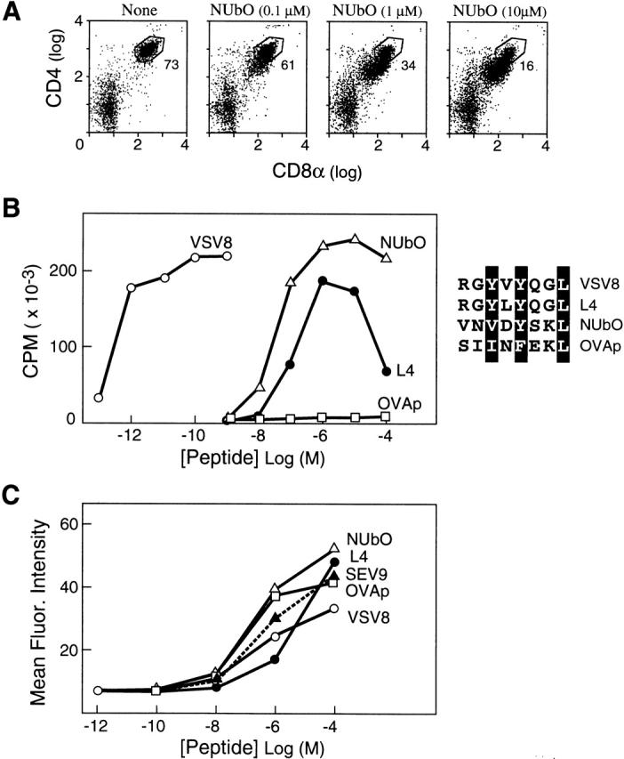
Peptide fragments of self-proteins bound to major histocompatibility complex molecules within the thymus are important for positively selecting T cell receptor (TCR)-bearing CD4(+)CD8(+) double positive (DP) thymocytes for further maturation. The relationship between naturally processed thymic self-peptides and TCR-specific cognate peptides is unknown. Here we employ HPLC purification of peptides released from H-2K(b) molecules of the C57BL/6 thymus in conjunction with mass spectrometry (MS) and functional profiling to identify a naturally processed K(b)-bound peptide positively selecting the N15 TCR specific for the vesicular stomatitis virus octapeptide (VSV8) bound to K(b). The selecting peptide was identified in 1 of 80 HPLC fractions and shown by tandem MS (MS/MS) sequencing to correspond to residues 68-75 of the MLRQ subunit of the widely expressed mitochondrial NADH ubiquinone oxidoreductase (NUbO(68-75)). Of note, the peptide differs at six of its eight residues from the cognate peptide VSV8 and functions as a weak agonist for mature CD8 single positive (SP) N15 T cells, with activity 10,000-fold less than VSV8. In N15 transgenic (tg) recombinase activating gene 2(-/)- transporter associated with antigen processing 1(-/)- fetal thymic organ culture, NUbO(68-75) induces phenotypic and functional differentiation of N15 TCR bearing CD8 SP thymocytes. Failure of NUbO(68-75) to support differentiation of a second K(b)-restricted TCR indicates that its inductive effects are not general.
与主要组织相容性复合体分子结合的自身蛋白的肽片段,对于在胸腺中阳性选择带有T细胞受体(TCR)的CD4(+)CD8(+)双阳性(DP)胸腺细胞以进一步成熟很重要。天然加工的胸腺自身肽与TCR特异性同源肽之间的关系尚不清楚。在这里,我们采用高效液相色谱法(HPLC)从C57BL/6胸腺的H-2K(b)分子中释放肽,并结合质谱(MS)和功能分析,以鉴定一种天然加工的与K(b)结合的肽,该肽阳性选择对与K(b)结合的水疱性口炎病毒八肽(VSV8)具有特异性的N15 TCR。在80个HPLC馏分中的1个中鉴定出了选择肽,并通过串联质谱(MS/MS)测序显示其对应于广泛表达的线粒体NADH泛醌氧化还原酶(NUbO(68-75))的MLRQ亚基的68-75位残基。值得注意的是,该肽在其八个残基中的六个与同源肽VSV8不同,并且作为成熟CD8单阳性(SP)N15 T细胞的弱激动剂起作用,其活性比VSV8低10,000倍。在N15转基因(tg)重组酶激活基因2(-/)-与抗原加工相关的转运蛋白1(-/)-胎儿胸腺器官培养中,NUbO(68-75)诱导带有N15 TCR的CD8 SP胸腺细胞的表型和功能分化。NUbO(68-75)不能支持第二种K(b)限制性TCR的分化,表明其诱导作用并非普遍存在。