Suppr超能文献

Ras与转化生长因子β协同调节上皮细胞可塑性和转移:Ras信号通路剖析

Ras and TGF[beta] cooperatively regulate epithelial cell plasticity and metastasis: dissection of Ras signaling pathways.

作者信息

Janda Elzbieta, Lehmann Kerstin, Killisch Iris, Jechlinger Martin, Herzig Michaela, Downward Julian, Beug Hartmut, Grünert Stefan

机构信息

Institute of Molecular Pathology, A-1030 Vienna, Austria.

出版信息

J Cell Biol. 2002 Jan 21;156(2):299-313. doi: 10.1083/jcb.200109037. Epub 2002 Jan 14.

Abstract

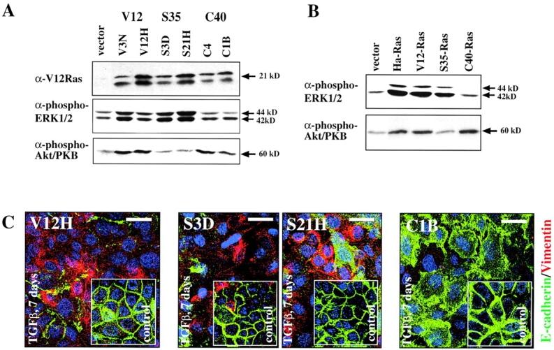
Multistep carcinogenesis involves more than six discrete events also important in normal development and cell behavior. Of these, local invasion and metastasis cause most cancer deaths but are the least well understood molecularly. We employed a combined in vitro/in vivo carcinogenesis model, that is, polarized Ha-Ras-transformed mammary epithelial cells (EpRas), to dissect the role of Ras downstream signaling pathways in epithelial cell plasticity, tumorigenesis, and metastasis. Ha-Ras cooperates with transforming growth factor beta (TGFbeta) to cause epithelial mesenchymal transition (EMT) characterized by spindle-like cell morphology, loss of epithelial markers, and induction of mesenchymal markers. EMT requires continuous TGFbeta receptor (TGFbeta-R) and oncogenic Ras signaling and is stabilized by autocrine TGFbeta production. In contrast, fibroblast growth factors, hepatocyte growth factor/scatter factor, or TGFbeta alone induce scattering, a spindle-like cell phenotype fully reversible after factor withdrawal, which does not involve sustained marker changes. Using specific inhibitors and effector-specific Ras mutants, we show that a hyperactive Raf/mitogen-activated protein kinase (MAPK) is required for EMT, whereas activation of phosphatidylinositol 3-kinase (PI3K) causes scattering and protects from TGFbeta-induced apoptosis. Hyperactivation of the PI3K pathway or the Raf/MAPK pathway are sufficient for tumorigenesis, whereas EMT in vivo and metastasis required a hyperactive Raf/MAPK pathway. Thus, EMT seems to be a close in vitro correlate of metastasis, both requiring synergism between TGFbeta-R and Raf/MAPK signaling.

摘要

多步骤致癌过程涉及六个以上在正常发育和细胞行为中也很重要的离散事件。其中,局部侵袭和转移导致了大多数癌症死亡,但在分子层面上是了解最少的。我们采用了一种体外/体内联合致癌模型,即极化的Ha-Ras转化乳腺上皮细胞(EpRas),来剖析Ras下游信号通路在上皮细胞可塑性、肿瘤发生和转移中的作用。Ha-Ras与转化生长因子β(TGFβ)协同作用,导致上皮-间质转化(EMT),其特征为纺锤样细胞形态、上皮标志物丢失以及间质标志物的诱导。EMT需要持续的TGFβ受体(TGFβ-R)和致癌性Ras信号传导,并通过自分泌TGFβ产生而稳定。相比之下,成纤维细胞生长因子、肝细胞生长因子/分散因子或单独的TGFβ诱导细胞分散,但在因子撤出后,纺锤样细胞表型完全可逆,且不涉及持续的标志物变化。使用特异性抑制剂和效应物特异性Ras突变体,我们发现EMT需要高活性的Raf/丝裂原活化蛋白激酶(MAPK),而磷脂酰肌醇3-激酶(PI3K)的激活导致细胞分散并保护细胞免受TGFβ诱导的凋亡。PI3K途径或Raf/MAPK途径的过度激活足以导致肿瘤发生,而体内EMT和转移则需要高活性的Raf/MAPK途径。因此,EMT似乎是转移在体外的密切相关因素,两者都需要TGFβ-R和Raf/MAPK信号传导之间的协同作用。

https://cdn.ncbi.nlm.nih.gov/pmc/blobs/02fb/2199233/4677b01f15fc/0109037f1.jpg

文献检索

告别复杂PubMed语法,用中文像聊天一样搜索,搜遍4000万医学文献。AI智能推荐,让科研检索更轻松。

立即免费搜索

文件翻译

保留排版,准确专业,支持PDF/Word/PPT等文件格式,支持 12+语言互译。

免费翻译文档

深度研究

AI帮你快速写综述,25分钟生成高质量综述,智能提取关键信息,辅助科研写作。

立即免费体验