Estève Pierre-Olivier, Patnaik Debasis, Chin Hang Gyeong, Benner Jack, Teitell Michael A, Pradhan Sriharsa
New England Biolabs 240 Country Road, Ipswich, MA 01938-2723, USA.
Nucleic Acids Res. 2005 Jun 6;33(10):3211-23. doi: 10.1093/nar/gki635. Print 2005.
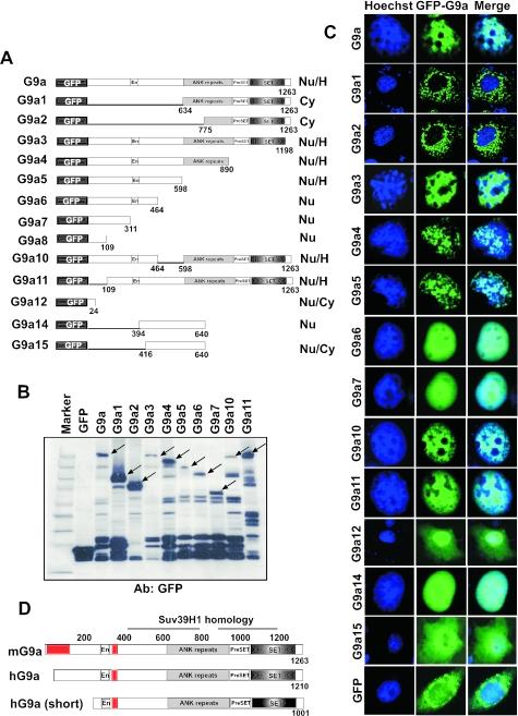
Methylation of lysine 9 (K9) in the N-terminus tail of histone H3 (H3) in chromatin is associated with transcriptionally silenced genes and is mediated by histone methyltransferases. Murine G9a is a 1263 amino acid H3-K9 methyltransferase that possesses characteristic SET domain and ANK repeats. In this paper, we have used a series of green fluorescent protein-tagged deletion constructs to identify two nuclear localization signals (NLS), the first NLS embedded between amino acids 24 and 109 and the second between amino acids 394 and 401 of murine G9a. Our data show that both long and short G9a isoforms were capable of entering the nucleus to methylate chromatin. Full-length or N-terminus-deleted G9a isoforms were also catalytically active enzymes that methylated recombinant H3 or synthetic peptides representing the N-terminus tail of H3. In vitro methylation reactions using N-terminus tail peptides resulted in tri-methylation of K9 that remained processive, even in G9a enzymes that lacked an N-terminus region by deletion. Co-expression of G9a and H3 resulted in di- and tri-methylation of H3-K9, while siRNA-mediated knockdown of G9a in HeLa cells resulted in reduction of global H3-K9 di- and tri-methylation. A recombinant deletion mutant enzyme fused with maltose-binding protein (MBP-G9aDelta634) was used for steady-state kinetic analysis with various substrates and was compared with full-length G9a (G9aFL). Turnover numbers of MBP-G9aDelta634 for various substrates was approximately 3-fold less compared with G9aFL, while their Michaelis constants (K(m)) for recombinant H3 were similar. The K(AdoMet)m for MBP-G9aDelta634 was approximately 2.3-2.65 microM with various substrates. Catalytic efficiencies (kcat/K(m)) for both MBP-G9aDelta634 and G9aFL were similar, suggesting that the N-terminus is not essential for catalysis. Furthermore, mutation of conserved amino acids R1097A, W1103A, Y1120A, Y1138A and R1162A, or the metal binding C1168A in the catalytic region, resulted in catalytically impaired enzymes, thereby confirming the involvement of the C-terminus of G9a in catalysis. Thus, distinct domains modulate nuclear targeting and catalytic functions of G9a.
染色质中组蛋白H3(H3)N端尾部赖氨酸9(K9)的甲基化与转录沉默基因相关,且由组蛋白甲基转移酶介导。小鼠G9a是一种含1263个氨基酸的H3-K9甲基转移酶,具有特征性的SET结构域和ANK重复序列。在本文中,我们使用了一系列绿色荧光蛋白标记的缺失构建体来鉴定两个核定位信号(NLS),第一个NLS位于小鼠G9a氨基酸24至109之间,第二个位于氨基酸394至401之间。我们的数据表明,长和短的G9a异构体都能够进入细胞核使染色质甲基化。全长或N端缺失的G9a异构体也是具有催化活性的酶,可使重组H3或代表H3 N端尾部的合成肽甲基化。使用N端尾部肽的体外甲基化反应导致K9的三甲基化,即使在通过缺失缺乏N端区域的G9a酶中也是持续进行的。G9a和H3的共表达导致H3-K9的二甲基化和三甲基化,而在HeLa细胞中通过siRNA介导敲低G9a导致整体H3-K9二甲基化和三甲基化减少。一种与麦芽糖结合蛋白融合的重组缺失突变酶(MBP-G9aDelta634)用于对各种底物进行稳态动力学分析,并与全长G9a(G9aFL)进行比较。与G9aFL相比,MBP-G9aDelta634对各种底物的周转数约少3倍,而它们对重组H3的米氏常数(K(m))相似。MBP-G9aDelta634对各种底物的K(AdoMet)m约为2.3 - 2.65 microM。MBP-G9aDelta634和G9aFL的催化效率(kcat/K(m))相似,表明N端对催化不是必需的。此外,催化区域中保守氨基酸R1097A、W1103A、Y1120A、Y1138A和R1162A或金属结合位点C1168A的突变导致催化受损的酶,从而证实G9a的C端参与催化。因此,不同的结构域调节G9a的核靶向和催化功能。