Suppr超能文献

CIB1在调节PAK1激活和细胞迁移中的重要作用。

Essential role of CIB1 in regulating PAK1 activation and cell migration.

作者信息

Leisner Tina M, Liu Mingjuan, Jaffer Zahara M, Chernoff Jonathan, Parise Leslie V

机构信息

Department of Pharmacology, University of North Carolina at Chapel Hill, Chapel Hill, NC 27599, USA.

出版信息

J Cell Biol. 2005 Aug 1;170(3):465-76. doi: 10.1083/jcb.200502090.

Abstract

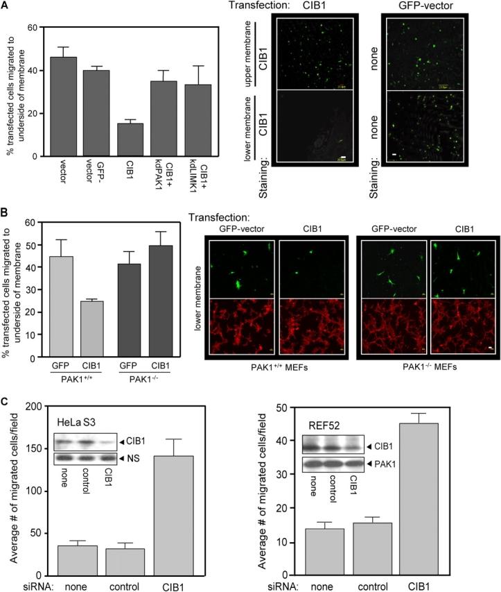
p21-activated kinases (PAKs) regulate many cellular processes, including cytoskeletal rearrangement and cell migration. In this study, we report a direct and specific interaction of PAK1 with a 22-kD Ca2+-binding protein, CIB1, which results in PAK1 activation both in vitro and in vivo. CIB1 binds to PAK1 within discrete regions surrounding the inhibitory switch domain in a calcium-dependent manner, providing a potential mechanism of CIB1-induced PAK1 activation. CIB1 overexpression significantly decreases cell migration on fibronectin as a result of a PAK1-and LIM kinase-dependent increase in cofilin phosphorylation. Conversely, the RNA interference-mediated depletion of CIB1 increases cell migration and reduces normal adhesion-induced PAK1 activation and cofilin phosphorylation. Together, these results demonstrate that endogenous CIB1 is required for regulated adhesion-induced PAK1 activation and preferentially induces a PAK1-dependent pathway that can negatively regulate cell migration. These results point to CIB1 as a key regulator of PAK1 activation and signaling.

摘要

p21激活激酶(PAKs)调节许多细胞过程,包括细胞骨架重排和细胞迁移。在本研究中,我们报道了PAK1与一种22-kD钙结合蛋白CIB1的直接特异性相互作用,这导致PAK1在体外和体内均被激活。CIB1以钙依赖的方式在抑制性开关结构域周围的离散区域与PAK1结合,为CIB1诱导的PAK1激活提供了一种潜在机制。由于PAK1和LIM激酶依赖的丝切蛋白磷酸化增加,CIB1的过表达显著降低了细胞在纤连蛋白上的迁移。相反,RNA干扰介导的CIB1缺失增加了细胞迁移,并减少了正常粘附诱导的PAK1激活和丝切蛋白磷酸化。总之,这些结果表明内源性CIB1是调节粘附诱导的PAK1激活所必需的,并且优先诱导一条可以负向调节细胞迁移的PAK1依赖途径。这些结果表明CIB1是PAK1激活和信号传导的关键调节因子。

https://cdn.ncbi.nlm.nih.gov/pmc/blobs/2b2c/2171473/04a380015bdc/200502090f1.jpg

文献AI研究员

20分钟写一篇综述,助力文献阅读效率提升50倍。

立即体验

用中文搜PubMed

大模型驱动的PubMed中文搜索引擎

马上搜索

文档翻译

学术文献翻译模型,支持多种主流文档格式。

立即体验