Yamane Hidehiro, Zhu Jinfang, Paul William E
Laboratory of Immunology, National Institute of Allergy and Infectious Diseases, National Institutes of Health, Bethesda, MD 20892, USA.
J Exp Med. 2005 Sep 19;202(6):793-804. doi: 10.1084/jem.20051304.
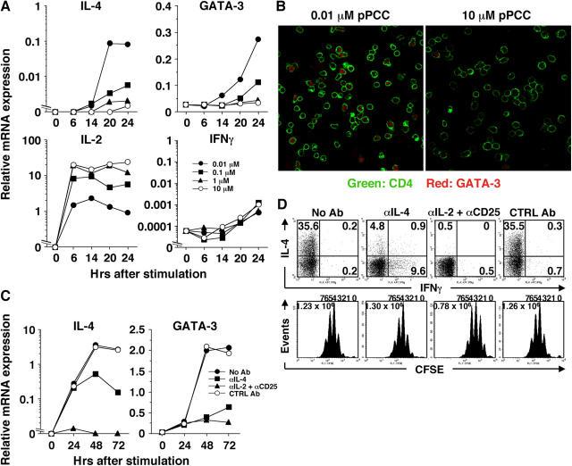
T cell receptor (TCR) signaling plays an important role in early interleukin (IL)-4 production by naive CD4+ T cells. This "antigen-stimulated" early IL-4 is sufficient for in vitro Th2 differentiation. Here, we provide evidence that early IL-4 production by naive CD4+ T cells stimulated with cognate peptide requires TCR-induced early GATA-3 expression and IL-2 receptor signaling, both of which are controlled by the degree of activation of extracellular signal-regulated kinase (ERK). Stimulation of naive CD4+ T cells from TCR transgenic mice with low concentrations of peptide-induced IL-2-dependent STAT5 phosphorylation, IL-4-independent early GATA-3 expression, and IL-4 production. Neutralization of IL-2 abolished early IL-4 production without affecting early GATA-3 expression. In addition, naive CD4+ T cells from GATA-3 conditional KO mice failed to produce early IL-4 in response to TCR/CD28 stimulation. Stimulation with high concentrations of peptide abrogated early GATA-3 expression and IL-2-dependent STAT5 phosphorylation, and resulted in the failure to produce early IL-4. This high concentration-mediated suppression of early IL-4 production was reversed by blockade of the ERK pathway. A MEK inhibition rescued early GATA-3 expression and responsiveness to IL-2; these cells were now capable of producing early IL-4 and undergoing subsequent Th2 differentiation.
T细胞受体(TCR)信号传导在初始CD4 + T细胞早期白细胞介素(IL)-4产生中起重要作用。这种“抗原刺激的”早期IL-4足以在体外诱导Th2分化。在这里,我们提供证据表明,同源肽刺激的初始CD4 + T细胞产生早期IL-4需要TCR诱导的早期GATA-3表达和IL-2受体信号传导,这两者均受细胞外信号调节激酶(ERK)激活程度的控制。用低浓度肽刺激TCR转基因小鼠的初始CD4 + T细胞可诱导IL-2依赖性STAT5磷酸化、不依赖IL-4的早期GATA-3表达以及IL-4产生。中和IL-2可消除早期IL-4产生,而不影响早期GATA-3表达。此外,来自GATA-3条件性敲除小鼠的初始CD4 + T细胞在响应TCR / CD28刺激时未能产生早期IL-4。用高浓度肽刺激可消除早期GATA-3表达和IL-2依赖性STAT5磷酸化,并导致无法产生早期IL-4。这种高浓度介导的早期IL-4产生抑制作用可通过阻断ERK途径来逆转。MEK抑制可挽救早期GATA-3表达和对IL-2的反应性;这些细胞现在能够产生早期IL-4并进行随后的Th2分化。