Hoffman Lisa M, Garcha Kamal, Karamboulas Konstantina, Cowan Matthew F, Drysdale Linsay M, Horton William A, Underhill T Michael
Department of Physiology, Faculty of Medicine and Dentistry, University of Western Ontario, London, Ontario, Canada N6A 5C1.
J Cell Biol. 2006 Jul 3;174(1):101-13. doi: 10.1083/jcb.200604150.
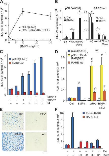
The bone morphogenetic protein (BMP) and growth and differentiation factor (GDF) signaling pathways have well-established and essential roles within the developing skeleton in coordinating the formation of cartilaginous anlagen. However, the identification of bona fide targets that underlie the action of these signaling molecules in chondrogenesis has remained elusive. We have identified the gene for the retinoic acid (RA) synthesis enzyme Aldh1a2 as a principal target of BMP signaling; prochondrogenic BMPs or GDFs lead to attenuation of Aldh1a2 expression and, consequently, to reduced activation of the retinoid signaling pathway. Consistent with this, antagonism of retinoid signaling phenocopies BMP4 action, whereas RA inhibits the chondrogenic stimulatory activity of BMP4. BMP4 also down-regulates Aldh1a2 expression in organ culture and, consistent with this, Aldh1a2 is actively excluded from the developing cartilage anlagens. Collectively, these findings provide novel insights into BMP action and demonstrate that BMP signaling governs the fate of prechondrogenic mesenchyme, at least in part, through regulation of retinoid signaling.
骨形态发生蛋白(BMP)和生长分化因子(GDF)信号通路在发育中的骨骼中具有既定且重要的作用,可协调软骨原基的形成。然而,这些信号分子在软骨形成过程中发挥作用的真正靶点仍难以确定。我们已确定视黄酸(RA)合成酶Aldh1a2的基因是BMP信号的主要靶点;促软骨生成的BMP或GDF会导致Aldh1a2表达减弱,进而导致类视黄醇信号通路的激活减少。与此一致的是,类视黄醇信号的拮抗模拟了BMP4的作用,而RA则抑制了BMP4的软骨生成刺激活性。BMP4在器官培养中也下调Aldh1a2的表达,与此一致的是,Aldh1a2被主动排除在发育中的软骨原基之外。这些发现共同为BMP的作用提供了新的见解,并表明BMP信号至少部分地通过调节类视黄醇信号来控制软骨前间充质的命运。