Sanges Remo, Kalmar Eva, Claudiani Pamela, D'Amato Maria, Muller Ferenc, Stupka Elia
Telethon Institute of Genetics and Medicine, Via P, Castellino, 80131 Napoli, Italy.
Genome Biol. 2006;7(7):R56. doi: 10.1186/gb-2006-7-7-r56.
All vertebrates share a remarkable degree of similarity in their development as well as in the basic functions of their cells. Despite this, attempts at unearthing genome-wide regulatory elements conserved throughout the vertebrate lineage using BLAST-like approaches have thus far detected noncoding conservation in only a few hundred genes, mostly associated with regulation of transcription and development.
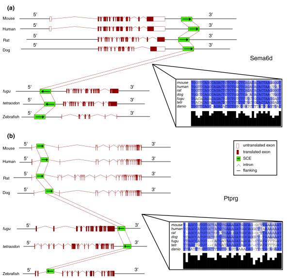
We used a unique combination of tools to obtain regional global-local alignments of orthologous loci. This approach takes into account shuffling of regulatory regions that are likely to occur over evolutionary distances greater than those separating mammalian genomes. This approach revealed one order of magnitude more vertebrate conserved elements than was previously reported in over 2,000 genes, including a high number of genes found in the membrane and extracellular regions. Our analysis revealed that 72% of the elements identified have undergone shuffling. We tested the ability of the elements identified to enhance transcription in zebrafish embryos and compared their activity with a set of control fragments. We found that more than 80% of the elements tested were able to enhance transcription significantly, prevalently in a tissue-restricted manner corresponding to the expression domain of the neighboring gene.
Our work elucidates the importance of shuffling in the detection of cis-regulatory elements. It also elucidates how similarities across the vertebrate lineage, which go well beyond development, can be explained not only within the realm of coding genes but also in that of the sequences that ultimately govern their expression.
所有脊椎动物在发育过程以及细胞的基本功能方面都具有显著的相似程度。尽管如此,迄今为止,使用类似BLAST的方法挖掘整个脊椎动物谱系中保守的全基因组调控元件,仅在几百个基因中检测到非编码保守性,这些基因大多与转录和发育调控相关。
我们使用了独特的工具组合来获得直系同源基因座的区域全局-局部比对。这种方法考虑到了调控区域的重排,这种重排很可能发生在进化距离大于哺乳动物基因组间距离的情况下。这种方法揭示的脊椎动物保守元件比之前在2000多个基因中报道的多一个数量级,包括大量在膜和细胞外区域发现的基因。我们的分析表明,所鉴定的元件中有72%经历了重排。我们测试了所鉴定的元件在斑马鱼胚胎中增强转录的能力,并将它们的活性与一组对照片段进行比较。我们发现,超过80%的测试元件能够显著增强转录,主要是以与相邻基因表达域相对应的组织限制性方式。
我们的工作阐明了重排在顺式调控元件检测中的重要性。它还阐明了整个脊椎动物谱系中的相似性,这种相似性远远超出了发育范畴,不仅可以在编码基因领域内得到解释,也可以在最终控制其表达的序列领域内得到解释。