Suppr超能文献

TBLR1调节核激素受体共抑制因子的表达。

TBLR1 regulates the expression of nuclear hormone receptor co-repressors.

作者信息

Zhang Xin-Min, Chang Qing, Zeng Lin, Gu Judy, Brown Stuart, Basch Ross S

机构信息

Department of Pathology, New York University School of Medicine, New York, NY 10016, USA.

出版信息

BMC Cell Biol. 2006 Aug 7;7:31. doi: 10.1186/1471-2121-7-31.

Abstract

BACKGROUND

Transcription is regulated by a complex interaction of activators and repressors. The effectors of repression are large multimeric complexes which contain both the repressor proteins that bind to transcription factors and a number of co-repressors that actually mediate transcriptional silencing either by inhibiting the basal transcription machinery or by recruiting chromatin-modifying enzymes.

RESULTS

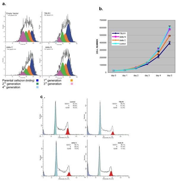
TBLR1 [GenBank: NM024665] is a co-repressor of nuclear hormone transcription factors. A single highly conserved gene encodes a small family of protein molecules. Different isoforms are produced by differential exon utilization. Although the ORF of the predominant form contains only 1545 bp, the human gene occupies approximately 200 kb of genomic DNA on chromosome 3q and contains 16 exons. The genomic sequence overlaps with the putative DC42 [GenBank: NM030921] locus. The murine homologue is structurally similar and is also located on Chromosome 3. TBLR1 is closely related (79% homology at the mRNA level) to TBL1X and TBL1Y, which are located on Chromosomes X and Y. The expression of TBLR1 overlaps but is distinct from that of TBL1. An alternatively spliced form of TBLR1 has been demonstrated in human material and it too has an unique pattern of expression. TBLR1 and the homologous genes interact with proteins that regulate the nuclear hormone receptor family of transcription factors. In resting cells TBLR1 is primarily cytoplasmic but after perturbation the protein translocates to the nucleus. TBLR1 co-precipitates with SMRT, a co-repressor of nuclear hormone receptors, and co-precipitates in complexes immunoprecipitated by antiserum to HDAC3. Cells engineered to over express either TBLR1 or N- and C-terminal deletion variants, have elevated levels of endogenous N-CoR. Co-transfection of TBLR1 and SMRT results in increased expression of SMRT. This co-repressor undergoes ubiquitin-mediated degradation and we suggest that the stabilization of the co-repressors by TBLR1 occurs because of a novel mechanism that protects them from degradation. Transient over expression of TBLR1 produces growth arrest.

CONCLUSION

TBLR1 is a multifunctional co-repressor of transcription. The structure of this family of molecules is highly conserved and closely related co-repressors have been found in all eukaryotic organisms. Regulation of co-repressor expression and the consequent alterations in transcriptional silencing play an important role in the regulation of differentiation.

摘要

背景

转录受激活因子和抑制因子复杂的相互作用调控。抑制作用的效应器是大型多聚体复合物,其既包含与转录因子结合的抑制蛋白,也包含一些共抑制因子,这些共抑制因子实际上通过抑制基础转录机制或招募染色质修饰酶来介导转录沉默。

结果

TBLR1 [GenBank: NM024665] 是核激素转录因子的共抑制因子。单个高度保守的基因编码一小类蛋白质分子。不同的异构体通过外显子的差异利用产生。尽管主要形式的开放阅读框仅包含1545 bp,但人类基因在3号染色体q上占据约200 kb的基因组DNA,包含16个外显子。该基因组序列与假定的DC42 [GenBank: NM030921] 基因座重叠。小鼠同源物在结构上相似,也位于3号染色体上。TBLR1与位于X和Y染色体上的TBL1X和TBL1Y密切相关(在mRNA水平上有79%的同源性)。TBLR1的表达与TBL1的表达重叠但又不同。在人类样本中已证实TBLR1存在一种可变剪接形式,其也有独特的表达模式。TBLR1和同源基因与调节核激素受体家族转录因子的蛋白质相互作用。在静息细胞中,TBLR1主要位于细胞质中,但受到干扰后该蛋白质会转运到细胞核。TBLR1与核激素受体的共抑制因子SMRT共沉淀,并与抗HDAC3血清免疫沉淀的复合物共沉淀。经基因工程改造以过表达TBLR1或N端和C端缺失变体的细胞,内源性N-CoR水平升高。TBLR1和SMRT的共转染导致SMRT表达增加。这种共抑制因子会经历泛素介导的降解,我们认为TBLR1对共抑制因子的稳定作用是由于一种保护它们不被降解的新机制。TBLR1的瞬时过表达导致生长停滞。

结论

TBLR1是一种多功能转录共抑制因子。这一分子家族的结构高度保守,在所有真核生物中都发现了密切相关的共抑制因子。共抑制因子表达的调控以及转录沉默的相应改变在分化调控中起重要作用。

https://cdn.ncbi.nlm.nih.gov/pmc/blobs/10eb/1555579/785c03c2af61/1471-2121-7-31-1.jpg

文献AI研究员

20分钟写一篇综述,助力文献阅读效率提升50倍。

立即体验

用中文搜PubMed

大模型驱动的PubMed中文搜索引擎

马上搜索

文档翻译

学术文献翻译模型,支持多种主流文档格式。

立即体验