Carlson Morgan E, Conboy Irina M
Department of Bioengineering, University of California, Berkeley, Berkeley, CA 94702, USA.
Aging Cell. 2007 Jun;6(3):371-82. doi: 10.1111/j.1474-9726.2007.00286.x. Epub 2007 Mar 23.
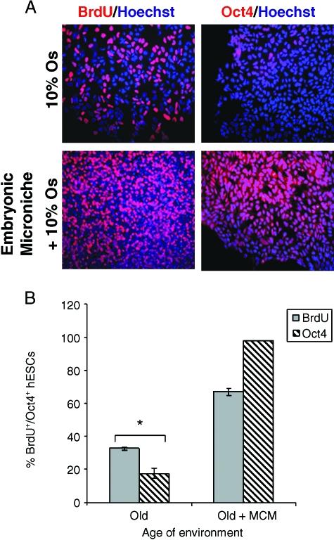
This work uncovers novel mechanisms of aging within stem cell niches that are evolutionarily conserved between mice and humans and affect both embryonic and adult stem cells. Specifically, we have examined the effects of aged muscle and systemic niches on key molecular identifiers of regenerative potential of human embryonic stem cells (hESCs) and post-natal muscle stem cells (satellite cells). Our results reveal that aged differentiated niches dominantly inhibit the expression of Oct4 in hESCs and Myf-5 in activated satellite cells, and reduce proliferation and myogenic differentiation of both embryonic and tissue-specific adult stem cells (ASCs). Therefore, despite their general neoorganogenesis potential, the ability of hESCs, and the more differentiated myogenic ASCs to contribute to tissue repair in the old will be greatly restricted due to the conserved inhibitory influence of aged differentiated niches. Significantly, this work establishes that hESC-derived factors enhance the regenerative potential of both young and, importantly, aged muscle stem cells in vitro and in vivo; thus, suggesting that the regenerative outcome of stem cell-based replacement therapies will be determined by a balance between negative influences of aged tissues on transplanted cells and positive effects of embryonic cells on the endogenous regenerative capacity. Comprehensively, this work points toward novel venues for in situ restoration of tissue repair in the old and identifies critical determinants of successful cell-replacement therapies for aged degenerating organs.
这项研究揭示了干细胞微环境中衰老的新机制,这些机制在小鼠和人类之间具有进化保守性,并影响胚胎干细胞和成年干细胞。具体而言,我们研究了衰老肌肉和全身微环境对人类胚胎干细胞(hESCs)和出生后肌肉干细胞(卫星细胞)再生潜能关键分子标志物的影响。我们的结果表明,衰老的分化微环境主要抑制hESCs中Oct4的表达以及活化卫星细胞中Myf-5的表达,并降低胚胎干细胞和组织特异性成年干细胞(ASCs)的增殖和肌源性分化。因此,尽管hESCs以及分化程度更高的肌源性ASCs具有一般的新器官形成潜能,但由于衰老分化微环境的保守抑制作用,它们在老年个体中促进组织修复的能力将受到极大限制。重要的是,这项研究证实,hESC衍生因子在体外和体内均可增强年轻以及重要的老年肌肉干细胞的再生潜能;因此,这表明基于干细胞的替代疗法的再生结果将取决于衰老组织对移植细胞的负面影响与胚胎细胞对内源性再生能力的积极影响之间的平衡。综合来看,这项研究为老年个体组织修复的原位恢复指明了新途径,并确定了针对老年退化器官成功进行细胞替代疗法的关键决定因素。