Grewal Savraj S, Evans Justin R, Edgar Bruce A
Division of Basic Sciences, Fred Hutchinson Cancer Research Center, Seattle, WA 98109, USA.
J Cell Biol. 2007 Dec 17;179(6):1105-13. doi: 10.1083/jcb.200709044.
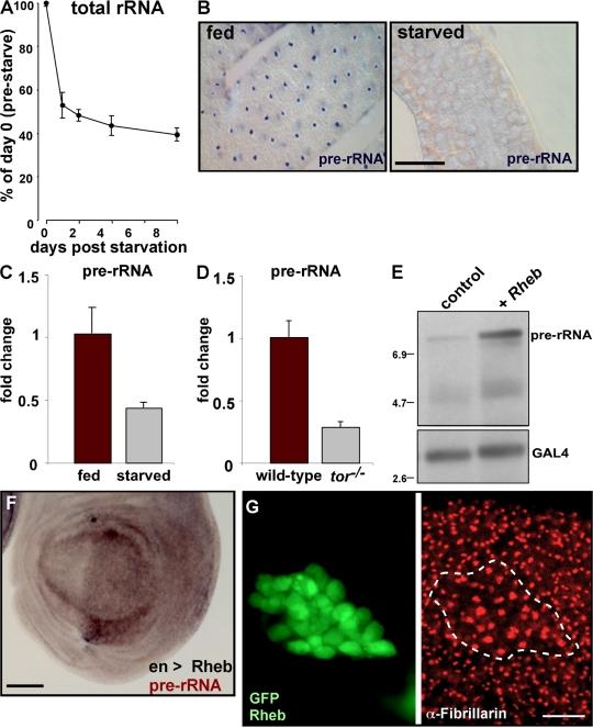
Synthesis of ribosomal RNA (rRNA) is a key step in ribosome biogenesis and is essential for cell growth. Few studies, however, have investigated rRNA synthesis regulation in vivo in multicellular organisms. Here, we present a genetic analysis of transcription initiation factor IA (TIF-IA), a conserved RNA polymerase I transcription factor. Drosophila melanogaster Tif-IA(-/-) mutants have reduced levels of rRNA synthesis and sustain a developmental arrest caused by a block in cellular growth. We find that the target of rapamycin (TOR) pathway regulates TIF-IA recruitment to rDNA. Furthermore, we show that the TOR pathway regulates rRNA synthesis in vivo and that TIF-IA overexpression can maintain rRNA transcription when TOR activity is reduced in developing larvae. We propose that TIF-IA acts in vivo as a downstream growth-regulatory target of the TOR pathway. Overexpression of TIF-IA also elevates levels of both 5S RNA and messenger RNAs encoding ribosomal proteins. Stimulation of rRNA synthesis by TIF-IA may therefore provide a feed-forward mechanism to coregulate the levels of other ribosome components.
核糖体RNA(rRNA)的合成是核糖体生物发生的关键步骤,对细胞生长至关重要。然而,很少有研究在多细胞生物体内研究rRNA合成调控。在这里,我们对转录起始因子IA(TIF-IA)进行了遗传分析,TIF-IA是一种保守的RNA聚合酶I转录因子。黑腹果蝇Tif-IA(-/-)突变体的rRNA合成水平降低,并因细胞生长受阻而导致发育停滞。我们发现雷帕霉素靶蛋白(TOR)途径调节TIF-IA募集到rDNA。此外,我们表明TOR途径在体内调节rRNA合成,并且当发育中的幼虫TOR活性降低时,TIF-IA的过表达可以维持rRNA转录。我们提出TIF-IA在体内作为TOR途径的下游生长调节靶点发挥作用。TIF-IA的过表达还会提高5S RNA和编码核糖体蛋白的信使RNA的水平。因此,TIF-IA对rRNA合成的刺激可能提供一种前馈机制来共同调节其他核糖体成分的水平。