• 文献检索
  • 文档翻译
  • 深度研究
  • 学术资讯
  • Suppr Zotero 插件Zotero 插件
  • 邀请有礼
  • 套餐&价格
  • 历史记录
应用&插件
Suppr Zotero 插件Zotero 插件浏览器插件Mac 客户端Windows 客户端微信小程序
定价
高级版会员购买积分包购买API积分包
服务
文献检索文档翻译深度研究API 文档MCP 服务
关于我们
关于 Suppr公司介绍联系我们用户协议隐私条款
关注我们

Suppr 超能文献

核心技术专利:CN118964589B侵权必究
粤ICP备2023148730 号-1Suppr @ 2026

文献检索

告别复杂PubMed语法,用中文像聊天一样搜索,搜遍4000万医学文献。AI智能推荐,让科研检索更轻松。

立即免费搜索

文件翻译

保留排版,准确专业,支持PDF/Word/PPT等文件格式,支持 12+语言互译。

免费翻译文档

深度研究

AI帮你快速写综述,25分钟生成高质量综述,智能提取关键信息,辅助科研写作。

立即免费体验

乳腺癌细胞中雌激素受体的激素依赖性核输出与DNA合成

Hormone-dependent nuclear export of estradiol receptor and DNA synthesis in breast cancer cells.

作者信息

Lombardi Maria, Castoria Gabriella, Migliaccio Antimo, Barone Maria Vittoria, Di Stasio Rosina, Ciociola Alessandra, Bottero Daniela, Yamaguchi Hiroshi, Appella Ettore, Auricchio Ferdinando

机构信息

Dipartimento di Patologia Generale, Il Università di Napoli, 80138 Naples, Italy.

出版信息

J Cell Biol. 2008 Jul 28;182(2):327-40. doi: 10.1083/jcb.200712125. Epub 2008 Jul 21.

DOI:10.1083/jcb.200712125
PMID:18644889
原文链接:https://pmc.ncbi.nlm.nih.gov/articles/PMC2483513/
Abstract

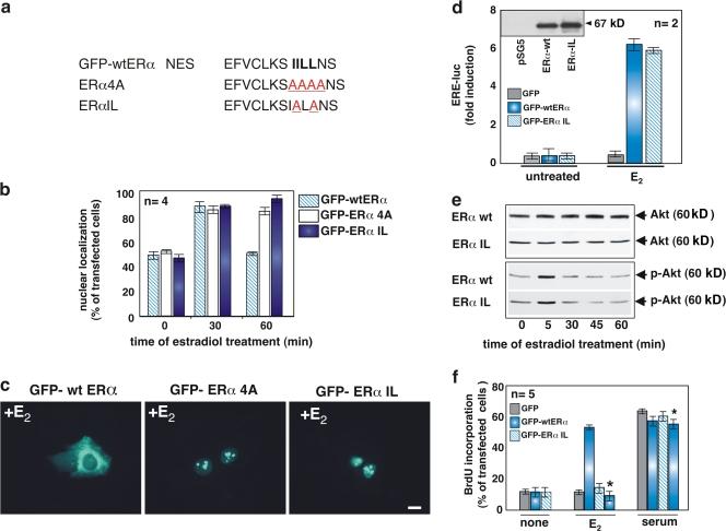
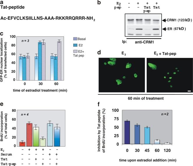
In breast cancer cells, cytoplasmic localization of the estradiol receptor alpha (ERalpha) regulates estradiol-dependent S phase entry. We identified a nuclear export sequence (NES) in ERalpha and show that its export is dependent on both estradiol-mediated phosphatidylinositol-3-kinase (PI3K)/AKT activation and chromosome region maintenance 1 (CRM1). A Tat peptide containing the ERalpha NES disrupts ERalpha-CRM1 interaction and prevents nuclear export of ERalpha- and estradiol-induced DNA synthesis. NES-ERalpha mutants do not exit the nucleus and inhibit estradiol-induced S phase entry; ERalpha-dependent transcription is normal. ERalpha is associated with Forkhead proteins in the nucleus, and estradiol stimulates nuclear exit of both proteins. ERalpha knockdown or ERalpha NES mutations prevent ERalpha and Forkhead nuclear export. A mutant of forkhead in rhabdomyosarcoma (FKHR), which cannot be phosphorylated by estradiol-activated AKT, does not associate with ERalpha and is trapped in the nucleus, blocking S phase entry. In conclusion, estradiol-induced AKT-dependent phosphorylation of FKHR drives its association with ERalpha, thereby triggering complex export from the nucleus necessary for initiation of DNA synthesis and S phase entry.

摘要

在乳腺癌细胞中,雌激素受体α(ERα)的细胞质定位调节雌激素依赖的S期进入。我们在ERα中鉴定出一个核输出序列(NES),并表明其输出依赖于雌激素介导的磷脂酰肌醇-3激酶(PI3K)/AKT激活以及染色体区域维持蛋白1(CRM1)。包含ERα NES的Tat肽破坏ERα-CRM1相互作用,并阻止ERα和雌激素诱导的DNA合成的核输出。NES-ERα突变体不会离开细胞核,并抑制雌激素诱导的S期进入;ERα依赖的转录是正常的。ERα在细胞核中与叉头蛋白相关联,雌激素刺激这两种蛋白的核输出。ERα敲低或ERα NES突变会阻止ERα和叉头蛋白的核输出。横纹肌肉瘤中叉头蛋白(FKHR)的一个突变体不能被雌激素激活的AKT磷酸化,它不与ERα相关联,并被困在细胞核中,从而阻止S期进入。总之,雌激素诱导的FKHR的AKT依赖磷酸化驱动其与ERα的关联,从而触发DNA合成起始和S期进入所必需的复合物从细胞核中输出。

https://cdn.ncbi.nlm.nih.gov/pmc/blobs/8f70/2483513/d2546b6e0455/jcb1820327f06.jpg
https://cdn.ncbi.nlm.nih.gov/pmc/blobs/8f70/2483513/54095e41a802/jcb1820327f01.jpg
https://cdn.ncbi.nlm.nih.gov/pmc/blobs/8f70/2483513/a526d4f96a76/jcb1820327f02.jpg
https://cdn.ncbi.nlm.nih.gov/pmc/blobs/8f70/2483513/03dd12040e8e/jcb1820327f03.jpg
https://cdn.ncbi.nlm.nih.gov/pmc/blobs/8f70/2483513/b711b7fb70ec/jcb1820327f04.jpg
https://cdn.ncbi.nlm.nih.gov/pmc/blobs/8f70/2483513/ac0be29d84c0/jcb1820327f05.jpg
https://cdn.ncbi.nlm.nih.gov/pmc/blobs/8f70/2483513/d2546b6e0455/jcb1820327f06.jpg
https://cdn.ncbi.nlm.nih.gov/pmc/blobs/8f70/2483513/54095e41a802/jcb1820327f01.jpg
https://cdn.ncbi.nlm.nih.gov/pmc/blobs/8f70/2483513/a526d4f96a76/jcb1820327f02.jpg
https://cdn.ncbi.nlm.nih.gov/pmc/blobs/8f70/2483513/03dd12040e8e/jcb1820327f03.jpg
https://cdn.ncbi.nlm.nih.gov/pmc/blobs/8f70/2483513/b711b7fb70ec/jcb1820327f04.jpg
https://cdn.ncbi.nlm.nih.gov/pmc/blobs/8f70/2483513/ac0be29d84c0/jcb1820327f05.jpg
https://cdn.ncbi.nlm.nih.gov/pmc/blobs/8f70/2483513/d2546b6e0455/jcb1820327f06.jpg

相似文献

1
Hormone-dependent nuclear export of estradiol receptor and DNA synthesis in breast cancer cells.乳腺癌细胞中雌激素受体的激素依赖性核输出与DNA合成
J Cell Biol. 2008 Jul 28;182(2):327-40. doi: 10.1083/jcb.200712125. Epub 2008 Jul 21.
2
Tyrosine phosphorylation of estradiol receptor by Src regulates its hormone-dependent nuclear export and cell cycle progression in breast cancer cells.Src 介导的雌激素受体酪氨酸磷酸化调控乳腺癌细胞中雌激素依赖性核输出和细胞周期进程。
Oncogene. 2012 Nov 15;31(46):4868-77. doi: 10.1038/onc.2011.642. Epub 2012 Jan 23.
3
Characterization of BRCA1 protein targeting, dynamics, and function at the centrosome: a role for the nuclear export signal, CRM1, and Aurora A kinase.BRCA1 蛋白在中心体上的靶向、动态和功能特征:核输出信号、CRM1 和 Aurora A 激酶的作用。
J Biol Chem. 2012 Mar 2;287(10):7701-16. doi: 10.1074/jbc.M111.327296. Epub 2012 Jan 18.
4
IFI27/ISG12 Downregulates Estrogen Receptor α Transactivation by Facilitating Its Interaction With CRM1/XPO1 in Breast Cancer Cells.IFI27/ISG12 通过促进其与乳腺癌细胞中 CRM1/XPO1 的相互作用来下调雌激素受体 α 的转录激活。
Front Endocrinol (Lausanne). 2020 Oct 7;11:568375. doi: 10.3389/fendo.2020.568375. eCollection 2020.
5
Estrogen receptors localization and signaling pathways in DU-145 human prostate cancer cells.雌激素受体在 DU-145 人前列腺癌细胞中的定位和信号转导途径。
Mol Cell Endocrinol. 2019 Mar 1;483:11-23. doi: 10.1016/j.mce.2018.12.015. Epub 2019 Jan 17.
6
Acid ceramidase promotes nuclear export of PTEN through sphingosine 1-phosphate mediated Akt signaling.酸性神经酰胺酶通过鞘氨醇 1-磷酸介导的 Akt 信号促进 PTEN 的核输出。
PLoS One. 2013 Oct 1;8(10):e76593. doi: 10.1371/journal.pone.0076593. eCollection 2013.
7
Nucleocytoplasmic shuttling and the biological activity of mouse survivin are regulated by an active nuclear export signal.小鼠生存素的核质穿梭及生物活性受一个活跃的核输出信号调控。
Traffic. 2006 Nov;7(11):1461-72. doi: 10.1111/j.1600-0854.2006.00486.x. Epub 2006 Sep 19.
8
Using a Simple Cellular Assay to Map NES Motifs in Cancer-Related Proteins, Gain Insight into CRM1-Mediated NES Export, and Search for NES-Harboring Micropeptides.利用简单的细胞测定法绘制与癌症相关蛋白中的 NES 基序,深入了解 CRM1 介导的 NES 输出,并搜索含有 NES 的微小肽。
Int J Mol Sci. 2020 Sep 1;21(17):6341. doi: 10.3390/ijms21176341.
9
Extracellular signal-regulated kinase 2 (ERK-2) mediated phosphorylation regulates nucleo-cytoplasmic shuttling and cell growth control of Ras-associated tumor suppressor protein, RASSF2.细胞外信号调节激酶2(ERK-2)介导的磷酸化作用调节Ras相关肿瘤抑制蛋白RASSF2的核质穿梭和细胞生长控制。
Exp Cell Res. 2009 Oct 1;315(16):2775-90. doi: 10.1016/j.yexcr.2009.06.013. Epub 2009 Jun 23.
10
A nuclear export sequence located on a beta-strand in fibroblast growth factor-1.位于成纤维细胞生长因子-1β链上的一个核输出序列。
J Biol Chem. 2007 Sep 7;282(36):26245-56. doi: 10.1074/jbc.M611234200. Epub 2007 Jul 6.

引用本文的文献

1
A highly selective cell-based fluorescent biosensor for genistein detection.一种用于检测染料木黄酮的高选择性基于细胞的荧光生物传感器。
Eng Microbiol. 2023 Feb 4;3(2):100078. doi: 10.1016/j.engmic.2023.100078. eCollection 2023 Jun.
2
Fluorescent tagging of endogenous IRS2 with an auxin-dependent degron to assess dynamic intracellular localization and function.用生长素依赖性降解结构域对内源IRS2进行荧光标记,以评估动态细胞内定位和功能。
J Biol Chem. 2024 Nov;300(11):107796. doi: 10.1016/j.jbc.2024.107796. Epub 2024 Sep 19.
3
Decoding the Therapeutic Implications of the ERα Stability and Subcellular Distribution in Breast Cancer.

本文引用的文献

1
Inhibition of estradiol receptor/Src association and cell growth by an estradiol receptor alpha tyrosine-phosphorylated peptide.雌二醇受体α酪氨酸磷酸化肽对雌二醇受体/ Src 蛋白结合及细胞生长的抑制作用
Mol Cancer Res. 2007 Nov;5(11):1213-21. doi: 10.1158/1541-7786.MCR-07-0150.
2
Cell cycle-dependent nuclear export of phosphatase and tensin homologue tumor suppressor is regulated by the phosphoinositide-3-kinase signaling cascade.磷酸酶和张力蛋白同源物肿瘤抑制因子的细胞周期依赖性核输出受磷酸肌醇-3-激酶信号级联调节。
Cancer Res. 2007 Nov 15;67(22):11054-63. doi: 10.1158/0008-5472.CAN-07-1263.
3
Inhibition of the SH3 domain-mediated binding of Src to the androgen receptor and its effect on tumor growth.
解析 ERα 稳定性和亚细胞分布在乳腺癌中的治疗意义。
Front Endocrinol (Lausanne). 2022 Apr 13;13:867448. doi: 10.3389/fendo.2022.867448. eCollection 2022.
4
The Mammary Gland: Basic Structure and Molecular Signaling during Development.乳腺:发育过程中的基本结构和分子信号
Int J Mol Sci. 2022 Mar 31;23(7):3883. doi: 10.3390/ijms23073883.
5
ERα is an RNA-binding protein sustaining tumor cell survival and drug resistance.雌激素受体α是一种 RNA 结合蛋白,能维持肿瘤细胞的存活和耐药性。
Cell. 2021 Sep 30;184(20):5215-5229.e17. doi: 10.1016/j.cell.2021.08.036. Epub 2021 Sep 23.
6
IFI27/ISG12 Downregulates Estrogen Receptor α Transactivation by Facilitating Its Interaction With CRM1/XPO1 in Breast Cancer Cells.IFI27/ISG12 通过促进其与乳腺癌细胞中 CRM1/XPO1 的相互作用来下调雌激素受体 α 的转录激活。
Front Endocrinol (Lausanne). 2020 Oct 7;11:568375. doi: 10.3389/fendo.2020.568375. eCollection 2020.
7
Carcinogenic effects of bisphenol A in breast and ovarian cancers.双酚A在乳腺癌和卵巢癌中的致癌作用。
Oncol Lett. 2020 Dec;20(6):282. doi: 10.3892/ol.2020.12145. Epub 2020 Sep 23.
8
Application of the human estrogen receptor within a synthetic transcription factor in .人雌激素受体在合成转录因子中的应用于…… (原文结尾不完整)
Fungal Biol Biotechnol. 2020 Aug 3;7:12. doi: 10.1186/s40694-020-00102-3. eCollection 2020.
9
ETV4 Is Necessary for Estrogen Signaling and Growth in Endometrial Cancer Cells.ETV4 对于子宫内膜癌细胞中的雌激素信号和生长是必要的。
Cancer Res. 2020 Mar 15;80(6):1234-1245. doi: 10.1158/0008-5472.CAN-19-1382. Epub 2020 Feb 11.
10
Androgens Induce Invasiveness of Triple Negative Breast Cancer Cells Through AR/Src/PI3-K Complex Assembly.雄激素通过 AR/Src/PI3-K 复合物组装诱导三阴性乳腺癌细胞的侵袭性。
Sci Rep. 2019 Mar 14;9(1):4490. doi: 10.1038/s41598-019-41016-4.
Src的SH3结构域介导的与雄激素受体结合的抑制作用及其对肿瘤生长的影响。
Oncogene. 2007 Oct 11;26(46):6619-29. doi: 10.1038/sj.onc.1210487. Epub 2007 May 7.
4
Src-dependent signalling pathway regulation by sex-steroid hormones: therapeutic implications.性甾体激素对Src依赖性信号通路的调控:治疗意义
Int J Biochem Cell Biol. 2007;39(7-8):1343-8. doi: 10.1016/j.biocel.2006.12.009. Epub 2007 Jan 24.
5
Induction of progesterone target genes requires activation of Erk and Msk kinases and phosphorylation of histone H3.孕激素靶基因的诱导需要激活Erk和Msk激酶以及组蛋白H3的磷酸化。
Mol Cell. 2006 Nov 3;24(3):367-81. doi: 10.1016/j.molcel.2006.10.011.
6
Novel mechanisms of resistance to endocrine therapy: genomic and nongenomic considerations.内分泌治疗耐药的新机制:基因组和非基因组方面的考量
Clin Cancer Res. 2006 Feb 1;12(3 Pt 2):1001s-1007s. doi: 10.1158/1078-0432.CCR-05-2110.
7
Estradiol prevents the focal cerebral ischemic injury-induced decrease of forkhead transcription factors phosphorylation.
Neurosci Lett. 2006 May 1;398(1-2):39-43. doi: 10.1016/j.neulet.2005.12.060. Epub 2006 Jan 19.
8
Steroid receptor regulation of epidermal growth factor signaling through Src in breast and prostate cancer cells: steroid antagonist action.类固醇受体通过Src对乳腺癌和前列腺癌细胞中表皮生长因子信号传导的调节:类固醇拮抗剂作用
Cancer Res. 2005 Nov 15;65(22):10585-93. doi: 10.1158/0008-5472.CAN-05-0912.
9
Functional implications of altered subcellular localization of PELP1 in breast cancer cells.乳腺癌细胞中PELP1亚细胞定位改变的功能影响
Cancer Res. 2005 Sep 1;65(17):7724-32. doi: 10.1158/0008-5472.CAN-05-0614.
10
Progestin activation of nongenomic pathways via cross talk of progesterone receptor with estrogen receptor beta induces proliferation of endometrial stromal cells.孕激素通过孕激素受体与雌激素受体β的相互作用激活非基因组途径,从而诱导子宫内膜基质细胞增殖。
Mol Endocrinol. 2005 Dec;19(12):3023-37. doi: 10.1210/me.2005-0016. Epub 2005 Jul 14.