Suppr超能文献

Pax2/8发挥冗余作用,以确定多个脊髓中间神经元的甘氨酸能和γ-氨基丁酸能命运。

Pax2/8 act redundantly to specify glycinergic and GABAergic fates of multiple spinal interneurons.

作者信息

Batista Manuel F, Lewis Katharine E

机构信息

Department of Physiology, Development and Neuroscience, Anatomy Building, Downing Street, Cambridge CB2 3DY, UK.

出版信息

Dev Biol. 2008 Nov 1;323(1):88-97. doi: 10.1016/j.ydbio.2008.08.009. Epub 2008 Aug 18.

Abstract

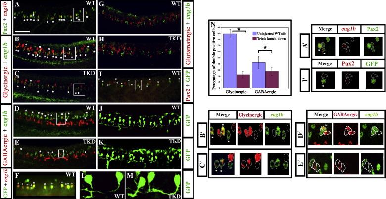
The spinal cord contains several distinct classes of neurons but it is still unclear how many of the functional characteristics of these cells are specified. One of the most crucial functional characteristics of a neuron is its neurotransmitter fate. In this paper, we show that in zebrafish most glycinergic and many GABAergic spinal interneurons express Pax2a, Pax2b and Pax8 and that these transcription factors are redundantly required for the neurotransmitter fates of many of these cells. We also demonstrate that the function of these Pax2/8 transcription factors is very specific: in embryos in which Pax2a, Pax2b and Pax8 are simultaneously knocked-down, many neurons lose their glycinergic and/or GABAergic characteristics, but they do not become glutamatergic or cholinergic and their soma morphologies and axon trajectories are unchanged. In mouse, Pax2 is required for correct specification of GABAergic interneurons in the dorsal horn, but it is not required for the neurotransmitter fates of other Pax2-expressing spinal neurons. Our results suggest that this is probably due to redundancy with Pax8 and that the function of Pax2/8 in specifying GABAergic and glycinergic neuronal fates is much broader than was previously appreciated and is highly conserved between different vertebrates.

摘要

脊髓包含几种不同类型的神经元,但这些细胞的许多功能特性是如何被确定的仍不清楚。神经元最关键的功能特性之一是其神经递质命运。在本文中,我们表明在斑马鱼中,大多数甘氨酸能和许多γ-氨基丁酸能脊髓中间神经元表达Pax2a、Pax2b和Pax8,并且这些转录因子对于许多这类细胞的神经递质命运是冗余必需的。我们还证明这些Pax2/8转录因子的功能非常特异:在Pax2a、Pax2b和Pax8同时被敲低的胚胎中,许多神经元失去其甘氨酸能和/或γ-氨基丁酸能特性,但它们不会变成谷氨酸能或胆碱能,并且它们的胞体形态和轴突轨迹没有改变。在小鼠中,Pax2对于背角中γ-氨基丁酸能中间神经元的正确确定是必需的,但对于其他表达Pax2的脊髓神经元的神经递质命运则不是必需的。我们的结果表明这可能是由于与Pax8的冗余,并且Pax2/8在确定γ-氨基丁酸能和甘氨酸能神经元命运方面的功能比之前所认识的要广泛得多,并且在不同脊椎动物之间高度保守。

https://cdn.ncbi.nlm.nih.gov/pmc/blobs/65e8/2849013/eba4ee7345a5/gr5.jpg

相似文献

1
Pax2/8 act redundantly to specify glycinergic and GABAergic fates of multiple spinal interneurons.
Dev Biol. 2008 Nov 1;323(1):88-97. doi: 10.1016/j.ydbio.2008.08.009. Epub 2008 Aug 18.
3
Lhx1 and Lhx5 maintain the inhibitory-neurotransmitter status of interneurons in the dorsal spinal cord.
Development. 2007 Jan;134(2):357-66. doi: 10.1242/dev.02717. Epub 2006 Dec 13.
4
Lmx1b is required for the glutamatergic fates of a subset of spinal cord neurons.
Neural Dev. 2016 Aug 23;11(1):16. doi: 10.1186/s13064-016-0070-1.
5
Ptf1a determines GABAergic over glutamatergic neuronal cell fate in the spinal cord dorsal horn.
Development. 2005 Dec;132(24):5461-9. doi: 10.1242/dev.02167. Epub 2005 Nov 16.
6
Zebrafish CiA interneurons are late-born primary neurons.
Neurosci Lett. 2009 Dec 11;466(3):131-4. doi: 10.1016/j.neulet.2009.09.042. Epub 2009 Oct 2.
7
Neurotransmitter properties of spinal interneurons in embryonic and larval zebrafish.
J Comp Neurol. 2004 Nov 29;480(1):19-37. doi: 10.1002/cne.20279.
8
Neurotransmitter systems of commissural interneurons in the lumbar spinal cord of neonatal rats.
Brain Res. 2007 Oct 31;1178:65-72. doi: 10.1016/j.brainres.2007.06.109. Epub 2007 Sep 7.
10
Ptf1a, Lbx1 and Pax2 coordinate glycinergic and peptidergic transmitter phenotypes in dorsal spinal inhibitory neurons.
Dev Biol. 2008 Oct 15;322(2):394-405. doi: 10.1016/j.ydbio.2008.06.031. Epub 2008 Jul 2.

引用本文的文献

1
RNA-Seq time-course analysis of neural precursor cell transcriptome in response to herpes simplex Virus-1 infection.
J Neurovirol. 2024 Apr;30(2):131-145. doi: 10.1007/s13365-024-01198-8. Epub 2024 Mar 13.
2
Transcriptional Regulators with Broad Expression in the Zebrafish Spinal Cord.
bioRxiv. 2024 May 19:2024.02.14.580357. doi: 10.1101/2024.02.14.580357.
4
Glycine neurotransmission: Its role in development.
Front Neurosci. 2022 Sep 16;16:947563. doi: 10.3389/fnins.2022.947563. eCollection 2022.
5
The presynaptic glycine transporter GlyT2 is regulated by the Hedgehog pathway in vitro and in vivo.
Commun Biol. 2021 Oct 18;4(1):1197. doi: 10.1038/s42003-021-02718-6.
6
Evolution of lbx spinal cord expression and function.
Evol Dev. 2021 Sep;23(5):404-422. doi: 10.1111/ede.12387. Epub 2021 Aug 19.
7
Hmx3a Has Essential Functions in Zebrafish Spinal Cord, Ear and Lateral Line Development.
Genetics. 2020 Dec;216(4):1153-1185. doi: 10.1534/genetics.120.303748. Epub 2020 Oct 19.
8
Mapping of spinal interneurons involved in regulation of the lower urinary tract in juvenile male rats.
IBRO Rep. 2020 Jul 29;9:115-131. doi: 10.1016/j.ibror.2020.07.002. eCollection 2020 Dec.
9
Small RNA-Seq reveals novel miRNAs shaping the transcriptomic identity of rat brain structures.
Life Sci Alliance. 2018 Sep 30;1(5):e201800018. doi: 10.26508/lsa.201800018. eCollection 2018 Oct.
10

本文引用的文献

1
Classification and nomenclature of all human homeobox genes.
BMC Biol. 2007 Oct 26;5:47. doi: 10.1186/1741-7007-5-47.
2
Characterization of sleep in zebrafish and insomnia in hypocretin receptor mutants.
PLoS Biol. 2007 Oct 16;5(10):e277. doi: 10.1371/journal.pbio.0050277.
3
p53 activation by knockdown technologies.
PLoS Genet. 2007 May 25;3(5):e78. doi: 10.1371/journal.pgen.0030078. Epub 2007 Apr 10.
4
Lhx1 and Lhx5 maintain the inhibitory-neurotransmitter status of interneurons in the dorsal spinal cord.
Development. 2007 Jan;134(2):357-66. doi: 10.1242/dev.02717. Epub 2006 Dec 13.
5
Zebrafish atoh1 genes: classic proneural activity in the inner ear and regulation by Fgf and Notch.
Development. 2007 Jan;134(2):295-305. doi: 10.1242/dev.02734. Epub 2006 Dec 13.
7
Glycine receptors regulate interneuron differentiation during spinal network development.
Proc Natl Acad Sci U S A. 2006 Jun 20;103(25):9679-84. doi: 10.1073/pnas.0504871103. Epub 2006 Jun 8.
8
How do genes regulate simple behaviours? Understanding how different neurons in the vertebrate spinal cord are genetically specified.
Philos Trans R Soc Lond B Biol Sci. 2006 Jan 29;361(1465):45-66. doi: 10.1098/rstb.2005.1778.
9
V1 spinal neurons regulate the speed of vertebrate locomotor outputs.
Nature. 2006 Mar 9;440(7081):215-9. doi: 10.1038/nature04545.
10
Ptf1a determines GABAergic over glutamatergic neuronal cell fate in the spinal cord dorsal horn.
Development. 2005 Dec;132(24):5461-9. doi: 10.1242/dev.02167. Epub 2005 Nov 16.

文献AI研究员

20分钟写一篇综述,助力文献阅读效率提升50倍。

立即体验

用中文搜PubMed

大模型驱动的PubMed中文搜索引擎

马上搜索

文档翻译

学术文献翻译模型,支持多种主流文档格式。

立即体验