• 文献检索
  • 文档翻译
  • 深度研究
  • 学术资讯
  • Suppr Zotero 插件Zotero 插件
  • 邀请有礼
  • 套餐&价格
  • 历史记录
应用&插件
Suppr Zotero 插件Zotero 插件浏览器插件Mac 客户端Windows 客户端微信小程序
定价
高级版会员购买积分包购买API积分包
服务
文献检索文档翻译深度研究API 文档MCP 服务
关于我们
关于 Suppr公司介绍联系我们用户协议隐私条款
关注我们

Suppr 超能文献

核心技术专利:CN118964589B侵权必究
粤ICP备2023148730 号-1Suppr @ 2026

文献检索

告别复杂PubMed语法,用中文像聊天一样搜索,搜遍4000万医学文献。AI智能推荐,让科研检索更轻松。

立即免费搜索

文件翻译

保留排版,准确专业,支持PDF/Word/PPT等文件格式,支持 12+语言互译。

免费翻译文档

深度研究

AI帮你快速写综述,25分钟生成高质量综述,智能提取关键信息,辅助科研写作。

立即免费体验

核周染色体拴系在维持基因组稳定性中的作用。

Role for perinuclear chromosome tethering in maintenance of genome stability.

作者信息

Mekhail Karim, Seebacher Jan, Gygi Steven P, Moazed Danesh

机构信息

Howard Hughes Medical Institute, Harvard Medical School, Boston, Massachusetts 02115, USA.

出版信息

Nature. 2008 Dec 4;456(7222):667-70. doi: 10.1038/nature07460. Epub 2008 Nov 9.

DOI:10.1038/nature07460
PMID:18997772
原文链接:https://pmc.ncbi.nlm.nih.gov/articles/PMC2596277/
Abstract

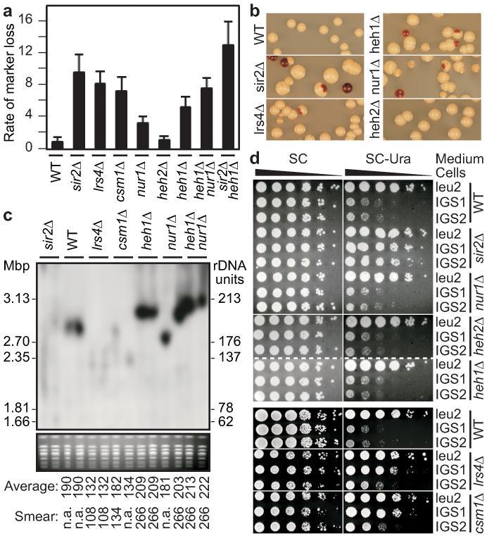
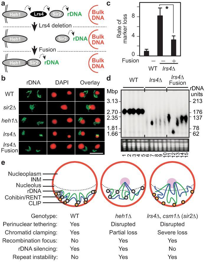
Repetitive DNA sequences, which constitute half the genome in some organisms, often undergo homologous recombination. This can instigate genomic instability resulting from a gain or loss of DNA. Assembly of DNA into silent chromatin is generally thought to serve as a mechanism ensuring repeat stability by limiting access to the recombination machinery. Consistent with this notion is the observation, in the budding yeast Saccharomyces cerevisiae, that stability of the highly repetitive ribosomal DNA (rDNA) sequences requires a Sir2-containing chromatin silencing complex that also inhibits transcription from foreign promoters and transposons inserted within the repeats by a process called rDNA silencing. Here we describe a protein network that stabilizes rDNA repeats of budding yeast by means of interactions between rDNA-associated silencing proteins and two proteins of the inner nuclear membrane (INM). Deletion of either the INM or silencing proteins reduces perinuclear rDNA positioning, disrupts the nucleolus-nucleoplasm boundary, induces the formation of recombination foci, and destabilizes the repeats. In addition, artificial targeting of rDNA repeats to the INM suppresses the instability observed in cells lacking an rDNA-associated silencing protein that is typically required for peripheral tethering of the repeats. Moreover, in contrast to Sir2 and its associated nucleolar factors, the INM proteins are not required for rDNA silencing, indicating that Sir2-dependent silencing is not sufficient to inhibit recombination within the rDNA locus. These findings demonstrate a role for INM proteins in the perinuclear localization of chromosomes and show that tethering to the nuclear periphery is required for the stability of rDNA repeats. The INM proteins studied here are conserved and have been implicated in chromosome organization in metazoans. Our results therefore reveal an ancient mechanism in which interactions between INM proteins and chromosomal proteins ensure genome stability.

摘要

重复DNA序列在某些生物体中占基因组的一半,常常发生同源重组。这会引发因DNA增减导致的基因组不稳定。DNA组装成沉默染色质通常被认为是一种通过限制重组机制的作用来确保重复序列稳定性的机制。与这一观点一致的是,在芽殖酵母酿酒酵母中观察到,高度重复的核糖体DNA(rDNA)序列的稳定性需要一个含Sir2的染色质沉默复合物,该复合物还通过一种称为rDNA沉默的过程抑制来自插入重复序列内的外源启动子和转座子的转录。在这里,我们描述了一个蛋白质网络,它通过rDNA相关沉默蛋白与内核膜(INM)的两种蛋白质之间的相互作用来稳定芽殖酵母的rDNA重复序列。删除INM或沉默蛋白会减少核周rDNA定位,破坏核仁 - 核质边界,诱导重组焦点的形成,并使重复序列不稳定。此外,将rDNA重复序列人工靶向到INM可抑制在缺乏通常用于重复序列外周拴系的rDNA相关沉默蛋白的细胞中观察到的不稳定性。而且,与Sir2及其相关的核仁因子不同,rDNA沉默不需要INM蛋白,这表明依赖Sir2的沉默不足以抑制rDNA基因座内的重组。这些发现证明了INM蛋白在染色体核周定位中的作用,并表明拴系到核周对于rDNA重复序列的稳定性是必需的。这里研究的INM蛋白是保守的,并且在多细胞动物的染色体组织中发挥作用。因此,我们的结果揭示了一种古老的机制,其中INM蛋白与染色体蛋白之间的相互作用确保了基因组稳定性。

https://cdn.ncbi.nlm.nih.gov/pmc/blobs/3ba6/2596277/f1b1d540acfa/nihms-71410-f0004.jpg
https://cdn.ncbi.nlm.nih.gov/pmc/blobs/3ba6/2596277/05fa5f7bd8a8/nihms-71410-f0001.jpg
https://cdn.ncbi.nlm.nih.gov/pmc/blobs/3ba6/2596277/9fecb242222c/nihms-71410-f0002.jpg
https://cdn.ncbi.nlm.nih.gov/pmc/blobs/3ba6/2596277/923a141dad6a/nihms-71410-f0003.jpg
https://cdn.ncbi.nlm.nih.gov/pmc/blobs/3ba6/2596277/f1b1d540acfa/nihms-71410-f0004.jpg
https://cdn.ncbi.nlm.nih.gov/pmc/blobs/3ba6/2596277/05fa5f7bd8a8/nihms-71410-f0001.jpg
https://cdn.ncbi.nlm.nih.gov/pmc/blobs/3ba6/2596277/9fecb242222c/nihms-71410-f0002.jpg
https://cdn.ncbi.nlm.nih.gov/pmc/blobs/3ba6/2596277/923a141dad6a/nihms-71410-f0003.jpg
https://cdn.ncbi.nlm.nih.gov/pmc/blobs/3ba6/2596277/f1b1d540acfa/nihms-71410-f0004.jpg

相似文献

1
Role for perinuclear chromosome tethering in maintenance of genome stability.核周染色体拴系在维持基因组稳定性中的作用。
Nature. 2008 Dec 4;456(7222):667-70. doi: 10.1038/nature07460. Epub 2008 Nov 9.
2
Linker histone H1 represses recombination at the ribosomal DNA locus in the budding yeast Saccharomyces cerevisiae.连接组蛋白H1抑制芽殖酵母酿酒酵母核糖体DNA位点的重组。
Mol Microbiol. 2008 Feb;67(4):906-19. doi: 10.1111/j.1365-2958.2007.06101.x. Epub 2008 Jan 7.
3
Yeast histone H3 lysine 4 demethylase Jhd2 regulates mitotic rDNA condensation.酵母组蛋白H3赖氨酸4去甲基化酶Jhd2调控有丝分裂rDNA凝聚。
BMC Biol. 2014 Sep 24;12:75. doi: 10.1186/s12915-014-0075-3.
4
Condensin suppresses recombination and regulates double-strand break processing at the repetitive ribosomal DNA array to ensure proper chromosome segregation during meiosis in budding yeast.凝聚素抑制重复核糖体DNA阵列处的重组并调节双链断裂处理,以确保芽殖酵母减数分裂期间染色体的正确分离。
Mol Biol Cell. 2014 Oct 1;25(19):2934-47. doi: 10.1091/mbc.E14-05-0957. Epub 2014 Aug 7.
5
Direct evidence for SIR2 modulation of chromatin structure in yeast rDNA.酵母核糖体DNA中SIR2对染色质结构调控的直接证据。
EMBO J. 1997 Nov 3;16(21):6495-509. doi: 10.1093/emboj/16.21.6495.
6
Depletion of Limiting rDNA Structural Complexes Triggers Chromosomal Instability and Replicative Aging of .耗尽限制 rDNA 结构复合物会引发染色体不稳定性和复制性衰老。
Genetics. 2019 May;212(1):75-91. doi: 10.1534/genetics.119.302047. Epub 2019 Mar 6.
7
Net1, a Sir2-associated nucleolar protein required for rDNA silencing and nucleolar integrity.Net1,一种与Sir2相关的核仁蛋白,是核糖体DNA沉默和核仁完整性所必需的。
Cell. 1999 Apr 16;97(2):245-56. doi: 10.1016/s0092-8674(00)80734-5.
8
SIR2 regulates recombination between different rDNA repeats, but not recombination within individual rRNA genes in yeast.Sir2蛋白调控酵母中不同核糖体DNA重复序列之间的重组,但不调控单个核糖体RNA基因内的重组。
Cell. 2004 May 14;117(4):441-53. doi: 10.1016/s0092-8674(04)00414-3.
9
Nsi1 plays a significant role in the silencing of ribosomal DNA in Saccharomyces cerevisiae.Nsi1 在酿酒酵母核糖体 DNA 的沉默中发挥重要作用。
Nucleic Acids Res. 2012 Jun;40(11):4892-903. doi: 10.1093/nar/gks188. Epub 2012 Feb 22.
10
Limiting the extent of the RDN1 heterochromatin domain by a silencing barrier and Sir2 protein levels in Saccharomyces cerevisiae.通过沉默屏障和酿酒酵母中的Sir2蛋白水平限制RDN1异染色质结构域的范围。
Mol Cell Biol. 2009 May;29(10):2889-98. doi: 10.1128/MCB.00728-08. Epub 2009 Mar 16.

引用本文的文献

1
Functional characterization of the Csm1-like protein TITAN 9 in .. 中类Csm1蛋白TITAN 9的功能表征
iScience. 2025 Jul 30;28(9):113251. doi: 10.1016/j.isci.2025.113251. eCollection 2025 Sep 19.
2
Continuous nuclear envelope surveillance is required for DNA double strand break repair.DNA双链断裂修复需要持续的核膜监测。
Commun Biol. 2025 Jul 2;8(1):984. doi: 10.1038/s42003-025-08416-x.
3
Nuclear and genome dynamics underlying DNA double-strand break repair.DNA双链断裂修复的核与基因组动力学

本文引用的文献

1
Transcriptional repression mediated by repositioning of genes to the nuclear lamina.基因重新定位至核纤层介导的转录抑制。
Nature. 2008 Mar 13;452(7184):243-7. doi: 10.1038/nature06727. Epub 2008 Feb 13.
2
The Smc5-Smc6 complex and SUMO modification of Rad52 regulates recombinational repair at the ribosomal gene locus.Smc5-Smc6复合物与Rad52的SUMO修饰调控核糖体基因位点的重组修复。
Nat Cell Biol. 2007 Aug;9(8):923-31. doi: 10.1038/ncb1619. Epub 2007 Jul 22.
3
Two different Argonaute complexes are required for siRNA generation and heterochromatin assembly in fission yeast.
Nat Rev Mol Cell Biol. 2025 Mar 17. doi: 10.1038/s41580-025-00828-1.
4
Nuclear Envelope Dynamics in Amoebae.变形虫中的核膜动态变化
Cells. 2025 Jan 26;14(3):186. doi: 10.3390/cells14030186.
5
Old enlarged nucleoli open the door to the cell's demise.增大的旧核仁为细胞的死亡打开了大门。
Nat Aging. 2024 Dec;4(12):1678-1679. doi: 10.1038/s43587-024-00779-w.
6
A mortality timer based on nucleolar size triggers nucleolar integrity loss and catastrophic genomic instability.基于核仁大小的死亡率计时器会引发核仁完整性丧失和灾难性的基因组不稳定。
Nat Aging. 2024 Dec;4(12):1782-1793. doi: 10.1038/s43587-024-00754-5. Epub 2024 Nov 25.
7
Nucleolar Pol II interactome reveals TBPL1, PAF1, and Pol I at intergenic rDNA drive rRNA biogenesis.核仁 Pol II 相互作用组揭示 TBPL1、PAF1 和 Pol I 在基因间 rDNA 驱动 rRNA 生物发生。
Nat Commun. 2024 Nov 6;15(1):9603. doi: 10.1038/s41467-024-54002-w.
8
The role of SUMOylation in biomolecular condensate dynamics and protein localization.SUMO化在生物分子凝聚物动力学和蛋白质定位中的作用。
Cell Insight. 2024 Sep 10;3(6):100199. doi: 10.1016/j.cellin.2024.100199. eCollection 2024 Dec.
9
DNA double-strand break-capturing nuclear envelope tubules drive DNA repair.DNA 双链断裂捕获核膜小管驱动 DNA 修复。
Nat Struct Mol Biol. 2024 Sep;31(9):1319-1330. doi: 10.1038/s41594-024-01286-7. Epub 2024 Apr 17.
10
DNA replication and replication stress response in the context of nuclear architecture.在核架构的背景下的 DNA 复制和复制应激反应。
Chromosoma. 2024 Jan;133(1):57-75. doi: 10.1007/s00412-023-00813-7. Epub 2023 Dec 6.
裂殖酵母中siRNA的产生和异染色质组装需要两种不同的AGO蛋白复合物。
Nat Struct Mol Biol. 2007 Mar;14(3):200-7. doi: 10.1038/nsmb1211. Epub 2007 Feb 25.
4
Human laminopathies: nuclei gone genetically awry.人类核纤层蛋白病:基因异常导致的细胞核病变
Nat Rev Genet. 2006 Dec;7(12):940-52. doi: 10.1038/nrg1906.
5
Amplification of histone genes by circular chromosome formation in Saccharomyces cerevisiae.酿酒酵母中通过环状染色体形成实现组蛋白基因的扩增。
Nature. 2006 Oct 26;443(7114):1003-7. doi: 10.1038/nature05205.
6
Inhibition of homologous recombination by a cohesin-associated clamp complex recruited to the rDNA recombination enhancer.通过募集到核糖体DNA重组增强子的黏连蛋白相关钳状复合物对同源重组的抑制作用。
Genes Dev. 2006 Oct 15;20(20):2887-901. doi: 10.1101/gad.1472706.
7
A probability-based approach for high-throughput protein phosphorylation analysis and site localization.一种基于概率的高通量蛋白质磷酸化分析及位点定位方法。
Nat Biotechnol. 2006 Oct;24(10):1285-92. doi: 10.1038/nbt1240. Epub 2006 Sep 10.
8
Karyopherin-mediated import of integral inner nuclear membrane proteins.核转运蛋白介导的内核膜整合蛋白的导入。
Nature. 2006 Aug 31;442(7106):1003-7. doi: 10.1038/nature05075. Epub 2006 Aug 23.
9
Optimization and use of peptide mass measurement accuracy in shotgun proteomics.鸟枪法蛋白质组学中肽质量测量准确性的优化与应用
Mol Cell Proteomics. 2006 Jul;5(7):1326-37. doi: 10.1074/mcp.M500339-MCP200. Epub 2006 Apr 23.
10
LEM2 is a novel MAN1-related inner nuclear membrane protein associated with A-type lamins.LEM2是一种与A型核纤层蛋白相关的新型MAN1相关内核膜蛋白。
J Cell Sci. 2005 Dec 15;118(Pt 24):5797-810. doi: 10.1242/jcs.02701.