• 文献检索
  • 文档翻译
  • 深度研究
  • 学术资讯
  • Suppr Zotero 插件Zotero 插件
  • 邀请有礼
  • 套餐&价格
  • 历史记录
应用&插件
Suppr Zotero 插件Zotero 插件浏览器插件Mac 客户端Windows 客户端微信小程序
定价
高级版会员购买积分包购买API积分包
服务
文献检索文档翻译深度研究API 文档MCP 服务
关于我们
关于 Suppr公司介绍联系我们用户协议隐私条款
关注我们

Suppr 超能文献

核心技术专利:CN118964589B侵权必究
粤ICP备2023148730 号-1Suppr @ 2026

文献检索

告别复杂PubMed语法,用中文像聊天一样搜索,搜遍4000万医学文献。AI智能推荐,让科研检索更轻松。

立即免费搜索

文件翻译

保留排版,准确专业,支持PDF/Word/PPT等文件格式,支持 12+语言互译。

免费翻译文档

深度研究

AI帮你快速写综述,25分钟生成高质量综述,智能提取关键信息,辅助科研写作。

立即免费体验

人类和小鼠基因组中新型单核苷酸多态性(SNPs)及突变的功能分析

Functional analysis of novel SNPs and mutations in human and mouse genomes.

作者信息

Liu Chuan-Kun, Chen Yan-Hau, Tang Cheng-Yang, Chang Shu-Chuan, Lin Yi-Jung, Tsai Ming-Fang, Chen Yuan-Tsong, Yao Adam

机构信息

National Genotyping Center, Academia Sinica, Taipei, Taiwan 11529, R.O.C.

出版信息

BMC Bioinformatics. 2008 Dec 12;9 Suppl 12(Suppl 12):S10. doi: 10.1186/1471-2105-9-S12-S10.

DOI:10.1186/1471-2105-9-S12-S10
PMID:19091009
原文链接:https://pmc.ncbi.nlm.nih.gov/articles/PMC2638150/
Abstract

BACKGROUND

With the flood of information generated by the new generation of sequencing technologies, more efficient bioinformatics tools are needed for in-depth impact analysis of novel genomic variations. FANS (Functional Analysis of Novel SNPs) was developed to streamline comprehensive but tedious functional analysis steps into a few clicks and to offer a carefully designed presentation of results so researchers can focus more on thinking instead of typing and calculating.

RESULTS

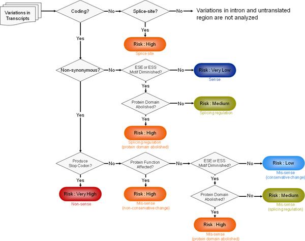
FANS http://fans.ngc.sinica.edu.tw/ harnesses the power of public information databases and powerful tools from six well established websites to enhance the efficiency of analysis of novel variations. FANS can process any point change in any coding region or GT-AG splice site to provide a clear picture of the disease risk of a prioritized variation by classifying splicing and functional alterations into one of nine risk subtypes with five risk levels.

CONCLUSION

FANS significantly simplifies the analysis operations to a four-step procedure while still covering all major areas of interest to researchers. FANS offers a convenient way to prioritize the variations and select the ones with most functional impact for validation. Additionally, the program offers a distinct improvement in efficiency over manual operations in our benchmark test.

摘要

背景

随着新一代测序技术产生的信息大量涌现,需要更高效的生物信息学工具来对新的基因组变异进行深入的影响分析。FANS(新型单核苷酸多态性功能分析)的开发旨在将全面但繁琐的功能分析步骤简化为只需点击几下,并提供精心设计的结果呈现方式,以便研究人员能够更多地专注于思考而非打字和计算。

结果

FANS(http://fans.ngc.sinica.edu.tw/)利用公共信息数据库的力量以及来自六个成熟网站的强大工具,提高了新变异分析的效率。FANS可以处理任何编码区域或GT-AG剪接位点的任何点突变,通过将剪接和功能改变分类为九个风险亚型之一,并分为五个风险级别,从而清晰呈现优先变异的疾病风险。

结论

FANS显著简化了分析操作,将其简化为一个四步流程,同时仍涵盖研究人员感兴趣的所有主要领域。FANS提供了一种方便的方法来对变异进行优先级排序,并选择具有最大功能影响的变异进行验证。此外,在我们的基准测试中,该程序在效率方面比手动操作有了明显提高。

https://cdn.ncbi.nlm.nih.gov/pmc/blobs/cbef/2638150/087fc6bcec46/1471-2105-9-S12-S10-2.jpg
https://cdn.ncbi.nlm.nih.gov/pmc/blobs/cbef/2638150/877e627d5de8/1471-2105-9-S12-S10-1.jpg
https://cdn.ncbi.nlm.nih.gov/pmc/blobs/cbef/2638150/087fc6bcec46/1471-2105-9-S12-S10-2.jpg
https://cdn.ncbi.nlm.nih.gov/pmc/blobs/cbef/2638150/877e627d5de8/1471-2105-9-S12-S10-1.jpg
https://cdn.ncbi.nlm.nih.gov/pmc/blobs/cbef/2638150/087fc6bcec46/1471-2105-9-S12-S10-2.jpg

相似文献

1
Functional analysis of novel SNPs and mutations in human and mouse genomes.人类和小鼠基因组中新型单核苷酸多态性(SNPs)及突变的功能分析
BMC Bioinformatics. 2008 Dec 12;9 Suppl 12(Suppl 12):S10. doi: 10.1186/1471-2105-9-S12-S10.
2
Automated splicing mutation analysis by information theory.基于信息论的自动剪接突变分析
Hum Mutat. 2005 Apr;25(4):334-42. doi: 10.1002/humu.20151.
3
Micro-Analyzer: automatic preprocessing of Affymetrix microarray data.微分析器:Affymetrix 微阵列数据的自动预处理。
Comput Methods Programs Biomed. 2013 Aug;111(2):402-9. doi: 10.1016/j.cmpb.2013.04.006. Epub 2013 May 31.
4
VarDetect: a nucleotide sequence variation exploratory tool.VarDetect:一种核苷酸序列变异探索工具。
BMC Bioinformatics. 2008 Dec 12;9 Suppl 12(Suppl 12):S9. doi: 10.1186/1471-2105-9-S12-S9.
5
Bioinformatics approaches and resources for single nucleotide polymorphism functional analysis.用于单核苷酸多态性功能分析的生物信息学方法与资源
Brief Bioinform. 2005 Mar;6(1):44-56. doi: 10.1093/bib/6.1.44.
6
7
htsint: a Python library for sequencing pipelines that combines data through gene set generation.htsint:一个用于测序流程的Python库,通过基因集生成来整合数据。
BMC Bioinformatics. 2015 Sep 24;16:307. doi: 10.1186/s12859-015-0729-3.
8
The humankind genome: from genetic diversity to the origin of human diseases.人类基因组:从遗传多样性到人类疾病的起源。
Genome. 2013 Dec;56(12):705-16. doi: 10.1139/gen-2013-0125.
9
SEQMINER: An R-Package to Facilitate the Functional Interpretation of Sequence-Based Associations.SEQMINER:一个用于促进基于序列关联的功能解释的R包。
Genet Epidemiol. 2015 Dec;39(8):619-23. doi: 10.1002/gepi.21918. Epub 2015 Sep 23.
10
Read-Split-Run: an improved bioinformatics pipeline for identification of genome-wide non-canonical spliced regions using RNA-Seq data.读取-分割-运行:一种利用RNA测序数据识别全基因组非经典剪接区域的改进型生物信息学流程。
BMC Genomics. 2016 Aug 22;17 Suppl 7(Suppl 7):503. doi: 10.1186/s12864-016-2896-7.

引用本文的文献

1
Natural variability of minimotifs in 1092 people indicates that minimotifs are targets of evolution.1092人中微基序的自然变异性表明微基序是进化的目标。
Nucleic Acids Res. 2015 Jul 27;43(13):6399-412. doi: 10.1093/nar/gkv580. Epub 2015 Jun 11.
2
A large kindred of pulmonary fibrosis associated with a novel ABCA3 gene variant.一个与新型 ABCA3 基因突变相关的肺纤维化大家族。
Respir Res. 2014 Apr 15;15(1):43. doi: 10.1186/1465-9921-15-43.
3
Functional consequences of AXL sequence variants in hypogonadotropic hypogonadism.AXL 序列变异在促性腺激素低下性性腺功能减退症中的功能后果。

本文引用的文献

1
SNP@Promoter: a database of human SNPs (single nucleotide polymorphisms) within the putative promoter regions.SNP@启动子:一个关于假定启动子区域内人类单核苷酸多态性(SNP)的数据库。
BMC Bioinformatics. 2008;9 Suppl 1(Suppl 1):S2. doi: 10.1186/1471-2105-9-S1-S2.
2
F-SNP: computationally predicted functional SNPs for disease association studies.F-SNP:用于疾病关联研究的计算预测功能单核苷酸多态性
Nucleic Acids Res. 2008 Jan;36(Database issue):D820-4. doi: 10.1093/nar/gkm904. Epub 2007 Nov 5.
3
Genomic mutation consequence calculator.
J Clin Endocrinol Metab. 2014 Apr;99(4):1452-60. doi: 10.1210/jc.2013-3426. Epub 2014 Jan 29.
4
Snpdat: easy and rapid annotation of results from de novo snp discovery projects for model and non-model organisms.Snpdat:易于快速注释从头 SNP 发现项目的结果,适用于模型生物和非模型生物。
BMC Bioinformatics. 2013 Feb 8;14:45. doi: 10.1186/1471-2105-14-45.
5
The genetic basis for interindividual immune response variation to measles vaccine: new understanding and new vaccine approaches.个体对麻疹疫苗免疫反应差异的遗传基础:新的认识和新的疫苗方法。
Expert Rev Vaccines. 2013 Jan;12(1):57-70. doi: 10.1586/erv.12.134.
6
PXR and CAR single nucleotide polymorphisms influence plasma efavirenz levels in South African HIV/AIDS patients.PXR 和 CAR 单核苷酸多态性影响南非 HIV/AIDS 患者的血浆依非韦伦水平。
BMC Med Genet. 2012 Nov 22;13:112. doi: 10.1186/1471-2350-13-112.
7
Genetic variants and associations of 25-hydroxyvitamin D concentrations with major clinical outcomes.25-羟维生素 D 浓度的遗传变异与主要临床结局的关联。
JAMA. 2012 Nov 14;308(18):1898-905. doi: 10.1001/jama.2012.17304.
8
VarioWatch: providing large-scale and comprehensive annotations on human genomic variants in the next generation sequencing era.VarioWatch:在下一代测序时代提供大规模和全面的人类基因组变异注释。
Nucleic Acids Res. 2012 Jul;40(Web Server issue):W76-81. doi: 10.1093/nar/gks397. Epub 2012 May 22.
9
NovelSNPer: A Fast Tool for the Identification and Characterization of Novel SNPs and InDels.NovelSNPer:一种用于鉴定和表征新型单核苷酸多态性(SNP)和插入缺失(InDel)的快速工具。
Adv Bioinformatics. 2011;2011:657341. doi: 10.1155/2011/657341. Epub 2011 Oct 31.
10
FunctSNP: an R package to link SNPs to functional knowledge and dbAutoMaker: a suite of Perl scripts to build SNP databases.FunctSNP:一个将 SNPs 与功能知识联系起来的 R 包和 dbAutoMaker:一套用于构建 SNP 数据库的 Perl 脚本。
BMC Bioinformatics. 2010 Jun 9;11:311. doi: 10.1186/1471-2105-11-311.
基因组突变后果计算器。
Bioinformatics. 2007 Nov 15;23(22):3091-2. doi: 10.1093/bioinformatics/btm339. Epub 2007 Jun 28.
4
Database resources of the National Center for Biotechnology Information.美国国立生物技术信息中心的数据库资源。
Nucleic Acids Res. 2007 Jan;35(Database issue):D5-12. doi: 10.1093/nar/gkl1031. Epub 2006 Dec 14.
5
Snap: an integrated SNP annotation platform.Snap:一个集成的单核苷酸多态性注释平台。
Nucleic Acids Res. 2007 Jan;35(Database issue):D707-10. doi: 10.1093/nar/gkl969. Epub 2006 Nov 29.
6
FASTSNP: an always up-to-date and extendable service for SNP function analysis and prioritization.FASTSNP:一个始终保持更新且可扩展的用于单核苷酸多态性(SNP)功能分析和优先级排序的服务。
Nucleic Acids Res. 2006 Jul 1;34(Web Server issue):W635-41. doi: 10.1093/nar/gkl236.
7
Missense meanderings in sequence space: a biophysical view of protein evolution.序列空间中的错义漫步:蛋白质进化的生物物理学视角
Nat Rev Genet. 2005 Sep;6(9):678-87. doi: 10.1038/nrg1672.
8
NCBI Reference Sequence (RefSeq): a curated non-redundant sequence database of genomes, transcripts and proteins.NCBI参考序列(RefSeq):一个经过整理的基因组、转录本和蛋白质的非冗余序列数据库。
Nucleic Acids Res. 2005 Jan 1;33(Database issue):D501-4. doi: 10.1093/nar/gki025.
9
Systematic identification and analysis of exonic splicing silencers.外显子剪接沉默子的系统鉴定与分析
Cell. 2004 Dec 17;119(6):831-45. doi: 10.1016/j.cell.2004.11.010.
10
Variation in sequence and organization of splicing regulatory elements in vertebrate genes.脊椎动物基因中剪接调控元件的序列和组织变异。
Proc Natl Acad Sci U S A. 2004 Nov 2;101(44):15700-5. doi: 10.1073/pnas.0404901101. Epub 2004 Oct 25.