Chung B M, Dimri M, George M, Reddi A L, Chen G, Band V, Band H
Eppley Institute for Cancer and Allied Diseases, University of Nebraska Medical Center, Omaha, 68198-6805, USA.
Oncogene. 2009 Apr 23;28(16):1821-32. doi: 10.1038/onc.2009.31. Epub 2009 Mar 23.
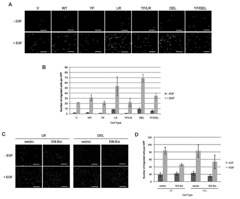
Non-small cell lung cancer (NSCLC)-associated epidermal growth factor receptor (EGFR) mutants are constitutively active and induce ligand-independent transformation in non-malignant cell lines. We investigated the possibility that the ability of mutant EGFRs to transform cells reflects a constitutive cooperativity with Src using a system in which the overexpression of mutant, but not wild-type, EGFR induced anchorage-independent cell growth. Src was constitutively activated and showed enhanced interaction with mutant EGFRs, suggesting that constitutive EGFR-Src cooperativity may contribute to mutant EGFR-mediated oncogenesis. Indeed, the mutant EGFR-mediated cell transformation was inhibited by Src- as well as EGFR-directed inhibitors. Importantly, a tyrosine to phenylalanine mutation of the major Src phosphorylation site on EGFR, Y845, reduced the constitutive phosphorylation of NSCLC-EGFR mutants, as well as that of STAT3, Akt, Erk and Src, and reduced the mutant EGFR-Src association as well as proliferation, migration and anchorage-independent growth. Reduced anchorage-independent growth and migration were also observed when dominant-negative-Src was expressed in mutant EGFR-expressing cells. Overall, our findings show that mutant EGFR-Src interaction and cooperativity play critical roles in constitutive engagement of the downstream signaling pathways that allow NSCLC-associated EGFR mutants to mediate oncogenesis, and support the rationale to target Src-dependent signaling pathways in mutant EGFR-mediated malignancies.
非小细胞肺癌(NSCLC)相关的表皮生长因子受体(EGFR)突变体具有组成性活性,并能在非恶性细胞系中诱导不依赖配体的转化。我们利用一个系统来研究突变型EGFR转化细胞的能力是否反映了与Src的组成性协同作用,在该系统中,突变型而非野生型EGFR的过表达诱导了不依赖贴壁的细胞生长。Src被组成性激活,并显示出与突变型EGFR的相互作用增强,这表明组成性的EGFR-Src协同作用可能有助于突变型EGFR介导的肿瘤发生。事实上,突变型EGFR介导的细胞转化受到Src以及EGFR定向抑制剂的抑制。重要的是,EGFR上主要的Src磷酸化位点Y845由酪氨酸突变为苯丙氨酸,降低了NSCLC-EGFR突变体的组成性磷酸化,以及STAT3、Akt、Erk和Src的磷酸化,并减少了突变型EGFR-Src的结合以及增殖、迁移和不依赖贴壁的生长。当在表达突变型EGFR的细胞中表达显性负性Src时,也观察到不依赖贴壁的生长和迁移减少。总体而言,我们的研究结果表明,突变型EGFR-Src相互作用和协同作用在下游信号通路的组成性参与中起关键作用,使NSCLC相关的EGFR突变体能够介导肿瘤发生,并支持在突变型EGFR介导恶性肿瘤中靶向Src依赖信号通路的理论基础。