• 文献检索
  • 文档翻译
  • 深度研究
  • 学术资讯
  • Suppr Zotero 插件Zotero 插件
  • 邀请有礼
  • 套餐&价格
  • 历史记录
应用&插件
Suppr Zotero 插件Zotero 插件浏览器插件Mac 客户端Windows 客户端微信小程序
定价
高级版会员购买积分包购买API积分包
服务
文献检索文档翻译深度研究API 文档MCP 服务
关于我们
关于 Suppr公司介绍联系我们用户协议隐私条款
关注我们

Suppr 超能文献

核心技术专利:CN118964589B侵权必究
粤ICP备2023148730 号-1Suppr @ 2026

文献检索

告别复杂PubMed语法,用中文像聊天一样搜索,搜遍4000万医学文献。AI智能推荐,让科研检索更轻松。

立即免费搜索

文件翻译

保留排版,准确专业,支持PDF/Word/PPT等文件格式,支持 12+语言互译。

免费翻译文档

深度研究

AI帮你快速写综述,25分钟生成高质量综述,智能提取关键信息,辅助科研写作。

立即免费体验

组蛋白乙酰化标记了硕大利什曼原虫多顺反子转录的起始位点。

Histone acetylations mark origins of polycistronic transcription in Leishmania major.

作者信息

Thomas Sean, Green Amanda, Sturm Nancy R, Campbell David A, Myler Peter J

机构信息

Department of Genome Sciences, University of Washington, Seattle, WA 98195, USA.

出版信息

BMC Genomics. 2009 Apr 8;10:152. doi: 10.1186/1471-2164-10-152.

DOI:10.1186/1471-2164-10-152
PMID:19356248
原文链接:https://pmc.ncbi.nlm.nih.gov/articles/PMC2679053/
Abstract

BACKGROUND

Many components of the RNA polymerase II transcription machinery have been identified in kinetoplastid protozoa, but they diverge substantially from other eukaryotes. Furthermore, protein-coding genes in these organisms lack individual transcriptional regulation, since they are transcribed as long polycistronic units. The transcription initiation sites are assumed to lie within the 'divergent strand-switch' regions at the junction between opposing polycistronic gene clusters. However, the mechanism by which Kinetoplastidae initiate transcription is unclear, and promoter sequences are undefined.

RESULTS

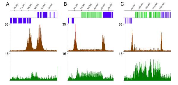
The chromosomal location of TATA-binding protein (TBP or TRF4), Small Nuclear Activating Protein complex (SNAP50), and H3 histones were assessed in Leishmania major using microarrays hybridized with DNA obtained through chromatin immunoprecipitation (ChIP-chip). The TBP and SNAP50 binding patterns were almost identical and high intensity peaks were associated with tRNAs and snRNAs. Only 184 peaks of acetylated H3 histone were found in the entire genome, with substantially higher intensity in rapidly-dividing cells than stationary-phase. The majority of the acetylated H3 peaks were found at divergent strand-switch regions, but some occurred at chromosome ends and within polycistronic gene clusters. Almost all these peaks were associated with lower intensity peaks of TBP/SNAP50 binding a few kilobases upstream, evidence that they represent transcription initiation sites.

CONCLUSION

The first genome-wide maps of DNA-binding protein occupancy in a kinetoplastid organism suggest that H3 histones at the origins of polycistronic transcription of protein-coding genes are acetylated. Global regulation of transcription initiation may be achieved by modifying the acetylation state of these origins.

摘要

背景

在动基体原生动物中已鉴定出RNA聚合酶II转录机制的许多成分,但它们与其他真核生物有很大差异。此外,这些生物体中的蛋白质编码基因缺乏个体转录调控,因为它们作为长的多顺反子单元进行转录。转录起始位点被认为位于相对的多顺反子基因簇之间连接处的“发散链切换”区域内。然而,锥虫科启动转录的机制尚不清楚,启动子序列也未明确。

结果

使用与通过染色质免疫沉淀(ChIP-chip)获得的DNA杂交的微阵列,在硕大利什曼原虫中评估了TATA结合蛋白(TBP或TRF4)、小核激活蛋白复合物(SNAP50)和H3组蛋白的染色体定位。TBP和SNAP50的结合模式几乎相同,高强度峰与tRNA和snRNA相关。在整个基因组中仅发现184个乙酰化H3组蛋白峰,在快速分裂的细胞中强度明显高于静止期。大多数乙酰化H3峰位于发散链切换区域,但有些出现在染色体末端和多顺反子基因簇内。几乎所有这些峰都与上游几千碱基处TBP/SNAP50结合的较低强度峰相关,这证明它们代表转录起始位点。

结论

动基体生物中首个全基因组DNA结合蛋白占据图谱表明,蛋白质编码基因多顺反子转录起始处的H3组蛋白被乙酰化。转录起始的全局调控可能通过改变这些起始位点的乙酰化状态来实现。

https://cdn.ncbi.nlm.nih.gov/pmc/blobs/9f2b/2679053/914da553af13/1471-2164-10-152-8.jpg
https://cdn.ncbi.nlm.nih.gov/pmc/blobs/9f2b/2679053/53453df8b212/1471-2164-10-152-1.jpg
https://cdn.ncbi.nlm.nih.gov/pmc/blobs/9f2b/2679053/227dcdbb0c90/1471-2164-10-152-2.jpg
https://cdn.ncbi.nlm.nih.gov/pmc/blobs/9f2b/2679053/f633c80f229c/1471-2164-10-152-3.jpg
https://cdn.ncbi.nlm.nih.gov/pmc/blobs/9f2b/2679053/b538ff29325f/1471-2164-10-152-4.jpg
https://cdn.ncbi.nlm.nih.gov/pmc/blobs/9f2b/2679053/cc1818efc30d/1471-2164-10-152-5.jpg
https://cdn.ncbi.nlm.nih.gov/pmc/blobs/9f2b/2679053/c88422e887c4/1471-2164-10-152-6.jpg
https://cdn.ncbi.nlm.nih.gov/pmc/blobs/9f2b/2679053/fa0fbe64d5b0/1471-2164-10-152-7.jpg
https://cdn.ncbi.nlm.nih.gov/pmc/blobs/9f2b/2679053/914da553af13/1471-2164-10-152-8.jpg
https://cdn.ncbi.nlm.nih.gov/pmc/blobs/9f2b/2679053/53453df8b212/1471-2164-10-152-1.jpg
https://cdn.ncbi.nlm.nih.gov/pmc/blobs/9f2b/2679053/227dcdbb0c90/1471-2164-10-152-2.jpg
https://cdn.ncbi.nlm.nih.gov/pmc/blobs/9f2b/2679053/f633c80f229c/1471-2164-10-152-3.jpg
https://cdn.ncbi.nlm.nih.gov/pmc/blobs/9f2b/2679053/b538ff29325f/1471-2164-10-152-4.jpg
https://cdn.ncbi.nlm.nih.gov/pmc/blobs/9f2b/2679053/cc1818efc30d/1471-2164-10-152-5.jpg
https://cdn.ncbi.nlm.nih.gov/pmc/blobs/9f2b/2679053/c88422e887c4/1471-2164-10-152-6.jpg
https://cdn.ncbi.nlm.nih.gov/pmc/blobs/9f2b/2679053/fa0fbe64d5b0/1471-2164-10-152-7.jpg
https://cdn.ncbi.nlm.nih.gov/pmc/blobs/9f2b/2679053/914da553af13/1471-2164-10-152-8.jpg

相似文献

1
Histone acetylations mark origins of polycistronic transcription in Leishmania major.组蛋白乙酰化标记了硕大利什曼原虫多顺反子转录的起始位点。
BMC Genomics. 2009 Apr 8;10:152. doi: 10.1186/1471-2164-10-152.
2
Histone acetylation and methylation at sites initiating divergent polycistronic transcription in Trypanosoma cruzi.克氏锥虫中启动多顺反子转录位点的组蛋白乙酰化和甲基化
J Biol Chem. 2008 Jun 6;283(23):15884-92. doi: 10.1074/jbc.M802081200. Epub 2008 Apr 9.
3
TBP and SNAP50 transcription factors bind specifically to the Pr77 promoter sequence from trypanosomatid non-LTR retrotransposons.TBP 和 SNAP50 转录因子特异性结合于原虫非 LTR 反转录转座子的 Pr77 启动子序列。
Parasit Vectors. 2021 Jun 9;14(1):313. doi: 10.1186/s13071-021-04803-5.
4
Binding of TATA binding protein to a naturally positioned nucleosome is facilitated by histone acetylation.组蛋白乙酰化促进TATA结合蛋白与天然定位核小体的结合。
Mol Cell Biol. 2001 Feb;21(4):1404-15. doi: 10.1128/MCB.21.4.1404-1415.2001.
5
Role for Nhp6, Gcn5, and the Swi/Snf complex in stimulating formation of the TATA-binding protein-TFIIA-DNA complex.Nhp6、Gcn5和Swi/Snf复合物在刺激TATA结合蛋白-TFIIA-DNA复合物形成中的作用。
Mol Cell Biol. 2004 Sep;24(18):8312-21. doi: 10.1128/MCB.24.18.8312-8321.2004.
6
Cell cycle stage-specific transcriptional activation of cyclins mediated by HAT2-dependent H4K10 acetylation of promoters in Leishmania donovani.杜氏利什曼原虫中由启动子的HAT2依赖性H4K10乙酰化介导的细胞周期蛋白的细胞周期阶段特异性转录激活。
PLoS Pathog. 2017 Sep 22;13(9):e1006615. doi: 10.1371/journal.ppat.1006615. eCollection 2017 Sep.
7
Post-TATA binding protein recruitment clearance of Gcn5-dependent histone acetylation within promoter nucleosomes.TATA 结合蛋白募集后,启动子核小体内 Gcn5 依赖性组蛋白乙酰化的清除。
Mol Cell Biol. 2003 Nov;23(21):7809-17. doi: 10.1128/MCB.23.21.7809-7817.2003.
8
The N-Terminal Tail of Histone H3 Regulates Copper Homeostasis in Saccharomyces cerevisiae.组蛋白H3的N端尾部调节酿酒酵母中的铜稳态。
Mol Cell Biol. 2021 Jan 25;41(2). doi: 10.1128/MCB.00210-20.
9
Targeted histone acetylation at the yeast CUP1 promoter requires the transcriptional activator, the TATA boxes, and the putative histone acetylase encoded by SPT10.酵母 CUP1 启动子处的靶向组蛋白乙酰化需要转录激活因子、TATA 框以及由 SPT10 编码的假定组蛋白乙酰转移酶。
Mol Cell Biol. 2002 Sep;22(18):6406-16. doi: 10.1128/MCB.22.18.6406-6416.2002.
10
Prostaglandin H synthase-2 gene regulation in the amnion at labour: histone acetylation and nuclear factor kappa B binding to the promoter in vivo.分娩时羊膜中前列腺素H合成酶-2基因的调控:体内组蛋白乙酰化及核因子κB与启动子的结合
Mol Hum Reprod. 2008 Jan;14(1):53-9. doi: 10.1093/molehr/gam086. Epub 2008 Jan 18.

引用本文的文献

1
RNA synthesis in is constitutive during stage conversion: a genome-wide PRO-seq analysis.在阶段转换过程中,RNA合成是组成型的:全基因组PRO-seq分析。
Microbiol Spectr. 2025 Jul;13(7):e0056625. doi: 10.1128/spectrum.00566-25. Epub 2025 Jun 9.
2
Trypanosomatid histones: the building blocks of the epigenetic code of highly divergent eukaryotes.锥虫组蛋白:高度分化真核生物表观遗传密码的组成部分
Biochem J. 2025 Mar 14;482(6):BCJ20240543. doi: 10.1042/BCJ20240543.
3
Histone H3 K4 trimethylation occurs mainly at the origins of polycistronic transcription in the genome of Leishmania infantum promastigotes and intracellular amastigotes.

本文引用的文献

1
Histone acetylation and methylation at sites initiating divergent polycistronic transcription in Trypanosoma cruzi.克氏锥虫中启动多顺反子转录位点的组蛋白乙酰化和甲基化
J Biol Chem. 2008 Jun 6;283(23):15884-92. doi: 10.1074/jbc.M802081200. Epub 2008 Apr 9.
2
Multifunctional class I transcription in Trypanosoma brucei depends on a novel protein complex.布氏锥虫中的多功能I类转录依赖于一种新型蛋白质复合物。
EMBO J. 2007 Nov 28;26(23):4856-66. doi: 10.1038/sj.emboj.7601905. Epub 2007 Nov 1.
3
Active RNA polymerase I of Trypanosoma brucei harbors a novel subunit essential for transcription.
组蛋白H3赖氨酸4三甲基化主要发生在婴儿利什曼原虫前鞭毛体和细胞内无鞭毛体基因组中的多顺反子转录起始位点。
BMC Genomics. 2025 Feb 20;26(1):167. doi: 10.1186/s12864-025-11350-1.
4
R-loops acted on by RNase H1 influence DNA replication timing and genome stability in Leishmania.由核糖核酸酶H1作用的R环影响利什曼原虫的DNA复制时间和基因组稳定性。
Nat Commun. 2025 Feb 8;16(1):1470. doi: 10.1038/s41467-025-56785-y.
5
Mono-allelic epigenetic regulation of polycistronic transcription initiation by RNA polymerase II in .RNA聚合酶II对多顺反子转录起始的单等位基因表观遗传调控 。 (你提供的原文似乎不完整,最后的“in.”后面应该还有具体内容)
mBio. 2025 Feb 5;16(2):e0232824. doi: 10.1128/mbio.02328-24. Epub 2024 Dec 20.
6
Genome-wide quantification of polycistronic transcription in .全基因组范围内多顺反子转录的定量分析 于……中(原文此处不完整)
mBio. 2025 Jan 8;16(1):e0224124. doi: 10.1128/mbio.02241-24. Epub 2024 Nov 25.
7
Analyses of the essential C82 subunit uncovered some differences in RNA polymerase III transcription between and .对必需的C82亚基的分析揭示了[具体对象1]和[具体对象2]在RNA聚合酶III转录方面的一些差异。
Parasitology. 2024 Sep;151(11):1185-1200. doi: 10.1017/S0031182024000921. Epub 2024 Nov 11.
8
Protein phosphatase PP1 regulation of RNA polymerase II transcription termination and allelic exclusion of VSG genes in trypanosomes.蛋白磷酸酶 PP1 调控 RNA 聚合酶 II 转录终止和锥虫 VSG 基因的等位基因排斥。
Nucleic Acids Res. 2024 Jul 8;52(12):6866-6885. doi: 10.1093/nar/gkae392.
9
Characterization of Tau95 led to the identification of a four-subunit TFIIIC complex in trypanosomatid parasites.对 Tau95 的研究导致了在鞭毛原生动物寄生虫中发现了一个由四个亚基组成的 TFIIIC 复合物。
Appl Microbiol Biotechnol. 2024 Dec;108(1):109. doi: 10.1007/s00253-023-12903-8. Epub 2024 Jan 10.
10
Leishmania PNUTS discriminates between PP1 catalytic subunits through an RVxF-ΦΦ-F motif and polymorphisms in the PP1 C-tail and catalytic domain.利什曼原虫PNUTS通过RVxF-ΦΦ-F基序以及PP1 C末端和催化结构域中的多态性来区分PP1催化亚基。
J Biol Chem. 2023 Dec;299(12):105432. doi: 10.1016/j.jbc.2023.105432. Epub 2023 Nov 4.
布氏锥虫的活性RNA聚合酶I含有一个转录所必需的新亚基。
Mol Cell Biol. 2007 Sep;27(17):6254-63. doi: 10.1128/MCB.00382-07. Epub 2007 Jul 2.
4
Characterization of a TFIIH homologue from Trypanosoma brucei.布氏锥虫TFIIH同源物的特性分析。
Mol Microbiol. 2007 Jun;64(5):1164-81. doi: 10.1111/j.1365-2958.2007.05725.x.
5
Introducing histone modification in trypanosomes.介绍锥虫中的组蛋白修饰。
Trends Parasitol. 2007 Jun;23(6):239-42. doi: 10.1016/j.pt.2007.03.009. Epub 2007 Apr 11.
6
The expanding universe of noncoding RNAs.非编码RNA不断扩展的领域。
Cold Spring Harb Symp Quant Biol. 2006;71:551-64. doi: 10.1101/sqb.2006.71.064.
7
Compared genomics of the strand switch region of Leishmania chromosome 1 reveal a novel genus-specific gene and conserved structural features and sequence motifs.利什曼原虫1号染色体链转换区的比较基因组学揭示了一个新的属特异性基因以及保守的结构特征和序列基序。
BMC Genomics. 2007 Feb 24;8:57. doi: 10.1186/1471-2164-8-57.
8
Global patterns of histone modifications.组蛋白修饰的全球模式。
Curr Opin Genet Dev. 2007 Apr;17(2):94-9. doi: 10.1016/j.gde.2007.02.006. Epub 2007 Feb 20.
9
Characterization of the RNA polymerase II and III complexes in Leishmania major.利什曼原虫中RNA聚合酶II和III复合物的特性分析
Int J Parasitol. 2007 Apr;37(5):491-502. doi: 10.1016/j.ijpara.2006.11.019. Epub 2006 Dec 19.
10
Characterization of a Trypanosoma cruzi acetyltransferase: cellular location, activity and structure.克氏锥虫乙酰转移酶的特性:细胞定位、活性与结构
Mol Biochem Parasitol. 2007 Apr;152(2):123-31. doi: 10.1016/j.molbiopara.2006.12.009. Epub 2006 Dec 27.