Suppr超能文献

由佐剂亚单位疫苗、腺病毒载体疫苗或异源初免-加强疫苗接种所促进的针对结核分枝杆菌Ag85B-TB10.4的CD4和CD8 T细胞应答。

CD4 and CD8 T cell responses to the M. tuberculosis Ag85B-TB10.4 promoted by adjuvanted subunit, adenovector or heterologous prime boost vaccination.

作者信息

Elvang Tara, Christensen Jan P, Billeskov Rolf, Thi Kim Thanh Hoang Truc, Holst Peter, Thomsen Allan Randrup, Andersen Peter, Dietrich Jes

机构信息

Department of Infectious Disease Immunology, Statens Serum Institute, Copenhagen, Denmark.

出版信息

PLoS One. 2009;4(4):e5139. doi: 10.1371/journal.pone.0005139. Epub 2009 Apr 9.

Abstract

BACKGROUND

Although CD4 T cells are crucial for defense against M.tb, it is still not clear whether the optimal response against M.tb in fact involves both CD4 and CD8 T cells. To test this, we used a new vaccine strategy that generated a strong balanced T cell response consisting of both CD4 and CD8 T cells.

METHODS AND FINDINGS

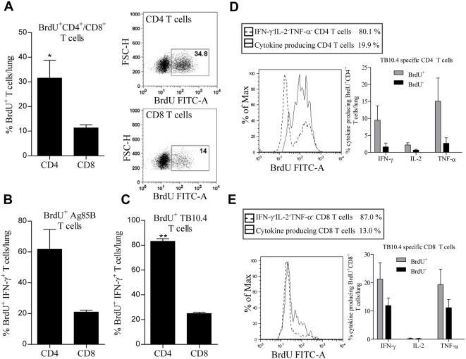
To compare CD4 and CD8 responses against Ag85B-TB10.4 (H4), H4 was delivered as a subunit vaccine in cationic liposomes (CAF01), expressed in Ad5 (Ad-H4) or as a heterologous prime boost vaccination. H4/CAF01 induced primarily CD4 T cells and Ad-H4 gave predominantly a CD8 T cell response. In contrast, the heterologous prime boost combination resulted in augmentation of both the CD4 and CD8 response. The majority (>40%) of the CD4 T cells induced by the heterologous prime boost protocol were polyfunctional, and expressed IFN-gamma(+), IL-2(+), and TNF-alpha(+), whereas most of the CD8 T cells expressed IFN-gamma(+) and TNF-alpha(+) and possessed strong cytotoxic potential. The heterologous prime boost protocol also gave an increase in protective efficacy against M.tb challenge compared to H4/CAF01 and Ad-H4. Both the H4 specific CD4 and CD8 T cells were recruited to the site of infection, at the onset of infection. However, compared to CD8 T cells, CD4 T cells showed more extensive recruitment and were the main T cell subset proliferating at the site of infection.

CONCLUSIONS/SIGNIFICANCE: Heterologous prime boost based on H4, produced an additive effect on the priming of CD4 and CD8 cells and in terms of the protective capacity of the vaccine, and therefore represent an interesting new vaccine strategy against M.tb. However, CD4 and CD8 T cells respond very differently to live M.tb challenge, in a manner which supports the consensus that CD4 T cells do play the major role during the early stages of an M.tb infection.

摘要

背景

尽管CD4 T细胞对于抵御结核分枝杆菌至关重要,但针对结核分枝杆菌的最佳免疫反应是否实际上涉及CD4和CD8 T细胞仍不清楚。为了验证这一点,我们采用了一种新的疫苗策略,该策略可产生由CD4和CD8 T细胞组成的强烈平衡的T细胞反应。

方法与结果

为了比较针对Ag85B-TB10.4(H4)的CD4和CD8反应,H4作为亚单位疫苗通过阳离子脂质体(CAF01)递送,在腺病毒5型(Ad5)中表达(Ad-H4)或作为异源初免-加强疫苗接种。H4/CAF01主要诱导CD4 T细胞,而Ad-H4主要产生CD8 T细胞反应。相比之下,异源初免-加强组合导致CD4和CD8反应均增强。异源初免-加强方案诱导的大多数(>40%)CD4 T细胞具有多功能性,表达IFN-γ(+)、IL-2(+)和TNF-α(+),而大多数CD8 T细胞表达IFN-γ(+)和TNF-α(+)并具有强大的细胞毒性潜力。与H4/CAF01和Ad-H4相比,异源初免-加强方案在抵抗结核分枝杆菌攻击方面的保护效力也有所提高。在感染开始时,H4特异性CD4和CD8 T细胞均被募集到感染部位。然而,与CD8 T细胞相比,CD4 T细胞显示出更广泛的募集,并且是在感染部位增殖的主要T细胞亚群。

结论/意义:基于H4的异源初免-加强对CD4和CD8细胞的启动以及疫苗的保护能力产生了累加效应,因此代表了一种针对结核分枝杆菌的有趣的新疫苗策略。然而,CD4和CD8 T细胞对活结核分枝杆菌攻击的反应非常不同,这种方式支持了CD4 T细胞在结核分枝杆菌感染早期确实起主要作用的共识。

https://cdn.ncbi.nlm.nih.gov/pmc/blobs/e240/2663846/aa48d69eb5f0/pone.0005139.g001.jpg

文献检索

告别复杂PubMed语法,用中文像聊天一样搜索,搜遍4000万医学文献。AI智能推荐,让科研检索更轻松。

立即免费搜索

文件翻译

保留排版,准确专业,支持PDF/Word/PPT等文件格式,支持 12+语言互译。

免费翻译文档

深度研究

AI帮你快速写综述,25分钟生成高质量综述,智能提取关键信息,辅助科研写作。

立即免费体验