Suppr超能文献

一种生成人骨髓间充质干细胞源性神经元的方法,这些神经元表达并被多种神经递质兴奋。

A method to generate human mesenchymal stem cell-derived neurons which express and are excited by multiple neurotransmitters.

机构信息

Graduate School of Biomedical Sciences, UMDNJ-New Jersey Medical School, MSB, Rm. E-579 185 South Orange Ave, Newark, NJ 07103, USA.

出版信息

Biol Proced Online. 2008 Nov 27;10:90-101. doi: 10.1251/bpo147.

Abstract

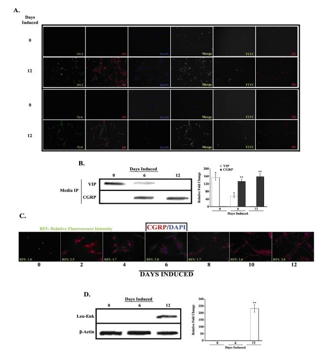
The present study describes a protocol to generate heterogenous populations of neurotransmitter-producing neurons from human mesenchymal stem cells (MSCs). MSCs are bone marrow (BM)-derived cells which undergo lineage- specific differentiation to generate bone, fat, cartilage and muscle, but are also capable of transdifferentiating into defined ectodermal and endodermal tissues. The purpose of this study is to evaluate the potential of MSCs as an alternative source of customized neurons for experimental neurobiology or other regenerative approaches. Our neuronal protocol utilizes freshly harvested human MSCs cultured on specific surfaces and exposed to an induction cocktail consisting of low serum concentration, retinoic acid (RA), growth factors and supplements. Here we report on the types of neurotransmitters produced by the neurons, and demonstrate that the cells are electrically responsive to exogenous neurotransmitter administration.

摘要

本研究描述了一种从人骨髓间充质干细胞(MSCs)中生成具有神经递质分泌功能的神经元异质群体的方案。MSCs 是骨髓来源的细胞,它们经历谱系特异性分化以生成骨、脂肪、软骨和肌肉,但也能够转分化为特定的外胚层和内胚层组织。本研究的目的是评估 MSCs 作为实验神经生物学或其他再生方法中定制神经元的替代来源的潜力。我们的神经元方案利用新鲜收获的人 MSCs 在特定表面上培养,并暴露于含有低血清浓度、视黄酸(RA)、生长因子和补充剂的诱导鸡尾酒中。在此,我们报告了神经元产生的神经递质类型,并证明这些细胞对外源神经递质的给药有反应。

https://cdn.ncbi.nlm.nih.gov/pmc/blobs/8366/2683550/96f31b358d0f/BPO-10-90-g001.jpg

文献AI研究员

20分钟写一篇综述,助力文献阅读效率提升50倍。

立即体验

用中文搜PubMed

大模型驱动的PubMed中文搜索引擎

马上搜索

文档翻译

学术文献翻译模型,支持多种主流文档格式。

立即体验