Suppr超能文献

通过磷脂酰肌醇-3,4-二磷酸(PtdIns(3,4)P(2))和磷脂酰肌醇-3,4,5-三磷酸(PtdIns(3,4,5)P(3))将GTP酶Irgm1靶向至吞噬体膜可增强对分枝杆菌的免疫力。

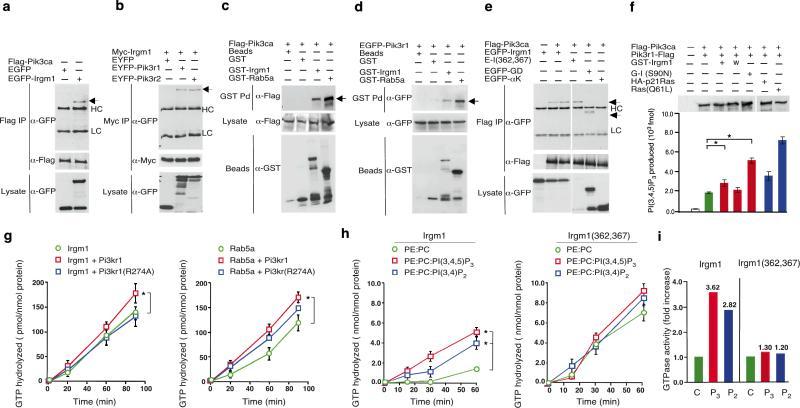
Targeting of the GTPase Irgm1 to the phagosomal membrane via PtdIns(3,4)P(2) and PtdIns(3,4,5)P(3) promotes immunity to mycobacteria.

作者信息

Tiwari Sangeeta, Choi Han-Pil, Matsuzawa Takeshi, Pypaert Marc, MacMicking John D

机构信息

Boyer Center for Molecular Medicine, Yale University School of Medicine, New Haven, Connecticut, USA.

出版信息

Nat Immunol. 2009 Aug;10(8):907-17. doi: 10.1038/ni.1759.

Abstract

Vertebrate immunity to infection enlists a newly identified family of 47-kilodalton immunity-related GTPases (IRGs). One IRG in particular, Irgm1, is essential for macrophage host defense against phagosomal pathogens, including Mycobacterium tuberculosis (Mtb). Here we show that Irgm1 targets the mycobacterial phagosome through lipid-mediated interactions with phosphatidylinositol-3,4-bisphosphate (PtdIns(3,4)P(2)) and PtdIns(3,4,5)P(3). An isolated Irgm1 amphipathic helix conferred lipid binding in vitro and in vivo. Substitutions in this region blocked phagosome recruitment and failed to complement the antimicrobial defect in Irgm1(-/-) macrophages. Removal of PtdIns(3,4,5)P(3) or inhibition of class I phosphatidylinositol-3-OH kinase (PI(3)K) mimicked this effect in wild-type cells. Cooperation between Irgm1 and PI(3)K further facilitated the engagement of Irgm1 with its fusogenic effectors at the site of infection, thereby ensuring pathogen-directed responses during innate immunity.

摘要

脊椎动物对感染的免疫依赖于一个新发现的47千道尔顿免疫相关GTP酶(IRG)家族。特别是其中一种IRG,即Irgm1,对于巨噬细胞抵御包括结核分枝杆菌(Mtb)在内的吞噬体病原体的宿主防御至关重要。在此我们表明,Irgm1通过与磷脂酰肌醇-3,4-二磷酸(PtdIns(3,4)P(2))和PtdIns(3,4,5)P(3)的脂质介导相互作用靶向分枝杆菌吞噬体。一个分离的Irgm1两亲性螺旋在体外和体内都赋予了脂质结合能力。该区域的替换阻止了吞噬体募集,并且无法弥补Irgm1基因敲除巨噬细胞中的抗菌缺陷。去除PtdIns(3,4,5)P(3)或抑制I类磷脂酰肌醇-3-羟基激酶(PI(3)K)在野生型细胞中模拟了这种效应。Irgm1与PI(3)K之间的协同作用进一步促进了Irgm1与其在感染部位的融合效应器的结合,从而确保在固有免疫期间针对病原体的反应。

https://cdn.ncbi.nlm.nih.gov/pmc/blobs/718c/2715447/a6446fb2d25f/nihms-119812-f0001.jpg

文献检索

告别复杂PubMed语法,用中文像聊天一样搜索,搜遍4000万医学文献。AI智能推荐,让科研检索更轻松。

立即免费搜索

文件翻译

保留排版,准确专业,支持PDF/Word/PPT等文件格式,支持 12+语言互译。

免费翻译文档

深度研究

AI帮你快速写综述,25分钟生成高质量综述,智能提取关键信息,辅助科研写作。

立即免费体验