• 文献检索
  • 文档翻译
  • 深度研究
  • 学术资讯
  • Suppr Zotero 插件Zotero 插件
  • 邀请有礼
  • 套餐&价格
  • 历史记录
应用&插件
Suppr Zotero 插件Zotero 插件浏览器插件Mac 客户端Windows 客户端微信小程序
定价
高级版会员购买积分包购买API积分包
服务
文献检索文档翻译深度研究API 文档MCP 服务
关于我们
关于 Suppr公司介绍联系我们用户协议隐私条款
关注我们

Suppr 超能文献

核心技术专利:CN118964589B侵权必究
粤ICP备2023148730 号-1Suppr @ 2026

文献检索

告别复杂PubMed语法,用中文像聊天一样搜索,搜遍4000万医学文献。AI智能推荐,让科研检索更轻松。

立即免费搜索

文件翻译

保留排版,准确专业,支持PDF/Word/PPT等文件格式,支持 12+语言互译。

免费翻译文档

深度研究

AI帮你快速写综述,25分钟生成高质量综述,智能提取关键信息,辅助科研写作。

立即免费体验

米诺环素在实验性缺血性脑卒中神经保护中的治疗靶点及局限性

Therapeutic targets and limits of minocycline neuroprotection in experimental ischemic stroke.

作者信息

Matsukawa Noriyuki, Yasuhara Takao, Hara Koichi, Xu Lin, Maki Mina, Yu Guolong, Kaneko Yuji, Ojika Kosei, Hess David C, Borlongan Cesar V

机构信息

Department of Neurology, Medical College of Georgia, Augusta, GA 30912, USA.

出版信息

BMC Neurosci. 2009 Oct 6;10:126. doi: 10.1186/1471-2202-10-126.

DOI:10.1186/1471-2202-10-126
PMID:19807907
原文链接:https://pmc.ncbi.nlm.nih.gov/articles/PMC2762982/
Abstract

BACKGROUND

Minocycline, a second-generation tetracycline with anti-inflammatory and anti-apoptotic properties, has been shown to promote therapeutic benefits in experimental stroke. However, equally compelling evidence demonstrates that the drug exerts variable and even detrimental effects in many neurological disease models. Assessment of the mechanism underlying minocycline neuroprotection should clarify the drug's clinical value in acute stroke setting.

RESULTS

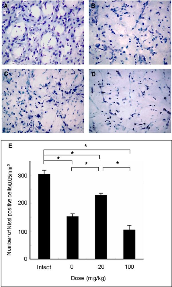
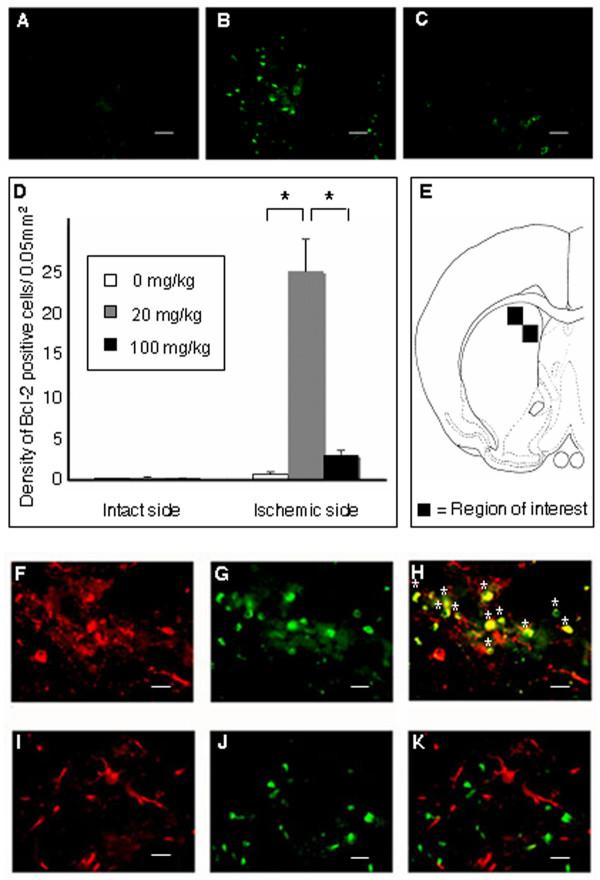
Here, we demonstrate that minocycline attenuates both in vitro (oxygen glucose deprivation) and in vivo (middle cerebral artery occlusion) experimentally induced ischemic deficits by direct inhibition of apoptotic-like neuronal cell death involving the anti-apoptotic Bcl-2/cytochrome c pathway. Such anti-apoptotic effect of minocycline is seen in neurons, but not apparent in astrocytes. Our data further indicate that the neuroprotection is dose-dependent, in that only low dose minocycline inhibits neuronal cell death cascades at the acute stroke phase, whereas the high dose exacerbates the ischemic injury.

CONCLUSION

The present study advises our community to proceed with caution to use the minimally invasive intravenous delivery of low dose minocycline in order to afford neuroprotection that is safe for stroke.

摘要

背景

米诺环素是一种具有抗炎和抗凋亡特性的第二代四环素,已被证明在实验性中风中具有治疗益处。然而,同样有说服力的证据表明,该药物在许多神经疾病模型中会产生可变甚至有害的影响。评估米诺环素神经保护作用的机制应能阐明该药物在急性中风情况下的临床价值。

结果

在此,我们证明米诺环素通过直接抑制涉及抗凋亡Bcl-2/细胞色素c途径的凋亡样神经元细胞死亡,减轻了体外(氧糖剥夺)和体内(大脑中动脉闭塞)实验诱导的缺血性缺陷。米诺环素的这种抗凋亡作用在神经元中可见,但在星形胶质细胞中不明显。我们的数据进一步表明,神经保护作用是剂量依赖性的,即只有低剂量的米诺环素在急性中风阶段抑制神经元细胞死亡级联反应,而高剂量则会加重缺血性损伤。

结论

本研究建议我们的研究群体谨慎进行低剂量米诺环素的微创静脉给药,以便为中风提供安全的神经保护。

https://cdn.ncbi.nlm.nih.gov/pmc/blobs/ac55/2762982/e8fcce1122b6/1471-2202-10-126-8.jpg
https://cdn.ncbi.nlm.nih.gov/pmc/blobs/ac55/2762982/07b30155c037/1471-2202-10-126-1.jpg
https://cdn.ncbi.nlm.nih.gov/pmc/blobs/ac55/2762982/439378ae8a8a/1471-2202-10-126-2.jpg
https://cdn.ncbi.nlm.nih.gov/pmc/blobs/ac55/2762982/7b8f25b22238/1471-2202-10-126-3.jpg
https://cdn.ncbi.nlm.nih.gov/pmc/blobs/ac55/2762982/ee3cd175888f/1471-2202-10-126-4.jpg
https://cdn.ncbi.nlm.nih.gov/pmc/blobs/ac55/2762982/bfb43421b6d2/1471-2202-10-126-5.jpg
https://cdn.ncbi.nlm.nih.gov/pmc/blobs/ac55/2762982/fb626a33dd14/1471-2202-10-126-6.jpg
https://cdn.ncbi.nlm.nih.gov/pmc/blobs/ac55/2762982/d9034f589efa/1471-2202-10-126-7.jpg
https://cdn.ncbi.nlm.nih.gov/pmc/blobs/ac55/2762982/e8fcce1122b6/1471-2202-10-126-8.jpg
https://cdn.ncbi.nlm.nih.gov/pmc/blobs/ac55/2762982/07b30155c037/1471-2202-10-126-1.jpg
https://cdn.ncbi.nlm.nih.gov/pmc/blobs/ac55/2762982/439378ae8a8a/1471-2202-10-126-2.jpg
https://cdn.ncbi.nlm.nih.gov/pmc/blobs/ac55/2762982/7b8f25b22238/1471-2202-10-126-3.jpg
https://cdn.ncbi.nlm.nih.gov/pmc/blobs/ac55/2762982/ee3cd175888f/1471-2202-10-126-4.jpg
https://cdn.ncbi.nlm.nih.gov/pmc/blobs/ac55/2762982/bfb43421b6d2/1471-2202-10-126-5.jpg
https://cdn.ncbi.nlm.nih.gov/pmc/blobs/ac55/2762982/fb626a33dd14/1471-2202-10-126-6.jpg
https://cdn.ncbi.nlm.nih.gov/pmc/blobs/ac55/2762982/d9034f589efa/1471-2202-10-126-7.jpg
https://cdn.ncbi.nlm.nih.gov/pmc/blobs/ac55/2762982/e8fcce1122b6/1471-2202-10-126-8.jpg

相似文献

1
Therapeutic targets and limits of minocycline neuroprotection in experimental ischemic stroke.米诺环素在实验性缺血性脑卒中神经保护中的治疗靶点及局限性
BMC Neurosci. 2009 Oct 6;10:126. doi: 10.1186/1471-2202-10-126.
2
2-(-2-benzofuranyl)-2-imidazoline induces Bcl-2 expression and provides neuroprotection against transient cerebral ischemia in rats.2-(-2-苯并呋喃基)-2-咪唑啉诱导 Bcl-2 表达并提供对大鼠短暂性脑缺血的神经保护作用。
Brain Res. 2010 Nov 18;1361:86-92. doi: 10.1016/j.brainres.2010.09.029. Epub 2010 Sep 16.
3
Preischemic neuroprotective effect of minocycline and sodium ozagrel on transient cerebral ischemic rat model.米诺环素和奥扎格雷钠对短暂性脑缺血大鼠模型的缺血前神经保护作用
Brain Res. 2015 Mar 2;1599:85-92. doi: 10.1016/j.brainres.2014.12.051. Epub 2014 Dec 31.
4
S-100beta protects cultured neurons against glutamate- and staurosporine-induced damage and is involved in the antiapoptotic action of the 5 HT(1A)-receptor agonist, Bay x 3702.S-100β可保护培养的神经元免受谷氨酸和星形孢菌素诱导的损伤,并参与5-羟色胺(5-HT)1A受体激动剂Bay x 3702的抗凋亡作用。
Brain Res. 2000 Mar 6;858(1):121-8. doi: 10.1016/s0006-8993(99)02438-5.
5
MCP-induced protein 1 mediates the minocycline-induced neuroprotection against cerebral ischemia/reperfusion injury in vitro and in vivo.MCP诱导蛋白1介导米诺环素在体外和体内对脑缺血/再灌注损伤的神经保护作用。
J Neuroinflammation. 2015 Feb 27;12:39. doi: 10.1186/s12974-015-0264-1.
6
Neuroprotective effect of 4-hydroxybenzyl alcohol against transient focal cerebral ischemia via anti-apoptosis in rats.4-羟基苯甲醇通过抗细胞凋亡对大鼠短暂性局灶性脑缺血的神经保护作用。
Brain Res. 2010 Jan 13;1308:167-75. doi: 10.1016/j.brainres.2009.10.037. Epub 2009 Oct 24.
7
Uridine protects cortical neurons from glucose deprivation-induced death: possible role of uridine phosphorylase.尿苷可保护皮质神经元免受葡萄糖剥夺诱导的死亡:尿苷磷酸化酶的可能作用。
J Neurotrauma. 2008 Jun;25(6):695-707. doi: 10.1089/neu.2007.0409.
8
Neuroprotective role of minocycline in co-cultures of human fetal neurons and microglia.米诺环素在人胎儿神经元与小胶质细胞共培养中的神经保护作用。
Exp Neurol. 2008 May;211(1):41-51. doi: 10.1016/j.expneurol.2007.12.024. Epub 2008 Jan 10.
9
Direct protection of neurons and astrocytes by matrine via inhibition of the NF-κB signaling pathway contributes to neuroprotection against focal cerebral ischemia.苦参碱通过抑制 NF-κB 信号通路对神经元和星形胶质细胞的直接保护作用有助于对抗局灶性脑缺血的神经保护作用。
Brain Res. 2012 May 15;1454:48-64. doi: 10.1016/j.brainres.2012.03.020. Epub 2012 Mar 15.
10
Direct inhibition of the mitochondrial permeability transition pore: a possible mechanism responsible for anti-apoptotic effects of melatonin.直接抑制线粒体通透性转换孔:褪黑素抗凋亡作用的一种可能机制。
FASEB J. 2004 May;18(7):869-71. doi: 10.1096/fj.03-1031fje. Epub 2004 Mar 19.

引用本文的文献

1
Effects of minocycline on patients with acute anterior circulation ischaemic stroke undergoing intravenous thrombectomy (MIST-A): the study protocol for a multicentre, prospective, randomised, open-label, blinded-endpoint trial.米诺环素对接受静脉溶栓治疗的急性前循环缺血性卒中患者的影响(MIST-A):一项多中心、前瞻性、随机、开放标签、盲终点试验的研究方案
BMJ Open. 2024 Dec 20;14(12):e093443. doi: 10.1136/bmjopen-2024-093443.
2
Minocycline Acts as a Neuroprotective Agent Against Tramadol-Induced Neurodegeneration: Behavioral and Molecular Evidence.米诺环素作为一种抗曲马多诱导的神经退行性变的神经保护剂:行为学和分子学证据。
Int J Prev Med. 2024 Sep 28;15:47. doi: 10.4103/ijpvm.ijpvm_10_24. eCollection 2024.
3

本文引用的文献

1
Quantitative histology of Wallerian degeneration; nuclear population in rabbit sciatic nerve.沃勒变性的定量组织学;兔坐骨神经中的细胞核群体
J Anat. 1946 Jan;80:37-50.
2
Efficacy of minocycline in patients with amyotrophic lateral sclerosis: a phase III randomised trial.米诺环素治疗肌萎缩侧索硬化症患者的疗效:一项III期随机试验。
Lancet Neurol. 2007 Dec;6(12):1045-53. doi: 10.1016/S1474-4422(07)70270-3. Epub 2007 Nov 5.
3
Microglia potentiate damage to blood-brain barrier constituents: improvement by minocycline in vivo and in vitro.
From Animal Models to Clinical Trials: The Potential of Antimicrobials in Multiple Sclerosis Treatment.
从动物模型到临床试验:抗菌药物在多发性硬化症治疗中的潜力
Biomedicines. 2023 Nov 16;11(11):3069. doi: 10.3390/biomedicines11113069.
4
A Drug Screening Reveals Minocycline Hydrochloride as a Therapeutic Option to Prevent Breast Cancer Cells Extravasation across the Blood-Brain Barrier.一项药物筛选显示盐酸米诺环素是预防乳腺癌细胞穿越血脑屏障外渗的一种治疗选择。
Biomedicines. 2022 Aug 16;10(8):1988. doi: 10.3390/biomedicines10081988.
5
Blood-brain barrier: emerging trends on transport models and new-age strategies for therapeutics intervention against neurological disorders.血脑屏障:转运模型的新趋势及针对神经疾病治疗干预的新时代策略
Mol Brain. 2022 Jun 1;15(1):49. doi: 10.1186/s13041-022-00937-4.
6
Neuroprotective Properties of Minocycline Against Methylphenidate-Induced Neurodegeneration: Possible Role of CREB/BDNF and Akt/GSK3 Signaling Pathways in Rat Hippocampus.米诺环素对哌甲酯诱导的神经退行性变的神经保护特性:CREB/BDNF和Akt/GSK3信号通路在大鼠海马中的可能作用
Neurotox Res. 2022 Jun;40(3):689-713. doi: 10.1007/s12640-021-00454-7. Epub 2022 Apr 21.
7
Neuroinflammation in Cerebral Ischemia and Ischemia/Reperfusion Injuries: From Pathophysiology to Therapeutic Strategies.脑缺血及缺血/再灌注损伤中的神经炎症:从病理生理学到治疗策略
Int J Mol Sci. 2021 Dec 21;23(1):14. doi: 10.3390/ijms23010014.
8
Attenuation in Proinflammatory Factors and Reduction in Neuronal Cell Apoptosis and Cerebral Vasospasm by Minocycline during Early Phase after Subarachnoid Hemorrhage in the Rat.米诺环素减轻蛛网膜下腔出血后早期大鼠促炎因子表达、减少神经细胞凋亡和脑血管痉挛
Biomed Res Int. 2021 Dec 6;2021:5545727. doi: 10.1155/2021/5545727. eCollection 2021.
9
Neuroprotective effects of minocycline and KML29, a potent inhibitor of monoacylglycerol lipase, in an experimental stroke model: a small-animal positron emission tomography study.米诺环素和 KML29(一种强效单酰基甘油脂肪酶抑制剂)在实验性中风模型中的神经保护作用:小动物正电子发射断层扫描研究。
Theranostics. 2021 Sep 13;11(19):9492-9502. doi: 10.7150/thno.64320. eCollection 2021.
10
A Review on Preclinical Models of Ischemic Stroke: Insights Into the Pathomechanisms and New Treatment Strategies.缺血性脑卒中的临床前模型综述:对发病机制和新治疗策略的深入了解。
Curr Neuropharmacol. 2022 Aug 3;20(9):1667-1686. doi: 10.2174/1570159X19666210907092928.
小胶质细胞加剧血脑屏障成分的损伤:米诺环素在体内和体外的改善作用
Stroke. 2006 Apr;37(4):1087-93. doi: 10.1161/01.STR.0000206281.77178.ac. Epub 2006 Feb 23.
4
Antioxidant properties of minocycline: neuroprotection in an oxidative stress assay and direct radical-scavenging activity.米诺环素的抗氧化特性:氧化应激试验中的神经保护作用及直接自由基清除活性。
J Neurochem. 2005 Aug;94(3):819-27. doi: 10.1111/j.1471-4159.2005.03219.x.
5
Mechanisms of hyperbaric oxygen and neuroprotection in stroke.高压氧与中风神经保护的机制
Pathophysiology. 2005 Jul;12(1):63-77. doi: 10.1016/j.pathophys.2005.01.003.
6
Chemokine receptors in the central nervous system: role in brain inflammation and neurodegenerative diseases.中枢神经系统中的趋化因子受体:在脑部炎症和神经退行性疾病中的作用
Brain Res Brain Res Rev. 2005 Feb;48(1):16-42. doi: 10.1016/j.brainresrev.2004.07.021.
7
The potential of minocycline for neuroprotection in human neurologic disease.米诺环素在人类神经系统疾病中发挥神经保护作用的潜力。
Clin Neuropharmacol. 2004 Nov-Dec;27(6):293-8. doi: 10.1097/01.wnf.0000150867.98887.3e.
8
Minocycline-mediated inhibition of microglia activation impairs oligodendrocyte progenitor cell responses and remyelination in a non-immune model of demyelination.米诺环素介导的小胶质细胞激活抑制在脱髓鞘非免疫模型中损害少突胶质前体细胞反应和髓鞘再生。
J Neuroimmunol. 2005 Jan;158(1-2):58-66. doi: 10.1016/j.jneuroim.2004.08.011.
9
Minocycline prevents glutamate-induced apoptosis of cerebellar granule neurons by differential regulation of p38 and Akt pathways.米诺环素通过对p38和Akt信号通路的差异调节来预防谷氨酸诱导的小脑颗粒神经元凋亡。
J Neurochem. 2004 Dec;91(5):1219-30. doi: 10.1111/j.1471-4159.2004.02796.x.
10
The promise of minocycline in neurology.米诺环素在神经病学领域的前景。
Lancet Neurol. 2004 Dec;3(12):744-51. doi: 10.1016/S1474-4422(04)00937-8.