Suppr超能文献

PTEN 可独立于其磷酸酶活性抑制 BMI1 的功能。

PTEN inhibits BMI1 function independently of its phosphatase activity.

机构信息

Division of Nephrology, Department of Medicine, McMaster University, McMaster University, Hamilton, ON, Canada.

出版信息

Mol Cancer. 2009 Nov 10;8:98. doi: 10.1186/1476-4598-8-98.

Abstract

BACKGROUND

PTEN is the second most mutated tumor suppressor gene other than p53. It suppresses tumorigenesis by dephosphorylating phosphatidylinositol (3,4,5)-triphosphate (PIP3) to phosphatidylinositol (4,5)-biphosphate (PIP2), thereby directly inhibiting phosphatidylinositol 3 kinase (PI3K)-mediated tumorigenic activities. Consistent with this model of action, cytosolic PTEN is recruited to the plasma membrane to dephosphorylate PIP3. While nuclear PTEN has been shown to suppress tumorigenesis by governing genome integrity, additional mechanisms may also contribute to nuclear PTEN-mediated tumor suppression. The nuclear protein BMI1 promotes stem cell self-renewal and tumorigenesis and PTEN inhibits these events, suggesting that PTEN may suppress BMI1 function.

RESULTS

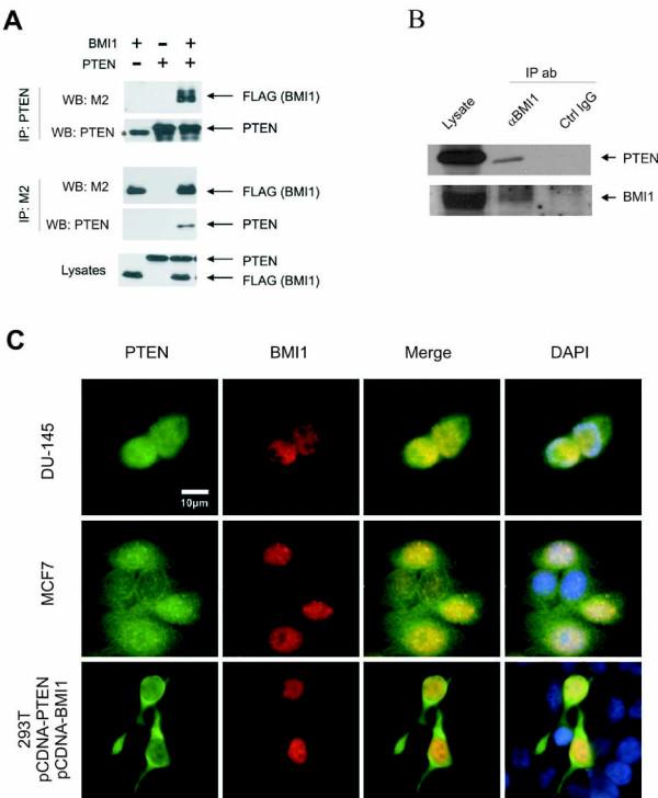
We investigated whether PTEN inhibits BMI1 function during prostate tumorigenesis. PTEN binds to BMI1 exclusively in the nucleus. This interaction does not require PTEN's phosphatase activity, as phosphatase-deficient PTEN mutants, PTEN/C124S (CS), PTEN/G129E (GE), and a C-terminal PTEN fragment (C-PTEN) excluding the catalytic domain, all associate with BMI1. Furthermore, the residues 186-286 of C-PTEN are sufficient for binding to BMI1. This interaction reduces BMI1's function. BMI1 enhances hTERT activity and reduces p16(INK4A) and p14(ARF) expression. These effects were attenuated by PTEN, PTEN(CS), PTEN(GE), and C-PTEN. Furthermore, knockdown of PTEN in DU145 cells increased hTERT promoter activity, which was reversed when BMI1 was concomitantly knocked-down, indicating that PTEN reduces hTERT promoter activity via inhibiting BMI1 function. Conversely, BMI1 reduces PTEN's ability to inhibit AKT activation, which can be attributed to its interaction with PTEN in the nucleus, making PTEN unavailable to dephosphorylate membrane-bound PIP3. Furthermore, BMI1 appears to co-localize with PTEN more frequently in clinical prostate tissue samples from patients diagnosed with PIN (prostatic intraepithelial neoplasia) and carcinoma compared to normal prostate epithelium. While PTEN co-localized with BMI1 in 2.4% of normal prostate epithelial cells, co-localization was observed in 37.6% and 18.5% of cells in PIN and carcinoma, respectively. Collectively, we demonstrate that PTEN inhibits BMI1 function via binding to BMI1 in a phosphatase independent manner.

CONCLUSION

We demonstrate that nuclear PTEN reduces BMI1 function independently of its phosphatase activity. It was recently observed that nuclear PTEN also suppresses tumorigenesis. Our results, therefore, provide a plausible mechanism by which nuclear PTEN prevents tumorigenesis.

摘要

背景

PTEN 是除 p53 以外第二大突变型肿瘤抑制基因。它通过将磷脂酰肌醇(3,4,5)-三磷酸(PIP3)去磷酸化为磷脂酰肌醇(4,5)-双磷酸(PIP2)来抑制肿瘤发生,从而直接抑制磷脂酰肌醇 3 激酶(PI3K)介导的致癌活性。与这种作用模式一致,细胞质中的 PTEN 被募集到质膜以去磷酸化 PIP3。虽然已经证明核 PTEN 通过控制基因组完整性来抑制肿瘤发生,但其他机制也可能有助于核 PTEN 介导的肿瘤抑制。核蛋白 BMI1 促进干细胞自我更新和肿瘤发生,而 PTEN 抑制这些事件,表明 PTEN 可能抑制 BMI1 功能。

结果

我们研究了在前列腺肿瘤发生过程中 PTEN 是否抑制 BMI1 功能。PTEN 仅在核内与 BMI1 结合。这种相互作用不需要 PTEN 的磷酸酶活性,因为磷酸酶缺陷型 PTEN 突变体、PTEN/C124S(CS)、PTEN/G129E(GE)和排除催化结构域的 C 末端 PTEN 片段(C-PTEN)都与 BMI1 结合。此外,C-PTEN 的 186-286 残基足以与 BMI1 结合。这种相互作用降低了 BMI1 的功能。BMI1 增强 hTERT 活性并降低 p16(INK4A)和 p14(ARF)的表达。这些效应被 PTEN、PTEN(CS)、PTEN(GE)和 C-PTEN 减弱。此外,在 DU145 细胞中敲低 PTEN 会增加 hTERT 启动子活性,当同时敲低 BMI1 时,这种活性会被逆转,表明 PTEN 通过抑制 BMI1 功能降低 hTERT 启动子活性。相反,BMI1 降低了 PTEN 抑制 AKT 激活的能力,这归因于其在核内与 PTEN 的相互作用,使 PTEN 无法去磷酸化膜结合的 PIP3。此外,与正常前列腺上皮相比,在诊断为 PIN(前列腺上皮内瘤变)和癌的患者的临床前列腺组织样本中,BMI1 似乎更频繁地与 PTEN 共定位。在 2.4%的正常前列腺上皮细胞中观察到 PTEN 与 BMI1 共定位,而在 PIN 和癌中分别观察到 37.6%和 18.5%的细胞共定位。总之,我们证明 PTEN 通过与 BMI1 结合以不依赖于其磷酸酶活性的方式抑制 BMI1 功能。

结论

我们证明核 PTEN 降低 BMI1 功能而不依赖其磷酸酶活性。最近观察到核 PTEN 也抑制肿瘤发生。因此,我们的结果提供了一种可能的机制,即核 PTEN 防止肿瘤发生。

https://cdn.ncbi.nlm.nih.gov/pmc/blobs/af9d/2777864/3bf74b8ee78c/1476-4598-8-98-1.jpg

文献检索

告别复杂PubMed语法,用中文像聊天一样搜索,搜遍4000万医学文献。AI智能推荐,让科研检索更轻松。

立即免费搜索

文件翻译

保留排版,准确专业,支持PDF/Word/PPT等文件格式,支持 12+语言互译。

免费翻译文档

深度研究

AI帮你快速写综述,25分钟生成高质量综述,智能提取关键信息,辅助科研写作。

立即免费体验