Proteolysis Research Group, Institute of Molecular and Cellular Biology, Faculty of Biological Sciences, and Leeds Institute of Genetics, Health and Therapeutics, University of Leeds, Leeds, UK.
PLoS Pathog. 2009 Nov;5(11):e1000666. doi: 10.1371/journal.ppat.1000666. Epub 2009 Nov 20.
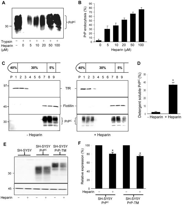
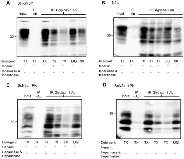
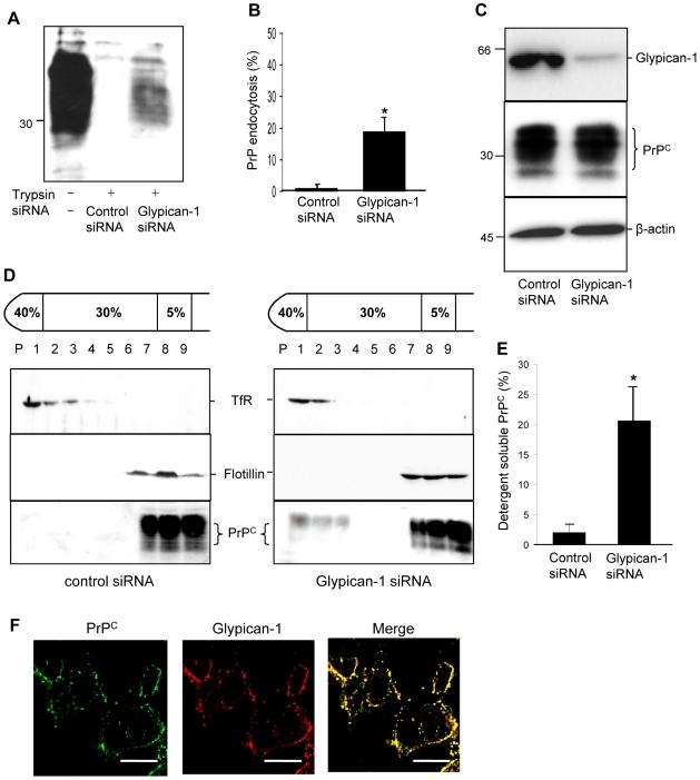
In prion diseases, the cellular form of the prion protein, PrP(C), undergoes a conformational conversion to the infectious isoform, PrP(Sc). PrP(C) associates with lipid rafts through its glycosyl-phosphatidylinositol (GPI) anchor and a region in its N-terminal domain which also binds to heparan sulfate proteoglycans (HSPGs). We show that heparin displaces PrP(C) from rafts and promotes its endocytosis, suggesting that heparin competes with an endogenous raft-resident HSPG for binding to PrP(C). We then utilised a transmembrane-anchored form of PrP (PrP-TM), which is targeted to rafts solely by its N-terminal domain, to show that both heparin and phosphatidylinositol-specific phospholipase C can inhibit its association with detergent-resistant rafts, implying that a GPI-anchored HSPG targets PrP(C) to rafts. Depletion of the major neuronal GPI-anchored HSPG, glypican-1, significantly reduced the raft association of PrP-TM and displaced PrP(C) from rafts, promoting its endocytosis. Glypican-1 and PrP(C) colocalised on the cell surface and both PrP(C) and PrP(Sc) co-immunoprecipitated with glypican-1. Critically, treatment of scrapie-infected N2a cells with glypican-1 siRNA significantly reduced PrP(Sc) formation. In contrast, depletion of glypican-1 did not alter the inhibitory effect of PrP(C) on the beta-secretase cleavage of the Alzheimer's amyloid precursor protein. These data indicate that glypican-1 is a novel cellular cofactor for prion conversion and we propose that it acts as a scaffold facilitating the interaction of PrP(C) and PrP(Sc) in lipid rafts.
在朊病毒疾病中,朊病毒蛋白的细胞形式 PrP(C) 会发生构象转化,形成感染性异构体 PrP(Sc)。PrP(C) 通过其糖基磷脂酰肌醇 (GPI) 锚和其 N 端结构域中的一个与肝素硫酸蛋白聚糖 (HSPG) 结合的区域与脂筏结合。我们表明肝素可从筏中置换 PrP(C) 并促进其内吞作用,表明肝素与内源性筏驻留 HSPG 竞争结合 PrP(C)。然后,我们利用跨膜锚定形式的 PrP (PrP-TM),其仅通过其 N 端结构域靶向筏,表明肝素和磷脂酰肌醇特异性磷脂酶 C 均可抑制其与去污剂抗性筏的结合,这意味着 GPI 锚定的 HSPG 将 PrP(C) 靶向筏。主要神经元 GPI 锚定 HSPG,糖蛋白聚糖-1 的耗竭显著降低了 PrP-TM 与筏的关联,并将 PrP(C) 从筏中置换出来,促进其内吞作用。糖蛋白聚糖-1 和 PrP(C) 在细胞表面共定位,并且 PrP(C) 和 PrP(Sc) 都与糖蛋白聚糖-1 共免疫沉淀。关键是,用糖蛋白聚糖-1 siRNA 处理感染瘙痒病的 N2a 细胞可显著减少 PrP(Sc) 的形成。相比之下,糖蛋白聚糖-1 的耗竭不会改变 PrP(C) 对阿尔茨海默病淀粉样前体蛋白β-分泌酶切割的抑制作用。这些数据表明糖蛋白聚糖-1 是朊病毒转化的新型细胞辅助因子,我们提出它作为支架促进 PrP(C) 和 PrP(Sc) 在脂筏中的相互作用。