Suppr超能文献

窖蛋白-3 促进烟碱型乙酰胆碱受体聚集并调节神经肌肉接头活动。

Caveolin-3 promotes nicotinic acetylcholine receptor clustering and regulates neuromuscular junction activity.

机构信息

Department of Pharmacology and Chemical Biology, University of Pittsburgh School of Medicine, Pittsburgh, PA 15261, USA.

出版信息

Mol Biol Cell. 2010 Jan 15;21(2):302-10. doi: 10.1091/mbc.e09-05-0381. Epub 2009 Nov 25.

Abstract

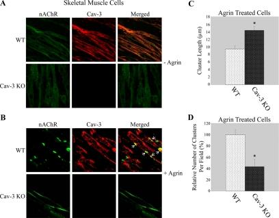
The molecular mechanisms that regulate the organization and activity of the neuromuscular junction remain to be fully identified. Caveolae are invaginations of the plasma membrane. Caveolin-3 is the structural protein component of caveolae in muscle cells. We show that caveolin-3 is expressed at the neuromuscular junction, that it associates with the nicotinic acetylcholine receptor (nAChR), and that a lack of caveolin-3 inhibits clustering of the nAChR in myotubes. At the molecular level, we demonstrate that caveolin-3 is a novel muscle-specific kinase (MuSK) binding protein and that altered nAChR clustering in caveolin-3-lacking myotubes results from inhibition of agrin-induced phosphorylation/activation of MuSK and activation of Rac-1. Functional studies in caveolin-3 null mice show abnormal neuromuscular junction activity that is consistent with altered nAChR localization at the sarcolemma. Together, these data identify caveolin-3 as a critical component of the signaling machinery that drives nicotinic acetylcholine receptor clustering and controls neuromuscular junction function.

摘要

调节神经肌肉接头组织和活性的分子机制仍有待充分确定。小窝是质膜的内陷。 caveolin-3 是肌肉细胞中小窝的结构蛋白成分。我们表明 caveolin-3 在神经肌肉接头处表达,它与烟碱型乙酰胆碱受体(nAChR)相关,并且 caveolin-3 的缺乏抑制了肌管中 nAChR 的聚集。在分子水平上,我们证明 caveolin-3 是一种新型的肌肉特异性激酶(MuSK)结合蛋白,并且 caveolin-3 缺乏的肌管中 nAChR 聚集的改变是由于抑制了 agrin 诱导的 MuSK 磷酸化/激活和 Rac-1 的激活。 caveolin-3 缺失小鼠的功能研究显示神经肌肉接头活动异常,这与烟碱型乙酰胆碱受体在肌膜上的定位改变一致。总之,这些数据表明 caveolin-3 是驱动烟碱型乙酰胆碱受体聚集并控制神经肌肉接头功能的信号机制的关键组成部分。

https://cdn.ncbi.nlm.nih.gov/pmc/blobs/52b8/2808226/dc6cb13ffb5a/zmk0021093300001.jpg

文献AI研究员

20分钟写一篇综述,助力文献阅读效率提升50倍。

立即体验

用中文搜PubMed

大模型驱动的PubMed中文搜索引擎

马上搜索

文档翻译

学术文献翻译模型,支持多种主流文档格式。

立即体验