Suppr超能文献

PD-L1 调节诱导性调节 T 细胞的发育、维持和功能。

PD-L1 regulates the development, maintenance, and function of induced regulatory T cells.

机构信息

Department of Pathology, Harvard Medical School, Boston, MA 02115, USA.

出版信息

J Exp Med. 2009 Dec 21;206(13):3015-29. doi: 10.1084/jem.20090847. Epub 2009 Dec 14.

Abstract

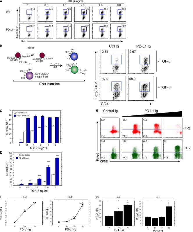
Both the programmed death (PD) 1-PD-ligand (PD-L) pathway and regulatory T (T reg) cells are instrumental to the maintenance of peripheral tolerance. We demonstrate that PD-L1 has a pivotal role in regulating induced T reg (iT reg) cell development and sustaining iT reg cell function. PD-L1(-/-) antigen-presenting cells minimally convert naive CD4 T cells to iT reg cells, showing the essential role of PD-L1 for iT reg cell induction. PD-L1-coated beads induce iT reg cells in vitro, indicating that PD-L1 itself regulates iT reg cell development. Furthermore, PD-L1 enhances and sustains Foxp3 expression and the suppressive function of iT reg cells. The obligatory role for PD-L1 in controlling iT reg cell development and function in vivo is illustrated by a marked reduction in iT reg cell conversion and rapid onset of a fatal inflammatory phenotype in PD-L1(-/-)PD-L2(-/-) Rag(-/-) recipients of naive CD4 T cells. PD-L1 iT reg cell development is mediated through the down-regulation of phospho-Akt, mTOR, S6, and ERK2 and concomitant with the up-regulation of PTEN, all key signaling molecules which are critical for iT reg cell development. Thus, PD-L1 can inhibit T cell responses by promoting both the induction and maintenance of iT reg cells. These studies define a novel mechanism for iT reg cell development and function, as well as a new strategy for controlling T reg cell plasticity.

摘要

程序性死亡(PD)1-PD 配体(PD-L)途径和调节性 T(Treg)细胞对于维持外周耐受都很重要。我们证明 PD-L1 在调节诱导的 Treg(iTreg)细胞发育和维持 iTreg 细胞功能方面起着关键作用。PD-L1(-/-)抗原呈递细胞很少将幼稚 CD4 T 细胞转化为 iTreg 细胞,表明 PD-L1 对于 iTreg 细胞诱导至关重要。PD-L1 包被珠粒在体外诱导 iTreg 细胞,表明 PD-L1 本身调节 iTreg 细胞的发育。此外,PD-L1 增强并维持 iTreg 细胞的 Foxp3 表达和抑制功能。PD-L1(-/-)PD-L2(-/-)Rag(-/-)受体接受幼稚 CD4 T 细胞后,iTreg 细胞转化明显减少,致命炎症表型迅速出现,表明 PD-L1 在体内控制 iTreg 细胞发育和功能中的必需作用。PD-L1 通过下调磷酸化 Akt、mTOR、S6 和 ERK2 并伴随 PTEN 的上调来介导 iTreg 细胞的发育,所有这些关键信号分子对于 iTreg 细胞的发育都是至关重要的。因此,PD-L1 可以通过促进 iTreg 细胞的诱导和维持来抑制 T 细胞反应。这些研究定义了 iTreg 细胞发育和功能的新机制,以及控制 Treg 细胞可塑性的新策略。

https://cdn.ncbi.nlm.nih.gov/pmc/blobs/7061/2806460/5e6254421f08/JEM_20090847_RGB_Fig1.jpg

文献检索

告别复杂PubMed语法,用中文像聊天一样搜索,搜遍4000万医学文献。AI智能推荐,让科研检索更轻松。

立即免费搜索

文件翻译

保留排版,准确专业,支持PDF/Word/PPT等文件格式,支持 12+语言互译。

免费翻译文档

深度研究

AI帮你快速写综述,25分钟生成高质量综述,智能提取关键信息,辅助科研写作。

立即免费体验