Suppr超能文献

心脏特异性敲除 CnB1 揭示了钙调神经磷酸酶调节心脏生长和功能的多种机制。

Heart-specific deletion of CnB1 reveals multiple mechanisms whereby calcineurin regulates cardiac growth and function.

机构信息

Department of Pediatrics, University of Cincinnati, Cincinnati Children's Hospital Medical Center, Howard Hughes Medical Institute, Cincinnati, Ohio 45229-3039, USA.

出版信息

J Biol Chem. 2010 Feb 26;285(9):6716-24. doi: 10.1074/jbc.M109.056143. Epub 2009 Dec 27.

Abstract

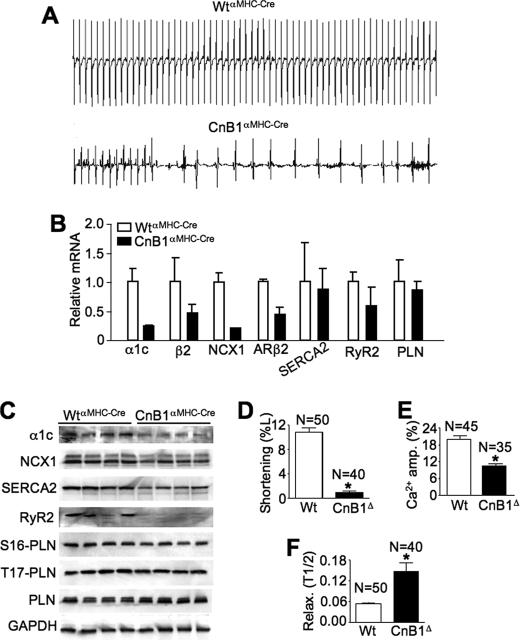
Calcineurin is a protein phosphatase that is uniquely regulated by sustained increases in intracellular Ca(2+) following signal transduction events. Calcineurin controls cellular proliferation, differentiation, apoptosis, and inducible gene expression following stress and neuroendocrine stimulation. In the adult heart, calcineurin regulates hypertrophic growth of cardiomyocytes in response to pathologic insults that are associated with altered Ca(2+) handling. Here we determined that calcineurin signaling is directly linked to the proper control of cardiac contractility, rhythm, and the expression of Ca(2+)-handling genes in the heart. Our approach involved a cardiomyocyte-specific deletion using a CnB1-LoxP-targeted allele in mice and three different cardiac-expressing Cre alleles/transgenes. Deletion of calcineurin with the Nkx2.5-Cre knock-in allele resulted in lethality at 1 day after birth due to altered right ventricular morphogenesis, reduced ventricular trabeculation, septal defects, and valvular overgrowth. Slightly later deletion of calcineurin with the alpha-myosin heavy chain Cre transgene resulted in lethality in early mid adulthood that was characterized by substantial reductions in cardiac contractility, severe arrhythmia, and reduced myocyte content in the heart. Young calcineurin heart-deleted mice died suddenly after pressure overload stimulation or neuroendocrine agonist infusion, and telemetric monitoring of older mice showed arrhythmia leading to sudden death. Mechanistically, loss of calcineurin reduced expression of key Ca(2+)-handling genes that likely lead to arrhythmia and reduced contractility. Loss of calcineurin also directly impacted cellular proliferation in the postnatal developing heart. These results reveal multiple mechanisms whereby calcineurin regulates cardiac development and myocyte contractility.

摘要

钙调神经磷酸酶是一种蛋白磷酸酶,其活性可被细胞内 Ca2+浓度的持续增加所调节,这种增加是在信号转导事件之后发生的。钙调神经磷酸酶可控制细胞增殖、分化、凋亡以及应激和神经内分泌刺激后的诱导基因表达。在成年心脏中,钙调神经磷酸酶通过调节心肌细胞的肥大生长来响应与 Ca2+处理改变相关的病理损伤。在这里,我们确定钙调神经磷酸酶信号与心脏的心肌收缩力、节律和 Ca2+处理基因的适当控制直接相关。我们的方法涉及使用 CnB1-LoxP 靶向等位基因在小鼠中进行心肌细胞特异性缺失,并使用三种不同的心脏表达 Cre 等位基因/转基因。使用 Nkx2.5-Cre 基因敲入等位基因缺失钙调神经磷酸酶会导致出生后 1 天因右心室形态发生改变、心室小梁化减少、室间隔缺损和瓣膜过度生长而导致死亡。稍后使用 alpha-肌球蛋白重链 Cre 转基因缺失钙调神经磷酸酶会导致成年早期死亡,其特征是心肌收缩力显著降低、严重心律失常和心脏肌细胞含量减少。年轻的钙调神经磷酸酶心脏缺失小鼠在压力超负荷刺激或神经内分泌激动剂输注后突然死亡,对老年小鼠的遥测监测显示心律失常导致突然死亡。从机制上讲,钙调神经磷酸酶的缺失降低了关键的 Ca2+处理基因的表达,这可能导致心律失常和收缩力降低。钙调神经磷酸酶的缺失也直接影响了出生后发育心脏中的细胞增殖。这些结果揭示了钙调神经磷酸酶调节心脏发育和心肌收缩力的多种机制。

https://cdn.ncbi.nlm.nih.gov/pmc/blobs/a8e9/2825466/43f57f1e1cf3/zbc0111007460001.jpg

文献AI研究员

20分钟写一篇综述,助力文献阅读效率提升50倍。

立即体验

用中文搜PubMed

大模型驱动的PubMed中文搜索引擎

马上搜索

文档翻译

学术文献翻译模型,支持多种主流文档格式。

立即体验