• 文献检索
  • 文档翻译
  • 深度研究
  • 学术资讯
  • Suppr Zotero 插件Zotero 插件
  • 邀请有礼
  • 套餐&价格
  • 历史记录
应用&插件
Suppr Zotero 插件Zotero 插件浏览器插件Mac 客户端Windows 客户端微信小程序
定价
高级版会员购买积分包购买API积分包
服务
文献检索文档翻译深度研究API 文档MCP 服务
关于我们
关于 Suppr公司介绍联系我们用户协议隐私条款
关注我们

Suppr 超能文献

核心技术专利:CN118964589B侵权必究
粤ICP备2023148730 号-1Suppr @ 2026

文献检索

告别复杂PubMed语法,用中文像聊天一样搜索,搜遍4000万医学文献。AI智能推荐,让科研检索更轻松。

立即免费搜索

文件翻译

保留排版,准确专业,支持PDF/Word/PPT等文件格式,支持 12+语言互译。

免费翻译文档

深度研究

AI帮你快速写综述,25分钟生成高质量综述,智能提取关键信息,辅助科研写作。

立即免费体验

内源性大麻素通过 CB2 受体主要抑制原代人 T 淋巴细胞的增殖和细胞因子释放。

Anandamide suppresses proliferation and cytokine release from primary human T-lymphocytes mainly via CB2 receptors.

机构信息

European Center for Brain Research (CERC)/Santa Lucia Foundation, Rome, Italy.

出版信息

PLoS One. 2010 Jan 14;5(1):e8688. doi: 10.1371/journal.pone.0008688.

DOI:10.1371/journal.pone.0008688
PMID:20098669
原文链接:https://pmc.ncbi.nlm.nih.gov/articles/PMC2809084/
Abstract

BACKGROUND

Anandamide (AEA) is an endogenous lipid mediator that exerts several effects in the brain as well as in peripheral tissues. These effects are mediated mainly by two types of cannabinoid receptors, named CB(1)R and CB(2)R, making AEA a prominent member of the "endocannabinoid" family. Also immune cells express CB(1) and CB(2) receptors, and possess the whole machinery responsible for endocannabinoid metabolism. Not surprisingly, evidence has been accumulated showing manifold roles of endocannabinoids in the modulation of the immune system. However, details of such a modulation have not yet been disclosed in primary human T-cells.

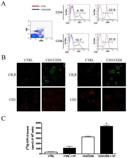
METHODOLOGY/SIGNIFICANCE: In this investigation we used flow cytometry and ELISA tests, in order to show that AEA suppresses proliferation and release of cytokines like IL-2, TNF-alpha and INF-gamma from activated human peripheral T-lymphocytes. However, AEA did not exert any cytotoxic effect on T-cells. The immunosuppression induced by AEA was mainly dependent on CB(2)R, since it could be mimicked by the CB(2)R selective agonist JWH-015, and could be blocked by the specific CB(2)R antagonist SR144528. Instead the selective CB(1)R agonist ACEA, or the selective CB(1)R antagonist SR141716, were ineffective. Furthermore, we demonstrated an unprecedented immunosuppressive effect of AEA on IL-17 production, a typical cytokine that is released from the unique CD4+ T-cell subset T-helper 17.

CONCLUSIONS/SIGNIFICANCE: Overall, our study investigates for the first time the effects of the endocannabinoid AEA on primary human T-lymphocytes, demonstrating that it is a powerful modulator of immune cell functions. In particular, not only we clarify that CB(2)R mediates the immunosuppressive activity of AEA, but we are the first to describe such an immunosuppressive effect on the newly identified Th-17 cells. These findings might be of crucial importance for the rational design of new endocannabinoid-based immunotherapeutic approaches.

摘要

背景

花生四烯酸乙醇胺(AEA)是一种内源性脂质介质,在大脑和外周组织中发挥多种作用。这些作用主要由两种类型的大麻素受体介导,分别称为 CB(1)R 和 CB(2)R,使 AEA 成为“内源性大麻素”家族的重要成员。同样,免疫细胞表达 CB(1)和 CB(2)受体,并具有负责内源性大麻素代谢的全套机制。毫不奇怪,已经积累了证据表明内源性大麻素在免疫系统调节中具有多种作用。然而,在原代人 T 细胞中,这种调节的细节尚未揭示。

方法/意义:在这项研究中,我们使用流式细胞术和 ELISA 检测,表明 AEA 抑制了激活的人外周 T 淋巴细胞的增殖和细胞因子如白细胞介素-2(IL-2)、肿瘤坏死因子-α(TNF-α)和干扰素-γ(INF-γ)的释放。然而,AEA 对 T 细胞没有任何细胞毒性作用。AEA 诱导的免疫抑制主要依赖于 CB(2)R,因为它可以被 CB(2)R 选择性激动剂 JWH-015 模拟,并可以被 CB(2)R 特异性拮抗剂 SR144528 阻断。相反,选择性 CB(1)R 激动剂 ACEA 或选择性 CB(1)R 拮抗剂 SR141716 无效。此外,我们还证明了 AEA 对白细胞介素-17(IL-17)产生的前所未有的免疫抑制作用,IL-17 是一种独特的 CD4+T 细胞亚群辅助性 T 细胞 17(T-helper 17)释放的典型细胞因子。

结论/意义:总的来说,我们的研究首次调查了内源性大麻素 AEA 对原代人 T 淋巴细胞的影响,证明它是免疫细胞功能的强大调节剂。特别是,我们不仅阐明了 CB(2)R 介导了 AEA 的免疫抑制活性,而且我们是第一个描述这种对新发现的 Th-17 细胞的免疫抑制作用的人。这些发现对于基于内源性大麻素的新免疫治疗方法的合理设计可能具有至关重要的意义。

https://cdn.ncbi.nlm.nih.gov/pmc/blobs/7952/2809084/26b3b8a7f9e5/pone.0008688.g007.jpg
https://cdn.ncbi.nlm.nih.gov/pmc/blobs/7952/2809084/c53f151fac3d/pone.0008688.g001.jpg
https://cdn.ncbi.nlm.nih.gov/pmc/blobs/7952/2809084/ba222f6f530b/pone.0008688.g002.jpg
https://cdn.ncbi.nlm.nih.gov/pmc/blobs/7952/2809084/a236f73d3d6e/pone.0008688.g003.jpg
https://cdn.ncbi.nlm.nih.gov/pmc/blobs/7952/2809084/183968d0fa8d/pone.0008688.g004.jpg
https://cdn.ncbi.nlm.nih.gov/pmc/blobs/7952/2809084/6527a83dab42/pone.0008688.g005.jpg
https://cdn.ncbi.nlm.nih.gov/pmc/blobs/7952/2809084/997faa04d5a1/pone.0008688.g006.jpg
https://cdn.ncbi.nlm.nih.gov/pmc/blobs/7952/2809084/26b3b8a7f9e5/pone.0008688.g007.jpg
https://cdn.ncbi.nlm.nih.gov/pmc/blobs/7952/2809084/c53f151fac3d/pone.0008688.g001.jpg
https://cdn.ncbi.nlm.nih.gov/pmc/blobs/7952/2809084/ba222f6f530b/pone.0008688.g002.jpg
https://cdn.ncbi.nlm.nih.gov/pmc/blobs/7952/2809084/a236f73d3d6e/pone.0008688.g003.jpg
https://cdn.ncbi.nlm.nih.gov/pmc/blobs/7952/2809084/183968d0fa8d/pone.0008688.g004.jpg
https://cdn.ncbi.nlm.nih.gov/pmc/blobs/7952/2809084/6527a83dab42/pone.0008688.g005.jpg
https://cdn.ncbi.nlm.nih.gov/pmc/blobs/7952/2809084/997faa04d5a1/pone.0008688.g006.jpg
https://cdn.ncbi.nlm.nih.gov/pmc/blobs/7952/2809084/26b3b8a7f9e5/pone.0008688.g007.jpg

相似文献

1
Anandamide suppresses proliferation and cytokine release from primary human T-lymphocytes mainly via CB2 receptors.内源性大麻素通过 CB2 受体主要抑制原代人 T 淋巴细胞的增殖和细胞因子释放。
PLoS One. 2010 Jan 14;5(1):e8688. doi: 10.1371/journal.pone.0008688.
2
Anandamide-mediated CB1/CB2 cannabinoid receptor--independent nitric oxide production in rabbit aortic endothelial cells.花生四烯乙醇胺介导的兔主动脉内皮细胞中不依赖CB1/CB2大麻素受体的一氧化氮生成
J Pharmacol Exp Ther. 2007 Jun;321(3):930-7. doi: 10.1124/jpet.106.117549. Epub 2007 Mar 22.
3
Anandamide induces cell death through lipid rafts in hepatic stellate cells.花生四烯酸乙醇胺通过肝星状细胞中的脂筏诱导细胞死亡。
J Gastroenterol Hepatol. 2010 May;25(5):991-1001. doi: 10.1111/j.1440-1746.2009.06122.x. Epub 2010 Jan 4.
4
Palmitoylethanolamide inhibits the expression of fatty acid amide hydrolase and enhances the anti-proliferative effect of anandamide in human breast cancer cells.棕榈酰乙醇胺可抑制脂肪酸酰胺水解酶的表达,并增强花生四烯酸乙醇胺在人乳腺癌细胞中的抗增殖作用。
Biochem J. 2001 Aug 15;358(Pt 1):249-55. doi: 10.1042/0264-6021:3580249.
5
Endocannabinoids decrease neuropathic pain-related behavior in mice through the activation of one or both peripheral CB₁ and CB₂ receptors.内源性大麻素通过激活一个或两个外周 CB₁ 和 CB₂ 受体来减少小鼠的神经性疼痛相关行为。
Neuropharmacology. 2014 Feb;77:441-52. doi: 10.1016/j.neuropharm.2013.10.006. Epub 2013 Oct 19.
6
Endocannabinoids stimulate human melanogenesis via type-1 cannabinoid receptor.内源性大麻素通过 1 型大麻素受体刺激人类黑色素生成。
J Biol Chem. 2012 May 4;287(19):15466-78. doi: 10.1074/jbc.M111.314880. Epub 2012 Mar 19.
7
[Anandamide inhibits the growth of colorectal cancer cells through CB1 and lipid rafts].花生四烯乙醇胺通过CB1和脂筏抑制结肠癌细胞的生长
Zhonghua Zhong Liu Za Zhi. 2011 Apr;33(4):256-9.
8
Characterization of anandamide-stimulated cannabinoid receptor signaling in human ULTR myometrial smooth muscle cells.人子宫下段肌层平滑肌细胞中花生四烯酸乙醇胺刺激的大麻素受体信号传导的表征
Mol Endocrinol. 2009 Sep;23(9):1415-27. doi: 10.1210/me.2009-0097. Epub 2009 May 28.
9
Characterization of the endocannabinoid system in human neuronal cells and proteomic analysis of anandamide-induced apoptosis.人类神经细胞中内源性大麻素系统的表征及花生四烯酸乙醇胺诱导凋亡的蛋白质组学分析。
J Biol Chem. 2009 Oct 23;284(43):29413-26. doi: 10.1074/jbc.M109.044412. Epub 2009 Aug 18.
10
Involvement of the endocannabinoid system in periodontal healing.内源性大麻素系统在牙周愈合中的作用。
Biochem Biophys Res Commun. 2010 Apr 16;394(4):928-33. doi: 10.1016/j.bbrc.2010.03.080. Epub 2010 Mar 15.

引用本文的文献

1
Cannabinoids as Multitarget Drugs for the Treatment of Autoimmunity in Glaucoma.大麻素作为治疗青光眼自身免疫性疾病的多靶点药物。
ACS Pharmacol Transl Sci. 2025 Mar 26;8(4):932-950. doi: 10.1021/acsptsci.4c00583. eCollection 2025 Apr 11.
2
Effects of cannabinoids on immune checkpoint inhibitor response: CCTG pooled analysis of individual patient data.大麻素对免疫检查点抑制剂反应的影响:CCTG个体患者数据汇总分析
Immunotherapy. 2025 Mar;17(4):257-268. doi: 10.1080/1750743X.2025.2485012. Epub 2025 Apr 4.
3
The endocannabinoid anandamide prevents TH17 programming of activated T lymphocytes while preserving TH1 responses.

本文引用的文献

1
Th17 cytokines and their emerging roles in inflammation and autoimmunity.Th17细胞因子及其在炎症和自身免疫中的新作用。
Immunol Rev. 2008 Dec;226:87-102. doi: 10.1111/j.1600-065X.2008.00712.x.
2
The roles of IL-17A in inflammatory immune responses and host defense against pathogens.白细胞介素-17A在炎症免疫反应及宿主抵御病原体过程中的作用。
Immunol Rev. 2008 Dec;226:57-79. doi: 10.1111/j.1600-065X.2008.00699.x.
3
The endocannabinoid system in peripheral lymphocytes as a mirror of neuroinflammatory diseases.外周淋巴细胞中的内源性大麻素系统作为神经炎症性疾病的一个反映。
内源性大麻素花生四烯酸乙醇胺可防止活化的T淋巴细胞向TH17细胞分化,同时保留TH1反应。
Front Pharmacol. 2024 Dec 20;15:1528759. doi: 10.3389/fphar.2024.1528759. eCollection 2024.
4
Omics Studies of Specialized Cells and Stem Cells under Microgravity Conditions.在微重力条件下的特化细胞和干细胞的组学研究。
Int J Mol Sci. 2024 Sep 17;25(18):10014. doi: 10.3390/ijms251810014.
5
Cannabinoids and triple-negative breast cancer treatment.大麻素与三阴性乳腺癌的治疗。
Front Immunol. 2024 Aug 8;15:1386548. doi: 10.3389/fimmu.2024.1386548. eCollection 2024.
6
Anandamide modulation of monocyte-derived Langerhans cells: implications for immune homeostasis and skin inflammation.大麻素内酰胺对单核细胞来源的朗格汉斯细胞的调节作用:对免疫稳态和皮肤炎症的影响。
Front Immunol. 2024 Jun 24;15:1423776. doi: 10.3389/fimmu.2024.1423776. eCollection 2024.
7
Endocannabinoid Receptor 2 Function is Associated with Tumor-Associated Macrophage Accumulation and Increases in T Cell Number to Initiate a Potent Antitumor Response in a Syngeneic Murine Model of Glioblastoma.内源性大麻素受体2的功能与肿瘤相关巨噬细胞的积累以及T细胞数量的增加有关,从而在同基因胶质母细胞瘤小鼠模型中引发强烈的抗肿瘤反应。
Cannabis Cannabinoid Res. 2024 Dec;9(6):1524-1536. doi: 10.1089/can.2024.0063. Epub 2024 Jun 18.
8
Pharmaceutical targeting of the cannabinoid type 1 receptor impacts the crosstalk between immune cells and islets to reduce insulitis in humans.药物靶向大麻素受体 1 可影响免疫细胞和胰岛之间的串扰,从而减少人类的胰岛炎。
Diabetologia. 2024 Sep;67(9):1877-1896. doi: 10.1007/s00125-024-06193-6. Epub 2024 Jun 12.
9
Amyotrophic Lateral Sclerosis and Pain: A Narrative Review from Pain Assessment to Therapy.肌萎缩侧索硬化症与疼痛:从疼痛评估到治疗的叙事性综述。
Behav Neurol. 2024 Mar 16;2024:1228194. doi: 10.1155/2024/1228194. eCollection 2024.
10
Neuroprotection and Beyond: The Central Role of CB1 and CB2 Receptors in Stroke Recovery.神经保护及其他:CB1 和 CB2 受体在中风康复中的核心作用。
Int J Mol Sci. 2023 Nov 24;24(23):16728. doi: 10.3390/ijms242316728.
Curr Pharm Des. 2008;14(23):2370-42. doi: 10.2174/138161208785740018.
4
CNS immune surveillance and neuroinflammation: endocannabinoids keep control.中枢神经系统免疫监视与神经炎症:内源性大麻素发挥调控作用。
Curr Pharm Des. 2008;14(23):2266-78. doi: 10.2174/138161208785740090.
5
A COX-2 metabolite of the endogenous cannabinoid, 2-arachidonyl glycerol, mediates suppression of IL-2 secretion in activated Jurkat T cells.内源性大麻素2-花生四烯酸甘油酯的一种COX-2代谢产物介导活化的Jurkat T细胞中白细胞介素-2分泌的抑制。
Biochem Pharmacol. 2008 Aug 1;76(3):353-61. doi: 10.1016/j.bcp.2008.05.005. Epub 2008 May 9.
6
Endocannabinoids: synthesis and degradation.内源性大麻素:合成与降解。
Rev Physiol Biochem Pharmacol. 2008;160:1-24. doi: 10.1007/112_0505.
7
Recent advances in the development of selective ligands for the cannabinoid CB(2) receptor.大麻素CB(2)受体选择性配体开发的最新进展。
Curr Top Med Chem. 2008;8(3):187-204. doi: 10.2174/156802608783498014.
8
Good news for CB1 receptors: endogenous agonists are in the right place.CB1受体的好消息:内源性激动剂处于恰当位置。
Br J Pharmacol. 2008 Jan;153(2):179-81. doi: 10.1038/sj.bjp.0707566. Epub 2007 Nov 12.
9
Compartmentalization of endocannabinoids into lipid rafts in a dorsal root ganglion cell line.内源性大麻素在背根神经节细胞系中分隔到脂筏中。
Br J Pharmacol. 2008 Jan;153(2):380-9. doi: 10.1038/sj.bjp.0707561. Epub 2007 Oct 29.
10
Anandamide inhibits IL-12p40 production by acting on the promoter repressor element GA-12: possible involvement of the COX-2 metabolite prostamide E(2).花生四烯酸乙醇胺通过作用于启动子阻遏元件GA-12抑制白细胞介素-12 p40的产生:环氧化酶-2代谢产物前列腺素E(2)可能参与其中。
Biochem J. 2008 Feb 1;409(3):761-70. doi: 10.1042/BJ20071329.