Suppr超能文献

SLUG 是人类成骨细胞中淋巴增强因子-1 的一个新靶点。

SLUG: a new target of lymphoid enhancer factor-1 in human osteoblasts.

机构信息

Department of Biochemistry and Molecular Biology, Molecular Biology Section, University of Ferrara, Via Fossato di Mortara, 74, 44100 Ferrara, Ferrara, Italy.

出版信息

BMC Mol Biol. 2010 Feb 3;11:13. doi: 10.1186/1471-2199-11-13.

Abstract

BACKGROUND

Lymphoid Enhancer Factor-1 (Lef-1) is a member of a transcription factor family that acts as downstream mediator of the Wnt/beta-catenin signalling pathway which plays a critical role in osteoblast proliferation and differentiation. In a search for Lef-1 responsive genes in human osteoblasts, we focused on the transcriptional regulation of the SLUG, a zinc finger transcription factor belonging to the Snail family of developmental proteins. Although the role of SLUG in epithelial-mesenchymal transition and cell motility during embryogenesis is well documented, the functions of this factor in most normal adult human tissues are largely unknown. In this study we investigated SLUG expression in normal human osteoblasts and their mesenchymal precursors, and its possible correlation with Lef-1 and Wnt/beta-catenin signalling.

RESULTS

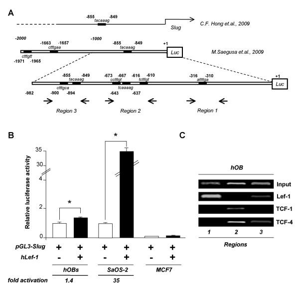
The experiments were performed on normal human primary osteoblasts obtained from bone fragments, cultured in osteogenic conditions in presence of Lef-1 expression vector or GSK-3beta inhibitor, SB216763. We demonstrated that the transcription factor SLUG is present in osteoblasts as well as in their mesenchymal precursors obtained from Wharton's Jelly of human umbilical cord and induced to osteoblastic differentiation. We found that SLUG is positively correlated with RUNX2 expression and deposition of mineralized matrix, and is regulated by Lef-1 and beta-catenin. Consistently, Chromatin Immunoprecipitation (ChIP) assay, used to detect the direct Lef/Tcf factors that are responsible for the promoter activity of SLUG gene, demonstrated that Lef-1, TCF-1 and TCF4 are recruited to the SLUG gene promoter "in vivo".

CONCLUSION

These studies provide, for the first time, the evidence that SLUG expression is correlated with osteogenic commitment, and is positively regulated by Lef-1 signal in normal human osteoblasts. These findings will help to further understand the regulation of the human SLUG gene and reveal the biological functions of SLUG in the context of bone tissue.

摘要

背景

淋巴增强因子-1(Lef-1)是转录因子家族的一员,作为 Wnt/β-连环蛋白信号通路的下游介质发挥作用,该信号通路在成骨细胞增殖和分化中起着关键作用。在寻找人成骨细胞中 Lef-1 反应基因时,我们专注于 SLUG 的转录调控,SLUG 是锌指转录因子,属于发育蛋白的 Snail 家族。虽然 SLUG 在胚胎发生过程中的上皮-间充质转化和细胞迁移中的作用已有充分记录,但该因子在大多数正常成人组织中的功能在很大程度上尚不清楚。在这项研究中,我们研究了正常人类成骨细胞及其间充质前体细胞中的 SLUG 表达及其与 Lef-1 和 Wnt/β-连环蛋白信号的可能相关性。

结果

该实验在人骨碎片来源的正常原代成骨细胞中进行,这些细胞在存在 Lef-1 表达载体或 GSK-3β抑制剂 SB216763 的情况下在成骨条件下培养。我们证明了转录因子 SLUG 存在于成骨细胞及其间充质前体细胞中,这些前体细胞来自人脐带 Wharton 胶,并且被诱导向成骨细胞分化。我们发现 SLUG 与 RUNX2 表达和矿化基质沉积呈正相关,并受 Lef-1 和β-连环蛋白调节。一致地,用于检测负责 SLUG 基因启动子活性的直接 Lef/Tcf 因子的染色质免疫沉淀(ChIP)分析表明,Lef-1、TCF-1 和 TCF4 被募集到 SLUG 基因启动子“体内”。

结论

这些研究首次提供了证据,证明 SLUG 表达与成骨细胞的成骨作用相关,并且在正常人类成骨细胞中受到 Lef-1 信号的正向调节。这些发现将有助于进一步了解人类 SLUG 基因的调控,并揭示 SLUG 在骨组织背景下的生物学功能。

https://cdn.ncbi.nlm.nih.gov/pmc/blobs/5d2a/2834684/e6743b0b2f96/1471-2199-11-13-1.jpg

文献检索

告别复杂PubMed语法,用中文像聊天一样搜索,搜遍4000万医学文献。AI智能推荐,让科研检索更轻松。

立即免费搜索

文件翻译

保留排版,准确专业,支持PDF/Word/PPT等文件格式,支持 12+语言互译。

免费翻译文档

深度研究

AI帮你快速写综述,25分钟生成高质量综述,智能提取关键信息,辅助科研写作。

立即免费体验