• 文献检索
  • 文档翻译
  • 深度研究
  • 学术资讯
  • Suppr Zotero 插件Zotero 插件
  • 邀请有礼
  • 套餐&价格
  • 历史记录
应用&插件
Suppr Zotero 插件Zotero 插件浏览器插件Mac 客户端Windows 客户端微信小程序
定价
高级版会员购买积分包购买API积分包
服务
文献检索文档翻译深度研究API 文档MCP 服务
关于我们
关于 Suppr公司介绍联系我们用户协议隐私条款
关注我们

Suppr 超能文献

核心技术专利:CN118964589B侵权必究
粤ICP备2023148730 号-1Suppr @ 2026

文献检索

告别复杂PubMed语法,用中文像聊天一样搜索,搜遍4000万医学文献。AI智能推荐,让科研检索更轻松。

立即免费搜索

文件翻译

保留排版,准确专业,支持PDF/Word/PPT等文件格式,支持 12+语言互译。

免费翻译文档

深度研究

AI帮你快速写综述,25分钟生成高质量综述,智能提取关键信息,辅助科研写作。

立即免费体验

缺乏烟碱型乙酰胆碱受体活性会抑制耳蜗成熟并上调 GABA 系统成分:α9 缺失小鼠基因表达的时程分析。

Lack of nAChR activity depresses cochlear maturation and up-regulates GABA system components: temporal profiling of gene expression in alpha9 null mice.

机构信息

Department of Biomedical Engineering, Tufts University, Medford, Massachusetts, United States of America.

出版信息

PLoS One. 2010 Feb 4;5(2):e9058. doi: 10.1371/journal.pone.0009058.

DOI:10.1371/journal.pone.0009058
PMID:20140217
原文链接:https://pmc.ncbi.nlm.nih.gov/articles/PMC2816210/
Abstract

BACKGROUND

It has previously been shown that deletion of chrna9, the gene encoding the alpha9 nicotinic acetylcholine receptor (nAChR) subunit, results in abnormal synaptic terminal structure. Additionally, all nAChR-mediated cochlear activity is lost, as characterized by a failure of the descending efferent system to suppress cochlear responses to sound. In an effort to characterize the molecular mechanisms underlying the structural and functional consequences following loss of alpha9 subunit expression, we performed whole-transcriptome gene expression analyses on cochleae of wild type and alpha9 knockout (alpha9(-/-)) mice during postnatal days spanning critical periods of synapse formation and maturation.

PRINCIPAL FINDINGS

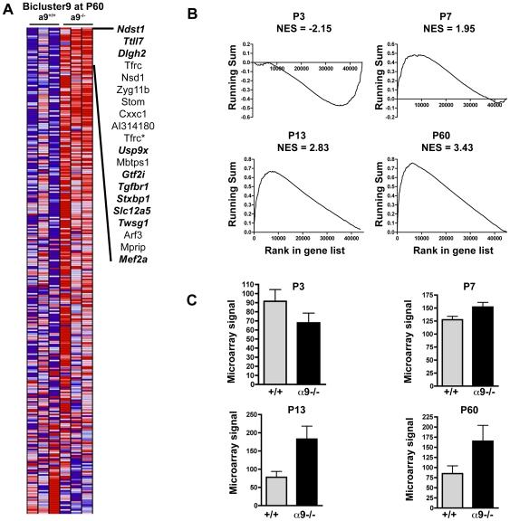
Data revealed that loss of alpha9 receptor subunit expression leads to an up-regulation of genes involved in synaptic transmission and ion channel activity. Unexpectedly, loss of alpha9 receptor subunit expression also resulted in an increased expression of genes encoding GABA receptor subunits and the GABA synthetic enzyme, glutamic acid decarboxylase. These data suggest the existence of a previously unrecognized association between the nicotinic cholinergic and GABAergic systems in the cochlea. Computational analyses have highlighted differential expression of several gene sets upon loss of nicotinic cholinergic activity in the cochlea. Time-series analysis of whole transcriptome patterns, represented as self-organizing maps, revealed a disparate pattern of gene expression between alpha9(-/-) and wild type cochleae at the onset of hearing (P13), with knockout samples resembling immature postnatal ages.

CONCLUSIONS

We have taken a systems biology approach to provide insight into molecular programs influenced by the loss of nicotinic receptor-based cholinergic activity in the cochlea and to identify candidate genes that may be involved in nicotinic cholinergic synapse formation, stabilization or function within the inner ear. Additionally, our data indicate a change in the GABAergic system upon loss of alpha9 nicotinic receptor subunit within the cochlea.

摘要

背景

先前的研究表明,编码α9 型烟碱型乙酰胆碱受体 (nAChR) 亚基的 chrna9 缺失会导致突触末梢结构异常。此外,所有 nAChR 介导的耳蜗活动都丧失了,这表现为下行传出系统无法抑制声音对耳蜗的反应。为了研究α9 亚基缺失表达后导致的结构和功能变化的分子机制,我们对出生后不同时期(突触形成和成熟的关键时期)野生型和α9 敲除(alpha9(-/-))小鼠耳蜗进行了全转录组基因表达分析。

主要发现

数据显示,α9 受体亚基缺失会导致参与突触传递和离子通道活性的基因上调。出乎意料的是,α9 受体亚基缺失还导致 GABA 受体亚基和 GABA 合成酶谷氨酸脱羧酶的基因表达增加。这些数据表明,在耳蜗中,尼古丁胆碱能和 GABA 能系统之间存在以前未被认识到的联系。计算分析突出了在耳蜗中尼古丁胆碱能活性丧失时几个基因集的差异表达。全转录组模式的时间序列分析,以自组织映射表示,揭示了在听力开始(P13)时 alpha9(-/-)和野生型耳蜗之间基因表达的明显差异模式,敲除样本类似于未成熟的出生后年龄。

结论

我们采用系统生物学方法深入了解了耳蜗中尼古丁受体型胆碱能活性丧失所影响的分子程序,并确定了可能参与尼古丁胆碱能突触形成、稳定或功能的候选基因。此外,我们的数据表明,在耳蜗中α9 型烟碱型乙酰胆碱受体亚基缺失会导致 GABA 能系统发生变化。

https://cdn.ncbi.nlm.nih.gov/pmc/blobs/d1ad/2816210/fa6041cd5dc4/pone.0009058.g008.jpg
https://cdn.ncbi.nlm.nih.gov/pmc/blobs/d1ad/2816210/67594b1d02bd/pone.0009058.g001.jpg
https://cdn.ncbi.nlm.nih.gov/pmc/blobs/d1ad/2816210/41d6c57e63c8/pone.0009058.g002.jpg
https://cdn.ncbi.nlm.nih.gov/pmc/blobs/d1ad/2816210/933ab768c28b/pone.0009058.g003.jpg
https://cdn.ncbi.nlm.nih.gov/pmc/blobs/d1ad/2816210/2144c91900fa/pone.0009058.g004.jpg
https://cdn.ncbi.nlm.nih.gov/pmc/blobs/d1ad/2816210/a211d21f376f/pone.0009058.g005.jpg
https://cdn.ncbi.nlm.nih.gov/pmc/blobs/d1ad/2816210/a50ab1aa714b/pone.0009058.g006.jpg
https://cdn.ncbi.nlm.nih.gov/pmc/blobs/d1ad/2816210/5dbc9f93d993/pone.0009058.g007.jpg
https://cdn.ncbi.nlm.nih.gov/pmc/blobs/d1ad/2816210/fa6041cd5dc4/pone.0009058.g008.jpg
https://cdn.ncbi.nlm.nih.gov/pmc/blobs/d1ad/2816210/67594b1d02bd/pone.0009058.g001.jpg
https://cdn.ncbi.nlm.nih.gov/pmc/blobs/d1ad/2816210/41d6c57e63c8/pone.0009058.g002.jpg
https://cdn.ncbi.nlm.nih.gov/pmc/blobs/d1ad/2816210/933ab768c28b/pone.0009058.g003.jpg
https://cdn.ncbi.nlm.nih.gov/pmc/blobs/d1ad/2816210/2144c91900fa/pone.0009058.g004.jpg
https://cdn.ncbi.nlm.nih.gov/pmc/blobs/d1ad/2816210/a211d21f376f/pone.0009058.g005.jpg
https://cdn.ncbi.nlm.nih.gov/pmc/blobs/d1ad/2816210/a50ab1aa714b/pone.0009058.g006.jpg
https://cdn.ncbi.nlm.nih.gov/pmc/blobs/d1ad/2816210/5dbc9f93d993/pone.0009058.g007.jpg
https://cdn.ncbi.nlm.nih.gov/pmc/blobs/d1ad/2816210/fa6041cd5dc4/pone.0009058.g008.jpg

相似文献

1
Lack of nAChR activity depresses cochlear maturation and up-regulates GABA system components: temporal profiling of gene expression in alpha9 null mice.缺乏烟碱型乙酰胆碱受体活性会抑制耳蜗成熟并上调 GABA 系统成分:α9 缺失小鼠基因表达的时程分析。
PLoS One. 2010 Feb 4;5(2):e9058. doi: 10.1371/journal.pone.0009058.
2
Activity of nAChRs containing alpha9 subunits modulates synapse stabilization via bidirectional signaling programs.α9 亚单位组成的烟碱型乙酰胆碱受体的活性通过双向信号转导程序调节突触稳定。
Dev Neurobiol. 2009 Dec;69(14):931-49. doi: 10.1002/dneu.20753.
3
Acetylcholine receptors in the retinas of the α7 nicotinic acetylcholine receptor knockout mouse.α7烟碱型乙酰胆碱受体基因敲除小鼠视网膜中的乙酰胆碱受体
Mol Vis. 2014 Sep 20;20:1328-56. eCollection 2014.
4
Assessment of the expression and role of the α1-nAChR subunit in efferent cholinergic function during the development of the mammalian cochlea.哺乳动物耳蜗发育过程中α1-烟碱型乙酰胆碱受体亚基在传出胆碱能功能中的表达及作用评估。
J Neurophysiol. 2016 Aug 1;116(2):479-92. doi: 10.1152/jn.01038.2015. Epub 2016 Apr 20.
5
Developmental regulation of nicotinic synapses on cochlear inner hair cells.耳蜗内毛细胞上烟碱型突触的发育调控
J Neurosci. 2004 Sep 8;24(36):7814-20. doi: 10.1523/JNEUROSCI.2102-04.2004.
6
Role of alpha9 nicotinic ACh receptor subunits in the development and function of cochlear efferent innervation.α9烟碱型乙酰胆碱受体亚基在耳蜗传出神经支配的发育和功能中的作用。
Neuron. 1999 May;23(1):93-103. doi: 10.1016/s0896-6273(00)80756-4.
7
The alpha10 nicotinic acetylcholine receptor subunit is required for normal synaptic function and integrity of the olivocochlear system.α10烟碱型乙酰胆碱受体亚基是橄榄耳蜗系统正常突触功能和完整性所必需的。
Proc Natl Acad Sci U S A. 2007 Dec 18;104(51):20594-9. doi: 10.1073/pnas.0708545105. Epub 2007 Dec 12.
8
Cloning and expression of the alpha9 nicotinic acetylcholine receptor subunit in cochlear hair cells of the chick.α9烟碱型乙酰胆碱受体亚基在雏鸡耳蜗毛细胞中的克隆与表达
Brain Res. 2000 Mar 6;858(1):215-25. doi: 10.1016/s0006-8993(00)01947-8.
9
Expression of the nicotinic acetylcholine receptor subunit, alpha9, in the guinea pig cochlea.烟碱型乙酰胆碱受体α9亚基在豚鼠耳蜗中的表达。
Hear Res. 1997 Oct;112(1-2):95-105. doi: 10.1016/s0378-5955(97)00111-1.
10
Requirement of nicotinic acetylcholine receptor subunit beta2 in the maintenance of spiral ganglion neurons during aging.衰老过程中维持螺旋神经节神经元对烟碱型乙酰胆碱受体β2亚基的需求。
J Neurosci. 2005 Mar 23;25(12):3041-5. doi: 10.1523/JNEUROSCI.5277-04.2005.

引用本文的文献

1
Loss of α-9 Nicotinic Acetylcholine Receptor Subunit Predominantly Results in Impaired Postural Stability Rather Than Gaze Stability.α-9烟碱型乙酰胆碱受体亚基缺失主要导致姿势稳定性受损,而非注视稳定性受损。
Front Cell Neurosci. 2022 Jan 13;15:799752. doi: 10.3389/fncel.2021.799752. eCollection 2021.
2
Gene Set and Pathway Enrichment Analyses Highlight Involvement of Ion Transport in Cholinergic Pathways in Autism: Rationale for Nutritional Intervention.基因集和通路富集分析突显离子转运在自闭症胆碱能通路中的作用:营养干预的理论依据。
Front Neurosci. 2021 Apr 20;15:648410. doi: 10.3389/fnins.2021.648410. eCollection 2021.
3

本文引用的文献

1
Activity of nAChRs containing alpha9 subunits modulates synapse stabilization via bidirectional signaling programs.α9 亚单位组成的烟碱型乙酰胆碱受体的活性通过双向信号转导程序调节突触稳定。
Dev Neurobiol. 2009 Dec;69(14):931-49. doi: 10.1002/dneu.20753.
2
Discernment of possible mechanisms of hepatotoxicity via biological processes over-represented by co-expressed genes.通过共表达基因过度富集的生物学过程识别肝毒性的可能机制。
BMC Genomics. 2009 Jun 18;10:272. doi: 10.1186/1471-2164-10-272.
3
A system biology approach highlights a hormonal enhancer effect on regulation of genes in a nitrate responsive "biomodule".
Purinergic Signaling Controls Spontaneous Activity in the Auditory System throughout Early Development.
嘌呤能信号在整个早期发育过程中控制听觉系统的自发性活动。
J Neurosci. 2021 Jan 27;41(4):594-612. doi: 10.1523/JNEUROSCI.2178-20.2020. Epub 2020 Dec 10.
4
Nicotinic Acetylcholine Receptor α9 and α10 Subunits Are Expressed in the Brain of Mice.烟碱型乙酰胆碱受体α9和α10亚基在小鼠大脑中表达。
Front Cell Neurosci. 2017 Sep 12;11:282. doi: 10.3389/fncel.2017.00282. eCollection 2017.
5
Perinatal nicotine exposure impairs the maturation of glutamatergic inputs in the auditory brainstem.围产期尼古丁暴露会损害听觉脑干中谷氨酸能输入的成熟。
J Physiol. 2017 Jun 1;595(11):3573-3590. doi: 10.1113/JP274059. Epub 2017 Mar 10.
6
The mammalian efferent vestibular system plays a crucial role in the high-frequency response and short-term adaptation of the vestibuloocular reflex.哺乳动物的传出前庭系统在前庭眼反射的高频反应和短期适应中起着至关重要的作用。
J Neurophysiol. 2015 Dec;114(6):3154-65. doi: 10.1152/jn.00307.2015. Epub 2015 Sep 30.
7
The mammalian olivocochlear system--a legacy of non-cerebellar research in the Mugnaini lab.哺乳动物的橄榄耳蜗系统——穆尼亚尼实验室非小脑研究的一项遗产。
Cerebellum. 2015 Oct;14(5):557-69. doi: 10.1007/s12311-014-0637-5.
8
Prestin regulation and function in residual outer hair cells after noise-induced hearing loss.噪声性听力损失后残余外毛细胞中 Prestin 的调控与功能
PLoS One. 2013 Dec 20;8(12):e82602. doi: 10.1371/journal.pone.0082602. eCollection 2013.
9
Using transcription modules to identify expression clusters perturbed in Williams-Beuren syndrome.利用转录模块识别威廉姆斯-贝伦综合征中受干扰的表达簇。
PLoS Comput Biol. 2011 Jan 20;7(1):e1001054. doi: 10.1371/journal.pcbi.1001054.
10
Modulation of hair cell efferents.毛细胞传出神经的调制。
Hear Res. 2011 Sep;279(1-2):1-12. doi: 10.1016/j.heares.2010.12.018. Epub 2010 Dec 25.
一种系统生物学方法突出了激素增强效应在硝酸盐响应“生物模块”中对基因调控的影响。
BMC Syst Biol. 2009 Jun 6;3:59. doi: 10.1186/1752-0509-3-59.
4
Filtering for increased power for microarray data analysis.为提高微阵列数据分析的功效进行筛选。
BMC Bioinformatics. 2009 Jan 8;10:11. doi: 10.1186/1471-2105-10-11.
5
Systematic and integrative analysis of large gene lists using DAVID bioinformatics resources.利用DAVID生物信息学资源对大型基因列表进行系统和综合分析。
Nat Protoc. 2009;4(1):44-57. doi: 10.1038/nprot.2008.211.
6
Loss of GABAB receptors in cochlear neurons: threshold elevation suggests modulation of outer hair cell function by type II afferent fibers.耳蜗神经元中GABAB受体的缺失:阈值升高表明II型传入纤维对外毛细胞功能的调节作用。
J Assoc Res Otolaryngol. 2009 Mar;10(1):50-63. doi: 10.1007/s10162-008-0138-7. Epub 2008 Oct 17.
7
SK2 channels are required for function and long-term survival of efferent synapses on mammalian outer hair cells.SK2通道是哺乳动物外毛细胞传出突触功能和长期存活所必需的。
Mol Cell Neurosci. 2009 Jan;40(1):39-49. doi: 10.1016/j.mcn.2008.08.011. Epub 2008 Sep 18.
8
The BMP ligand Gbb gates the expression of synaptic homeostasis independent of synaptic growth control.骨形态发生蛋白配体Gbb调控突触稳态的表达,且不依赖于突触生长控制。
Neuron. 2007 Oct 4;56(1):109-23. doi: 10.1016/j.neuron.2007.08.006.
9
Role of endogenous nicotinic signaling in guiding neuronal development.内源性烟碱信号在引导神经元发育中的作用。
Biochem Pharmacol. 2007 Oct 15;74(8):1112-9. doi: 10.1016/j.bcp.2007.05.022. Epub 2007 Jun 2.
10
Cholinergic axons modulate GABAergic signaling among hippocampal interneurons via postsynaptic alpha 7 nicotinic receptors.胆碱能轴突通过突触后α7烟碱受体调节海马中间神经元之间的GABA能信号传导。
J Neurosci. 2007 May 23;27(21):5683-93. doi: 10.1523/JNEUROSCI.1732-07.2007.