Department of Molecular Microbiology and Immunology, Keck School of Medicine of the University of Southern California, Los Angeles, California, USA.
Retrovirology. 2010 Feb 18;7:13. doi: 10.1186/1742-4690-7-13.
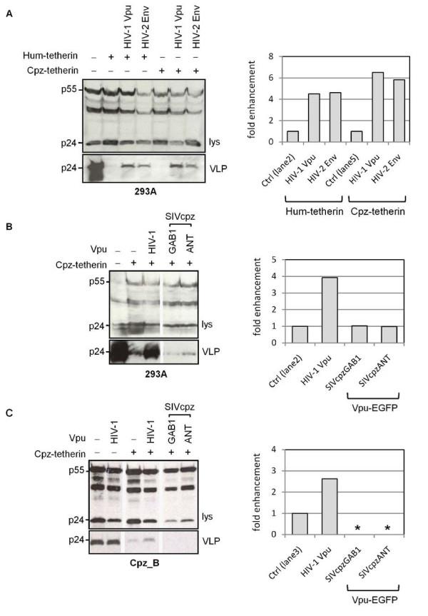
The anti-viral activity of the cellular restriction factor, BST-2/tetherin, was first observed as an ability to block the release of Vpu-minus HIV-1 from the surface of infected cells. However, tetherin restriction is also counteracted by primate lentiviruses that do not express a Vpu protein, where anti-tetherin functions are provided by either the Env protein (HIV-2, SIVtan) or the Nef protein (SIVsm/mac and SIVagm). Within the primate lentiviruses, Vpu is also present in the genomes of SIVcpz and certain SIVsyk viruses. We asked whether, in these viruses, anti-tetherin activity was always a property of Vpu, or if it had selectively evolved in HIV-1 to perform this function.
We found that despite the close relatedness of HIV-1 and SIVcpz, the chimpanzee viruses use Nef instead of Vpu to counteract tetherin. Furthermore, SIVcpz Nef proteins had activity against chimpanzee but not human tetherin. This specificity mapped to a short sequence that is present in the cytoplasmic tail of primate but not human tetherins, and this also accounts for the specificity of SIVsm/mac Nef for primate but not human tetherins. In contrast, Vpu proteins from four diverse members of the SIVsyk lineage all displayed an anti-tetherin activity that was active against macaque tetherin. Interestingly, Vpu from a SIVgsn isolate was also found to have activity against human tetherin.
Primate lentiviruses show a high degree of flexibility in their use of anti-tetherin factors, indicating a strong selective pressure to counteract tetherin restriction. The identification of an activity against human tetherin in SIVgsn Vpu suggests that the presence of Vpu in the ancestral SIVmus/mon/gsn virus believed to have contributed the 3' half of the HIV-1 genome may have played a role in the evolution of viruses that could counteract human tetherin and infect humans.
细胞限制因子 BST-2/ tetherin 的抗病毒活性最初是作为一种阻止 Vpu 缺失的 HIV-1 从受感染细胞表面释放的能力而被观察到的。然而,tetherin 的限制也被没有表达 Vpu 蛋白的灵长类慢病毒所拮抗,在这些病毒中,Env 蛋白(HIV-2、SIVtan)或 Nef 蛋白(SIVsm/mac 和 SIVagm)提供了抗 tetherin 的功能。在灵长类慢病毒中,Vpu 也存在于 SIVcpz 和某些 SIVsyk 病毒的基因组中。我们想知道,在这些病毒中,抗 tetherin 活性是否总是 Vpu 的特性,还是在 HIV-1 中选择性进化以执行此功能。
我们发现,尽管 HIV-1 和 SIVcpz 非常相似,但黑猩猩病毒使用 Nef 而不是 Vpu 来拮抗 tetherin。此外,SIVcpz Nef 蛋白对黑猩猩 tetherin 具有活性,而对人类 tetherin 没有活性。这种特异性映射到一个短序列,该序列存在于灵长类而非人类 tetherin 的细胞质尾部,这也解释了 SIVsm/mac Nef 对灵长类而非人类 tetherin 的特异性。相比之下,来自 SIVsyk 谱系的四个不同成员的 Vpu 蛋白都显示出抗 tetherin 活性,对猕猴 tetherin 有效。有趣的是,来自 SIVgsn 分离株的 Vpu 也被发现对人类 tetherin 具有活性。
灵长类慢病毒在其使用抗 tetherin 因子方面表现出高度的灵活性,表明拮抗 tetherin 限制的选择压力很强。在 SIVgsn Vpu 中发现对人类 tetherin 的活性表明,在被认为有助于 HIV-1 基因组 3' 半部分的祖先 SIVmus/mon/gsn 病毒中存在 Vpu 可能在能够拮抗人类 tetherin 并感染人类的病毒进化中发挥了作用。