Suppr超能文献

凝聚素复合物调节胚胎干细胞有丝分裂进程和间期染色质结构。

Condensin complexes regulate mitotic progression and interphase chromatin structure in embryonic stem cells.

机构信息

Biochemistry and Biophysics Department, University of California, San Francisco, San Francisco, CA 94158, USA.

出版信息

J Cell Biol. 2010 Feb 22;188(4):491-503. doi: 10.1083/jcb.200908026.

Abstract

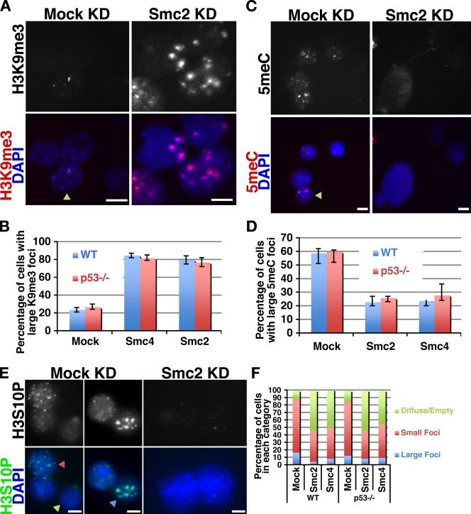
In an RNA interference screen interrogating regulators of mouse embryonic stem (ES) cell chromatin structure, we previously identified 62 genes required for ES cell viability. Among these 62 genes were Smc2 and -4, which are core components of the two mammalian condensin complexes. In this study, we show that for Smc2 and -4, as well as an additional 49 of the 62 genes, knockdown (KD) in somatic cells had minimal effects on proliferation or viability. Upon KD, Smc2 and -4 exhibited two phenotypes that were unique to ES cells and unique among the ES cell-lethal targets: metaphase arrest and greatly enlarged interphase nuclei. Nuclear enlargement in condensin KD ES cells was caused by a defect in chromatin compaction rather than changes in DNA content. The altered compaction coincided with alterations in the abundance of several epigenetic modifications. These data reveal a unique role for condensin complexes in interphase chromatin compaction in ES cells.

摘要

在一项针对调控小鼠胚胎干细胞 (ES) 细胞染色质结构的 RNA 干扰筛选实验中,我们先前鉴定出 62 个维持 ES 细胞活力所必需的基因。这 62 个基因中包括 Smc2 和 -4,它们是两种哺乳动物凝聚素复合物的核心组成部分。在这项研究中,我们发现对于 Smc2 和 -4,以及另外 49 个 62 个基因中的基因,体细胞中的敲低 (KD) 对增殖或活力几乎没有影响。在 KD 后,Smc2 和 -4 表现出两种表型,这两种表型仅存在于 ES 细胞中,并且在 ES 细胞致死靶标中是独特的:中期停滞和间期核明显增大。凝聚素 KD ES 细胞中的核增大是由染色质紧缩缺陷引起的,而不是 DNA 含量的变化。这种改变的紧缩与几种表观遗传修饰的丰度改变相一致。这些数据揭示了凝聚素复合物在 ES 细胞间期染色质紧缩中的独特作用。

https://cdn.ncbi.nlm.nih.gov/pmc/blobs/03c1/2828918/a1dd4bc3c2fe/JCB_200908026_RGB_Fig1.jpg

文献检索

告别复杂PubMed语法,用中文像聊天一样搜索,搜遍4000万医学文献。AI智能推荐,让科研检索更轻松。

立即免费搜索

文件翻译

保留排版,准确专业,支持PDF/Word/PPT等文件格式,支持 12+语言互译。

免费翻译文档

深度研究

AI帮你快速写综述,25分钟生成高质量综述,智能提取关键信息,辅助科研写作。

立即免费体验