Suppr超能文献

不同预后组的小儿原发性中枢神经系统生殖细胞肿瘤显示出特征性的 miRNA 组特征和染色体拷贝数变异。

Pediatric primary central nervous system germ cell tumors of different prognosis groups show characteristic miRNome traits and chromosome copy number variations.

机构信息

School of Life Sciences, Institute of Microbiology and Immunology, National Yang-Ming University, Taipei, Taiwan.

出版信息

BMC Genomics. 2010 Feb 24;11:132. doi: 10.1186/1471-2164-11-132.

Abstract

BACKGROUND

Intracranial pediatric germ cell tumors (GCTs) are rare and heterogeneous neoplasms and vary in histological differentiation, prognosis and clinical behavior. Germinoma and mature teratoma are GCTs that have a good prognosis, while other types of GCTs, termed nongerminomatous malignant germ cell tumors (NGMGCTs), are tumors with an intermediate or poor prognosis. The second group of tumors requires more extensive drug and irradiation treatment regimens. The mechanisms underlying the differences in incidence and prognosis of the various GCT subgroups are unclear.

RESULTS

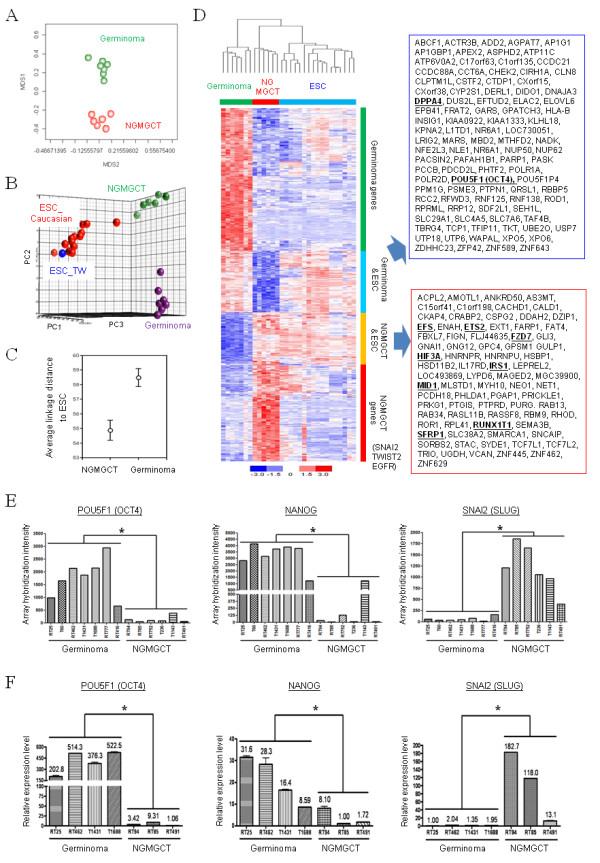
We identified a distinct mRNA profile correlating with GCT histological differentiation and prognosis, and also present in this study the first miRNA profile of pediatric primary intracranial GCTs. Most of the differentially expressed miRNAs were downregulated in germinomas, but miR-142-5p and miR-146a were upregulated. Genes responsible for self-renewal (such as POU5F1 (OCT4), NANOG and KLF4) and the immune response were abundant in germinomas, while genes associated with neuron differentiation, Wnt/beta-catenin pathway, invasiveness and epithelial-mesenchymal transition (including SNAI2 (SLUG) and TWIST2) were abundant in NGMGCTs. Clear transcriptome segregation based on patient survival was observed, with malignant NGMGCTs being closest to embryonic stem cells. Chromosome copy number variations (CNVs) at cytobands 4q13.3-4q28.3 and 9p11.2-9q13 correlated with GCT malignancy and clinical risk. Six genes (BANK1, CXCL9, CXCL11, DDIT4L, ELOVL6 and HERC5) within 4q13.3-4q28.3 were more abundant in germinomas.

CONCLUSIONS

Our results integrate molecular profiles with clinical observations and provide insights into the underlying mechanisms causing GCT malignancy. The genes, pathways and microRNAs identified have the potential to be novel therapeutic targets.

摘要

背景

颅内儿科生殖细胞肿瘤(GCT)是罕见的异质性肿瘤,在组织学分化、预后和临床行为上存在差异。生殖细胞瘤和成熟畸胎瘤是 GCT 中预后良好的肿瘤,而其他类型的 GCT,称为非生殖细胞恶性生殖细胞瘤(NGMGCT),是具有中或差预后的肿瘤。第二类肿瘤需要更广泛的药物和放疗治疗方案。不同 GCT 亚组发病率和预后差异的机制尚不清楚。

结果

我们确定了一个与 GCT 组织学分化和预后相关的独特 mRNA 谱,本研究还首次报道了儿童原发性颅内 GCT 的 miRNA 谱。大多数差异表达的 miRNA 在生殖细胞瘤中下调,但 miR-142-5p 和 miR-146a 上调。与自我更新相关的基因(如 POU5F1(OCT4)、NANOG 和 KLF4)和免疫反应在生殖细胞瘤中丰富,而与神经元分化、Wnt/β-catenin 通路、侵袭性和上皮-间充质转化(包括 SNAI2(SLUG)和 TWIST2)相关的基因在 NGMGCT 中丰富。根据患者生存情况观察到明显的转录组分离,恶性 NGMGCT 与胚胎干细胞最为接近。染色体拷贝数变异(CNVs)在 4q13.3-4q28.3 和 9p11.2-9q13 区带与 GCT 恶性程度和临床风险相关。位于 4q13.3-4q28.3 区带内的 6 个基因(BANK1、CXCL9、CXCL11、DDIT4L、ELOVL6 和 HERC5)在生殖细胞瘤中更为丰富。

结论

我们的研究结果将分子谱与临床观察相结合,深入了解导致 GCT 恶性程度的潜在机制。鉴定的基因、途径和 microRNA 有可能成为新的治疗靶点。

https://cdn.ncbi.nlm.nih.gov/pmc/blobs/bae8/2837036/55cf73aa8fa3/1471-2164-11-132-1.jpg

文献AI研究员

20分钟写一篇综述,助力文献阅读效率提升50倍。

立即体验

用中文搜PubMed

大模型驱动的PubMed中文搜索引擎

马上搜索

文档翻译

学术文献翻译模型,支持多种主流文档格式。

立即体验