• 文献检索
  • 文档翻译
  • 深度研究
  • 学术资讯
  • Suppr Zotero 插件Zotero 插件
  • 邀请有礼
  • 套餐&价格
  • 历史记录
应用&插件
Suppr Zotero 插件Zotero 插件浏览器插件Mac 客户端Windows 客户端微信小程序
定价
高级版会员购买积分包购买API积分包
服务
文献检索文档翻译深度研究API 文档MCP 服务
关于我们
关于 Suppr公司介绍联系我们用户协议隐私条款
关注我们

Suppr 超能文献

核心技术专利:CN118964589B侵权必究
粤ICP备2023148730 号-1Suppr @ 2026

文献检索

告别复杂PubMed语法,用中文像聊天一样搜索,搜遍4000万医学文献。AI智能推荐,让科研检索更轻松。

立即免费搜索

文件翻译

保留排版,准确专业,支持PDF/Word/PPT等文件格式,支持 12+语言互译。

免费翻译文档

深度研究

AI帮你快速写综述,25分钟生成高质量综述,智能提取关键信息,辅助科研写作。

立即免费体验

DREAM(下游调节元件拮抗剂调节剂)有助于突触抑制和情境恐惧记忆。

DREAM (downstream regulatory element antagonist modulator) contributes to synaptic depression and contextual fear memory.

机构信息

Department of Physiology, Faculty of Medicine, University of Toronto, 1 King's College Circle, Toronto, Ontario, Canada.

出版信息

Mol Brain. 2010 Jan 21;3:3. doi: 10.1186/1756-6606-3-3.

DOI:10.1186/1756-6606-3-3
PMID:20205763
原文链接:https://pmc.ncbi.nlm.nih.gov/articles/PMC2822766/
Abstract

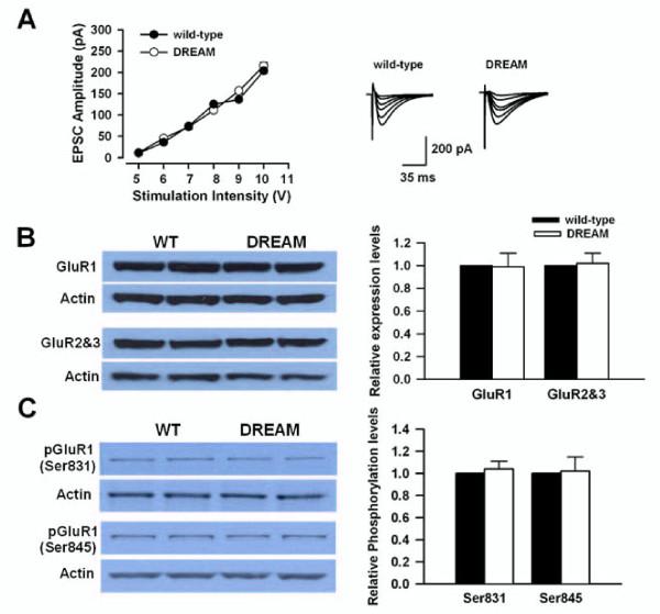
The downstream regulatory element antagonist modulator (DREAM), a multifunctional Ca2+-binding protein, binds specifically to DNA and several nucleoproteins regulating gene expression and with proteins outside the nucleus to regulate membrane excitability or calcium homeostasis. DREAM is highly expressed in the central nervous system including the hippocampus and cortex; however, the roles of DREAM in hippocampal synaptic transmission and plasticity have not been investigated. Taking advantage of transgenic mice overexpressing a Ca2+-insensitive DREAM mutant (TgDREAM), we used integrative methods including electrophysiology, biochemistry, immunostaining, and behavior tests to study the function of DREAM in synaptic transmission, long-term plasticity and fear memory in hippocampal CA1 region. We found that NMDA receptor but not AMPA receptor-mediated current was decreased in TgDREAM mice. Moreover, synaptic plasticity, such as long-term depression (LTD) but not long-term potentiation (LTP), was impaired in TgDREAM mice. Biochemical experiments found that DREAM interacts with PSD-95 and may inhibit NMDA receptor function through this interaction. Contextual fear memory was significantly impaired in TgDREAM mice. By contrast, sensory responses to noxious stimuli were not affected. Our results demonstrate that DREAM plays a novel role in postsynaptic modulation of the NMDA receptor, and contributes to synaptic plasticity and behavioral memory.

摘要

下游调节元件拮抗剂调制器 (DREAM) 是一种多功能 Ca2+结合蛋白,特异性地与 DNA 和几种核蛋白结合,调节基因表达,并与核外的蛋白质结合,调节膜兴奋性或钙稳态。DREAM 在中枢神经系统中高度表达,包括海马体和皮质;然而,DREAM 在海马体突触传递和可塑性中的作用尚未被研究。利用过表达一种 Ca2+不敏感的 DREAM 突变体 (TgDREAM) 的转基因小鼠,我们使用包括电生理学、生物化学、免疫染色和行为测试在内的综合方法,研究了 DREAM 在海马体 CA1 区突触传递、长期可塑性和恐惧记忆中的功能。我们发现,在 TgDREAM 小鼠中,NMDA 受体介导的电流而不是 AMPA 受体介导的电流减少。此外,在 TgDREAM 小鼠中,突触可塑性,如长时程压抑 (LTD) 而不是长时程增强 (LTP),受损。生化实验发现,DREAM 与 PSD-95 相互作用,并可能通过这种相互作用抑制 NMDA 受体功能。在 TgDREAM 小鼠中,情境性恐惧记忆明显受损。相比之下,对有害刺激的感觉反应不受影响。我们的结果表明,DREAM 在 NMDA 受体的突触后调节中发挥新的作用,并有助于突触可塑性和行为记忆。

https://cdn.ncbi.nlm.nih.gov/pmc/blobs/6bf8/2822766/04f4446c1385/1756-6606-3-3-9.jpg
https://cdn.ncbi.nlm.nih.gov/pmc/blobs/6bf8/2822766/52d5b4f6a538/1756-6606-3-3-1.jpg
https://cdn.ncbi.nlm.nih.gov/pmc/blobs/6bf8/2822766/faa756dcd5d7/1756-6606-3-3-2.jpg
https://cdn.ncbi.nlm.nih.gov/pmc/blobs/6bf8/2822766/63d102872a61/1756-6606-3-3-3.jpg
https://cdn.ncbi.nlm.nih.gov/pmc/blobs/6bf8/2822766/b44dc8762091/1756-6606-3-3-4.jpg
https://cdn.ncbi.nlm.nih.gov/pmc/blobs/6bf8/2822766/21a2cad08454/1756-6606-3-3-5.jpg
https://cdn.ncbi.nlm.nih.gov/pmc/blobs/6bf8/2822766/de73ec0363d9/1756-6606-3-3-6.jpg
https://cdn.ncbi.nlm.nih.gov/pmc/blobs/6bf8/2822766/a4380534d1a4/1756-6606-3-3-7.jpg
https://cdn.ncbi.nlm.nih.gov/pmc/blobs/6bf8/2822766/6cf387de866f/1756-6606-3-3-8.jpg
https://cdn.ncbi.nlm.nih.gov/pmc/blobs/6bf8/2822766/04f4446c1385/1756-6606-3-3-9.jpg
https://cdn.ncbi.nlm.nih.gov/pmc/blobs/6bf8/2822766/52d5b4f6a538/1756-6606-3-3-1.jpg
https://cdn.ncbi.nlm.nih.gov/pmc/blobs/6bf8/2822766/faa756dcd5d7/1756-6606-3-3-2.jpg
https://cdn.ncbi.nlm.nih.gov/pmc/blobs/6bf8/2822766/63d102872a61/1756-6606-3-3-3.jpg
https://cdn.ncbi.nlm.nih.gov/pmc/blobs/6bf8/2822766/b44dc8762091/1756-6606-3-3-4.jpg
https://cdn.ncbi.nlm.nih.gov/pmc/blobs/6bf8/2822766/21a2cad08454/1756-6606-3-3-5.jpg
https://cdn.ncbi.nlm.nih.gov/pmc/blobs/6bf8/2822766/de73ec0363d9/1756-6606-3-3-6.jpg
https://cdn.ncbi.nlm.nih.gov/pmc/blobs/6bf8/2822766/a4380534d1a4/1756-6606-3-3-7.jpg
https://cdn.ncbi.nlm.nih.gov/pmc/blobs/6bf8/2822766/6cf387de866f/1756-6606-3-3-8.jpg
https://cdn.ncbi.nlm.nih.gov/pmc/blobs/6bf8/2822766/04f4446c1385/1756-6606-3-3-9.jpg

相似文献

1
DREAM (downstream regulatory element antagonist modulator) contributes to synaptic depression and contextual fear memory.DREAM(下游调节元件拮抗剂调节剂)有助于突触抑制和情境恐惧记忆。
Mol Brain. 2010 Jan 21;3:3. doi: 10.1186/1756-6606-3-3.
2
Neurabin contributes to hippocampal long-term potentiation and contextual fear memory.神经素结合蛋白有助于海马体的长时程增强和情境恐惧记忆。
PLoS One. 2008 Jan 9;3(1):e1407. doi: 10.1371/journal.pone.0001407.
3
Defective synaptic transmission and structure in the dentate gyrus and selective fear memory impairment in the Rsk2 mutant mouse model of Coffin-Lowry syndrome.Rsk2 突变型 Coffin-Lowry 综合征小鼠模型中齿状回突触传递和结构缺陷以及选择性恐惧记忆损伤。
Neurobiol Dis. 2013 Oct;58:156-68. doi: 10.1016/j.nbd.2013.05.016. Epub 2013 Jun 3.
4
Impaired synaptic clustering of postsynaptic density proteins and altered signal transmission in hippocampal neurons, and disrupted learning behavior in PDZ1 and PDZ2 ligand binding-deficient PSD-95 knockin mice.突触后密度蛋白的突触簇集受损,海马神经元的信号传递改变,以及 PDZ1 和 PDZ2 配体结合缺陷 PSD-95 敲入小鼠的学习行为障碍。
Mol Brain. 2012 Dec 26;5:43. doi: 10.1186/1756-6606-5-43.
5
Forebrain NR2B overexpression enhancing fear acquisition and long-term potentiation in the lateral amygdala.前脑NR2B过表达增强杏仁核外侧的恐惧习得和长时程增强效应。
Eur J Neurosci. 2015 Sep;42(5):2214-23. doi: 10.1111/ejn.13008. Epub 2015 Jul 25.
6
Genetic enhancement of trace fear memory and cingulate potentiation in mice overexpressing Ca2+/calmodulin-dependent protein kinase IV.过表达Ca2+/钙调蛋白依赖性蛋白激酶IV的小鼠中痕迹恐惧记忆的遗传增强及扣带回增强作用
Eur J Neurosci. 2008 Apr;27(8):1923-32. doi: 10.1111/j.1460-9568.2008.06183.x.
7
Induction- and conditioning-protocol dependent involvement of NR2B-containing NMDA receptors in synaptic potentiation and contextual fear memory in the hippocampal CA1 region of rats.诱导和条件作用协议依赖性 NR2B 包含型 NMDA 受体在大鼠海马 CA1 区突触增强和情境性恐惧记忆中的参与。
Mol Brain. 2008 Sep 30;1:9. doi: 10.1186/1756-6606-1-9.
8
NMDA receptor-dependent LTD is required for consolidation but not acquisition of fear memory.NMDA 受体依赖性 LTD 对于恐惧记忆的巩固是必需的,但对于获得是不必要的。
J Neurosci. 2014 Jun 25;34(26):8741-8. doi: 10.1523/JNEUROSCI.2752-13.2014.
9
Roles of NMDA NR2B subtype receptor in prefrontal long-term potentiation and contextual fear memory.N-甲基-D-天冬氨酸受体2B亚型在前额叶长时程增强和情境恐惧记忆中的作用。
Neuron. 2005 Sep 15;47(6):859-72. doi: 10.1016/j.neuron.2005.08.014.
10
Selective modification of short-term hippocampal synaptic plasticity and impaired memory extinction in mice with a congenitally reduced hippocampal commissure.先天性海马连合减少的小鼠海马短期突触可塑性的选择性改变及记忆消退受损。
J Neurosci. 2002 Sep 15;22(18):8277-86. doi: 10.1523/JNEUROSCI.22-18-08277.2002.

引用本文的文献

1
KChIP3 fosters neuroinflammation and synaptic dysfunction in the 5XFAD mouse model of Alzheimer's disease.钾通道相互作用蛋白3(KChIP3)在阿尔茨海默病的5XFAD小鼠模型中引发神经炎症和突触功能障碍。
J Neuroinflammation. 2025 Jun 19;22(1):160. doi: 10.1186/s12974-025-03426-2.
2
Excitation-transcription coupling, neuronal gene expression and synaptic plasticity.兴奋-转录偶联、神经元基因表达和突触可塑性。
Nat Rev Neurosci. 2023 Nov;24(11):672-692. doi: 10.1038/s41583-023-00742-5. Epub 2023 Sep 29.
3
K Channel-Interacting Proteins in the Neurological and Cardiovascular Systems: An Updated Review.

本文引用的文献

1
A novel mechanism of hippocampal LTD involving muscarinic receptor-triggered interactions between AMPARs, GRIP and liprin-alpha.一种涉及毒蕈碱型乙酰胆碱受体触发 AMPAR、GRIP 和 liprin-α 之间相互作用的海马 LTD 的新机制。
Mol Brain. 2009 Jun 17;2:18. doi: 10.1186/1756-6606-2-18.
2
Plasticity of NMDA receptor NR2B subunit in memory and chronic pain.NMDA 受体 NR2B 亚基在记忆和慢性疼痛中的可塑性。
Mol Brain. 2009 Feb 3;2:4. doi: 10.1186/1756-6606-2-4.
3
Lack of DREAM protein enhances learning and memory and slows brain aging.缺乏DREAM蛋白可增强学习和记忆能力并延缓大脑衰老。
神经系统和心血管系统中的 K 通道相互作用蛋白:最新综述。
Cells. 2023 Jul 20;12(14):1894. doi: 10.3390/cells12141894.
4
Emerging Role of DREAM in Healthy Brain and Neurological Diseases.DRIAM 在健康大脑和神经疾病中的新兴作用。
Int J Mol Sci. 2023 May 24;24(11):9177. doi: 10.3390/ijms24119177.
5
Sodium-Calcium Exchanger-3 Plays Critical Roles in Pain "Wind-up".钠钙交换体3在疼痛“增强”中起关键作用。
Neurosci Bull. 2023 May;39(5):869-872. doi: 10.1007/s12264-022-01001-w. Epub 2022 Dec 26.
6
Involvement of Cdk5 activating subunit p35 in synaptic plasticity in excitatory and inhibitory neurons.Cdk5 激活亚基 p35 参与兴奋性和抑制性神经元中的突触可塑性。
Mol Brain. 2022 Apr 28;15(1):37. doi: 10.1186/s13041-022-00922-x.
7
Memory suppressor genes: Modulating acquisition, consolidation, and forgetting.记忆抑制基因:调节获取、巩固和遗忘。
Neuron. 2021 Oct 20;109(20):3211-3227. doi: 10.1016/j.neuron.2021.08.001. Epub 2021 Aug 26.
8
Identification of IQM-266, a Novel DREAM Ligand That Modulates K4 Currents.IQM-266的鉴定,一种调节K4电流的新型DREAM配体。
Front Mol Neurosci. 2019 Feb 4;12:11. doi: 10.3389/fnmol.2019.00011. eCollection 2019.
9
Global Gene Knockout of Enhances Pain Sensitivity and Exacerbates Negative Emotions in Rats.基因敲除增强大鼠的疼痛敏感性并加剧其负面情绪。 (注:原文中“Global Gene Knockout of ”后面似乎缺少具体基因名称,此译文是根据大概意思补充完整后翻译的。)
Front Mol Neurosci. 2019 Jan 25;12:5. doi: 10.3389/fnmol.2019.00005. eCollection 2019.
10
Inhibition of the Neuronal Calcium Sensor DREAM Modulates Presenilin-2 Endoproteolysis.抑制神经元钙传感器DREAM可调节早老素2的内蛋白水解作用。
Front Mol Neurosci. 2018 Dec 3;11:449. doi: 10.3389/fnmol.2018.00449. eCollection 2018.
Curr Biol. 2009 Jan 13;19(1):54-60. doi: 10.1016/j.cub.2008.11.056. Epub 2008 Dec 24.
4
Metabotropic glutamate receptor-mediated LTD involves two interacting Ca(2+) sensors, NCS-1 and PICK1.代谢型谷氨酸受体介导的长时程抑制涉及两个相互作用的钙离子传感器,即神经元钙传感器-1(NCS-1)和蛋白激酶C相互作用蛋白1(PICK1)。
Neuron. 2008 Dec 26;60(6):1095-111. doi: 10.1016/j.neuron.2008.10.050.
5
Upregulation of calcium/calmodulin-dependent protein kinase IV improves memory formation and rescues memory loss with aging.钙/钙调蛋白依赖性蛋白激酶IV的上调可改善记忆形成并挽救衰老引起的记忆丧失。
J Neurosci. 2008 Oct 1;28(40):9910-9. doi: 10.1523/JNEUROSCI.2625-08.2008.
6
Genetic enhancement of trace fear memory and cingulate potentiation in mice overexpressing Ca2+/calmodulin-dependent protein kinase IV.过表达Ca2+/钙调蛋白依赖性蛋白激酶IV的小鼠中痕迹恐惧记忆的遗传增强及扣带回增强作用
Eur J Neurosci. 2008 Apr;27(8):1923-32. doi: 10.1111/j.1460-9568.2008.06183.x.
7
Transgenic mice lacking NMDAR-dependent LTD exhibit deficits in behavioral flexibility.缺乏NMDAR依赖性长时程抑制的转基因小鼠在行为灵活性方面表现出缺陷。
Neuron. 2008 Apr 10;58(1):104-17. doi: 10.1016/j.neuron.2008.01.039.
8
Ca2+-operated transcriptional networks: molecular mechanisms and in vivo models.钙离子调控的转录网络:分子机制与体内模型
Physiol Rev. 2008 Apr;88(2):421-49. doi: 10.1152/physrev.00041.2005.
9
Smaller dendritic spines, weaker synaptic transmission, but enhanced spatial learning in mice lacking Shank1.在缺乏Shank1的小鼠中,树突棘较小,突触传递较弱,但空间学习能力增强。
J Neurosci. 2008 Feb 13;28(7):1697-708. doi: 10.1523/JNEUROSCI.3032-07.2008.
10
Synaptic protein degradation underlies destabilization of retrieved fear memory.突触蛋白降解是消退恐惧记忆不稳定的基础。
Science. 2008 Feb 29;319(5867):1253-6. doi: 10.1126/science.1150541. Epub 2008 Feb 7.