Department of Cell Physiology & Pharmacology, University of Leicester, Medical Sciences Building, University Road, LE1 9HN, UK.
J Physiol. 2010 May 1;588(Pt 9):1399-406. doi: 10.1113/jphysiol.2010.188136. Epub 2010 Mar 22.
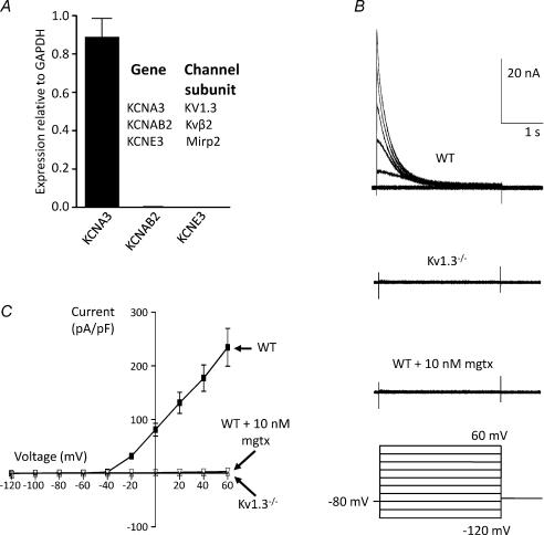
A delayed rectifier voltage-gated K(+) channel (Kv) represents the largest ionic conductance of platelets and megakaryocytes, but is undefined at the molecular level. Quantitative RT-PCR of all known Kv alpha and ancillary subunits showed that only Kv1.3 (KCNA3) is substantially expressed in human platelets. Furthermore, megakaryocytes from Kv1.3(/) mice or from wild-type mice exposed to the Kv1.3 blocker margatoxin completely lacked Kv currents and displayed substantially depolarised resting membrane potentials. In human platelets, margatoxin reduced the P2X(1)- and thromboxaneA(2) receptor-evoked Ca(2+) increases and delayed the onset of store-operated Ca(2+) influx. Megakaryocyte development was normal in Kv1.3(/) mice, but the platelet count was increased, consistent with a role of Kv1.3 in apoptosis or decreased platelet activation. We conclude that Kv1.3 forms the Kv channel of the platelet and megakaryocyte, which sets the resting membrane potential, regulates agonist-evoked Ca(2+) increases and influences circulating platelet numbers.
延迟整流型电压门控钾(K+)通道(Kv)是血小板和巨核细胞中最大的离子电导,但在分子水平上尚未确定。对所有已知 Kv 阿尔法和辅助亚基的定量 RT-PCR 显示,只有 Kv1.3(KCNA3)在人血小板中大量表达。此外,Kv1.3(/)小鼠或暴露于 Kv1.3 阻断剂马加毒素的野生型小鼠的巨核细胞完全缺乏 Kv 电流,并表现出明显去极化的静息膜电位。在人血小板中,马加毒素减少了 P2X(1)和血栓烷 A(2)受体诱发的[Ca(2+)]i 增加,并延迟了储存操纵的 Ca(2+)内流的开始。Kv1.3(/)小鼠的巨核细胞发育正常,但血小板计数增加,这与 Kv1.3 在细胞凋亡或血小板激活减少中的作用一致。我们得出结论,Kv1.3 形成血小板和巨核细胞的 Kv 通道,该通道设定静息膜电位,调节激动剂诱发的 Ca(2+)增加,并影响循环血小板数量。