Suppr超能文献

应激诱导的神经鞘脂信号转导:Ⅱ型中性鞘磷脂酶在鼠类细胞凋亡和增殖中的作用

Stress-induced sphingolipid signaling: role of type-2 neutral sphingomyelinase in murine cell apoptosis and proliferation.

机构信息

INSERM U858, CHU Rangueil, Toulouse, France.

出版信息

PLoS One. 2010 Mar 23;5(3):e9826. doi: 10.1371/journal.pone.0009826.

Abstract

BACKGROUND

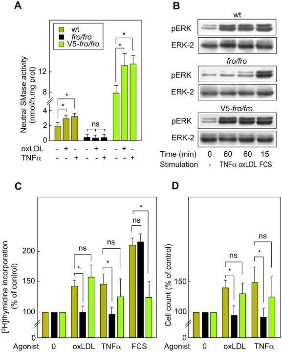
Sphingomyelin hydrolysis in response to stress-inducing agents, and subsequent ceramide generation, are implicated in various cellular responses, including apoptosis, inflammation and proliferation, depending on the nature of the different acidic or neutral sphingomyelinases. This study was carried out to investigate whether the neutral Mg(2+)-dependent neutral sphingomyelinase-2 (nSMase2) plays a role in the cellular signaling evoked by TNFalpha and oxidized LDLs, two stress-inducing agents, which are mitogenic at low concentrations and proapoptotic at higher concentrations.

METHODOLOGY AND PRINCIPAL FINDINGS

For this purpose, we used nSMase2-deficient cells from homozygous fro/fro (fragilitas ossium) mice and nSMase2-deficient cells reconstituted with a V5-tagged nSMase2. We report that the genetic defect of nSMase2 (in fibroblasts from fro/fro mice) does not alter the TNFalpha and oxidized LDLs-mediated apoptotic response. Likewise, the hepatic toxicity of TNFalpha is similar in wild type and fro mice, thus is independent of nSMase2 activation. In contrast, the mitogenic response elicited by low concentrations of TNFalpha and oxidized LDLs (but not fetal calf serum) requires nSMase2 activation.

CONCLUSION AND SIGNIFICANCE

nSMase2 activation is not involved in apoptosis mediated by TNFalpha and oxidized LDLs in murine fibroblasts, and in the hepatotoxicity of TNFalpha in mice, but is required for the mitogenic response to stress-inducing agents.

摘要

背景

应激诱导剂引起的神经鞘磷脂水解,以及随后产生的神经酰胺,与各种细胞反应有关,包括细胞凋亡、炎症和增殖,这取决于不同酸性或中性神经鞘磷脂酶的性质。本研究旨在探讨中性 Mg2+依赖的中性鞘磷脂酶-2(nSMase2)是否参与 TNFα 和氧化型 LDL(两种应激诱导剂)引起的细胞信号转导,这两种应激诱导剂在低浓度时具有促有丝分裂作用,而在高浓度时具有促凋亡作用。

方法和主要发现

为此,我们使用来自 homozygous fro/fro(脆性骨病)小鼠的 nSMase2 缺陷细胞和用 V5 标记的 nSMase2 重建的 nSMase2 缺陷细胞。我们报告 nSMase2 的遗传缺陷(在 fro/fro 小鼠的成纤维细胞中)不会改变 TNFα 和氧化型 LDL 介导的凋亡反应。同样,TNFα 的肝毒性在野生型和 fro 小鼠中相似,因此不依赖于 nSMase2 的激活。相比之下,低浓度 TNFα 和氧化型 LDL(但不是胎牛血清)引起的有丝分裂反应需要 nSMase2 的激活。

结论和意义

nSMase2 的激活不参与 TNFα 和氧化型 LDL 在小鼠成纤维细胞中诱导的凋亡,也不参与 TNFα 在小鼠中的肝毒性,但需要应激诱导剂的有丝分裂反应。

https://cdn.ncbi.nlm.nih.gov/pmc/blobs/d6d5/2843740/40f47ee6a24f/pone.0009826.g001.jpg

文献AI研究员

20分钟写一篇综述,助力文献阅读效率提升50倍。

立即体验

用中文搜PubMed

大模型驱动的PubMed中文搜索引擎

马上搜索

文档翻译

学术文献翻译模型,支持多种主流文档格式。

立即体验