Suppr超能文献

通过整合拷贝数和表达分析鉴定卵巢癌中潜在的促生长基因。

Identification of candidate growth promoting genes in ovarian cancer through integrated copy number and expression analysis.

机构信息

VBCRC Cancer Genetics Laboratory, Peter MacCallum Cancer Centre, East Melbourne, Victoria, Australia.

出版信息

PLoS One. 2010 Apr 8;5(4):e9983. doi: 10.1371/journal.pone.0009983.

Abstract

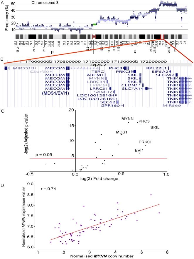
Ovarian cancer is a disease characterised by complex genomic rearrangements but the majority of the genes that are the target of these alterations remain unidentified. Cataloguing these target genes will provide useful insights into the disease etiology and may provide an opportunity to develop novel diagnostic and therapeutic interventions. High resolution genome wide copy number and matching expression data from 68 primary epithelial ovarian carcinomas of various histotypes was integrated to identify genes in regions of most frequent amplification with the strongest correlation with expression and copy number. Regions on chromosomes 3, 7, 8, and 20 were most frequently increased in copy number (> 40% of samples). Within these regions, 703/1370 (51%) unique gene expression probesets were differentially expressed when samples with gain were compared to samples without gain. 30% of these differentially expressed probesets also showed a strong positive correlation (r > or =0.6) between expression and copy number. We also identified 21 regions of high amplitude copy number gain, in which 32 known protein coding genes showed a strong positive correlation between expression and copy number. Overall, our data validates previously known ovarian cancer genes, such as ERBB2, and also identified novel potential drivers such as MYNN, PUF60 and TPX2.

摘要

卵巢癌是一种以复杂基因组重排为特征的疾病,但大多数作为这些改变靶点的基因仍然未知。对这些靶基因进行编目将为该疾病的病因提供有用的见解,并可能为开发新的诊断和治疗干预措施提供机会。从 68 例不同组织学类型的原发性上皮性卵巢癌中整合了高分辨率全基因组拷贝数和匹配的表达数据,以鉴定在最常扩增区域与表达和拷贝数相关性最强的基因。染色体 3、7、8 和 20 上的区域拷贝数增加最多(>40%的样本)。在这些区域中,当比较有增益的样本与没有增益的样本时,703/1370(51%)个独特的基因表达探针集表现出差异表达。这些差异表达探针集的 30%也显示出表达和拷贝数之间的强正相关(r≥0.6)。我们还鉴定了 21 个高幅度拷贝数增益区域,其中 32 个已知的蛋白质编码基因在表达和拷贝数之间显示出强烈的正相关。总体而言,我们的数据验证了先前已知的卵巢癌基因,如 ERBB2,并且还鉴定了新的潜在驱动基因,如 MYNN、PUF60 和 TPX2。

https://cdn.ncbi.nlm.nih.gov/pmc/blobs/e380/2851616/688351267c79/pone.0009983.g001.jpg

文献AI研究员

20分钟写一篇综述,助力文献阅读效率提升50倍。

立即体验

用中文搜PubMed

大模型驱动的PubMed中文搜索引擎

马上搜索

文档翻译

学术文献翻译模型,支持多种主流文档格式。

立即体验