Suppr超能文献

HAb18G/CD147细胞间接触以E-钙黏蛋白依赖的方式赋予HEK293亚群对失巢凋亡的抗性。

HAb18G/CD147 cell-cell contacts confer resistance of a HEK293 subpopulation to anoikis in an E-cadherin-dependent manner.

作者信息

Ma Xiao-Kui, Wang Li, Li Yu, Yang Xiang-Ming, Zhao Pu, Zhu Ping, Li Ling, Chen Zhi-Nan

出版信息

BMC Cell Biol. 2010 Apr 17;11:27. doi: 10.1186/1471-2121-11-27.

Abstract

BACKGROUND

Acquisition of resistance to "anoikis" facilitates the survival of cells under independent matrix-deficient conditions, such as cells in tumor progression and the production of suspension culture cells for biomedical engineering. There is evidence suggesting that CD147, an adhesion molecule associated with survival of cells in tumor metastasis and cell-cell contacts, plays an important role in resistance to anoikis. However, information regarding the functions of CD147 in mediating cell-cell contacts and anoikis-resistance remains limited and even self-contradictory.

RESULTS

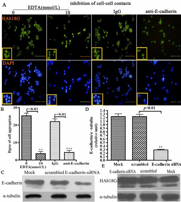
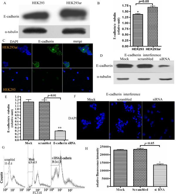
An anoikis-resistant clone (HEK293ar), derived from anoikis-sensitive parental Human Embryonic Kidney 293 cells, survived anoikis by the formation of cell-cell contacts. The expression of HAb18G/CD147 (a member of the CD147 family) was upregulated and the protein was located at cell-cell junctions. Upregulation of HAb18G/CD147 in suspended HEK293ar cells suppressed anoikis by mediating the formation of cell-cell adhesions. Anoikis resistance in HEK293ar cells also required E-cadherin-mediated cell-cell contacts. Knock-down of HAb18G/CD147 and E-cadherin inhibited cell-cell contacts formation and increased anoikis sensitivity respectively. When HAb18G/CD147 was downregulated, E-cadherin expression in HEK293ar cells was significantly suppressed; however, knockdown of E-cadherin by E-cadherin siRNA or blocking of E-cadherin binding activity with a specific antibody and EDTA had no significant effect on HAb18G/CD147 expression. Finally, pretreatment with LY294002, a phosphoinositide 3-kinase (PI3K/AKT) inhibitor, disrupted cell-cell contacts and decreased cell number, but this was not the case in cells treated with the extracellular signal-regulated kinase (ERK) inhibitor PD98059.

CONCLUSIONS

Our results provide new evidence that HAb18G/CD147-mediated cell-cell contact confers anoikis resistance in an E-cadherin-dependent manner; and cell-cell contact mediated resistance to anoikis implicates PI3K pathway in a highly relevant cell model (HEK293ar). Understanding of the role of HAb18G/CD147 cell-cell contacts in anoikis resistance may help in understanding the survival of cells in anchorage-independent growth, such as cells in tumor metastasis and suspension culture produced for biomedical engineering. Our results also contribute to a better understanding of the biology of HEK293 cell spheroids, a major workhorse for producing human therapeutic agents and viral vaccines.

摘要

背景

获得对“失巢凋亡”的抗性有助于细胞在独立的基质缺乏条件下存活,例如肿瘤进展中的细胞以及用于生物医学工程的悬浮培养细胞的产生。有证据表明,CD147,一种与肿瘤转移和细胞 - 细胞接触中细胞存活相关的粘附分子,在对失巢凋亡的抗性中起重要作用。然而,关于CD147在介导细胞 - 细胞接触和失巢凋亡抗性方面的功能信息仍然有限,甚至相互矛盾。

结果

一个抗失巢凋亡克隆(HEK293ar),源自对失巢凋亡敏感的亲本人类胚胎肾293细胞,通过形成细胞 - 细胞接触在失巢凋亡中存活。HAb18G/CD147(CD147家族的一个成员)的表达上调,并且该蛋白位于细胞 - 细胞连接处。悬浮的HEK293ar细胞中HAb18G/CD147的上调通过介导细胞 - 细胞粘附的形成抑制了失巢凋亡。HEK293ar细胞中的失巢凋亡抗性也需要E - 钙粘蛋白介导的细胞 - 细胞接触。敲低HAb18G/CD147和E - 钙粘蛋白分别抑制了细胞 - 细胞接触的形成并增加了失巢凋亡敏感性。当HAb18G/CD147下调时,HEK293ar细胞中E - 钙粘蛋白的表达被显著抑制;然而,用E - 钙粘蛋白siRNA敲低E - 钙粘蛋白或用特异性抗体和EDTA阻断E - 钙粘蛋白的结合活性对HAb18G/CD147的表达没有显著影响。最后,用磷酸肌醇3 - 激酶(PI3K/AKT)抑制剂LY294002预处理破坏了细胞 - 细胞接触并减少了细胞数量,但在用细胞外信号调节激酶(ERK)抑制剂PD98059处理的细胞中情况并非如此。

结论

我们的结果提供了新的证据,即HAb18G/CD147介导的细胞 - 细胞接触以E - 钙粘蛋白依赖性方式赋予失巢凋亡抗性;并且在一个高度相关的细胞模型(HEK293ar)中,细胞 - 细胞接触介导的对失巢凋亡的抗性涉及PI3K途径。理解HAb18G/CD147细胞 - 细胞接触在失巢凋亡抗性中的作用可能有助于理解细胞在非锚定依赖性生长中的存活,例如肿瘤转移中的细胞和为生物医学工程产生的悬浮培养细胞。我们的结果也有助于更好地理解HEK293细胞球体的生物学特性,HEK293细胞球体是生产人类治疗剂和病毒疫苗的主要工具。

https://cdn.ncbi.nlm.nih.gov/pmc/blobs/9dc5/2864199/b6423234b5d0/1471-2121-11-27-1.jpg

文献AI研究员

20分钟写一篇综述,助力文献阅读效率提升50倍。

立即体验

用中文搜PubMed

大模型驱动的PubMed中文搜索引擎

马上搜索

文档翻译

学术文献翻译模型,支持多种主流文档格式。

立即体验