Suppr超能文献

铁调节蛋白 2(IRP2)通过其特异性的 73 个氨基酸插入片段介导的致瘤性质。

Tumorigenic properties of iron regulatory protein 2 (IRP2) mediated by its specific 73-amino acids insert.

机构信息

Lady Davis Institute for Medical Research, Sir Mortimer B. Davis Jewish General Hospital, and Department of Medicine, McGill University, Montreal, Quebec, Canada.

出版信息

PLoS One. 2010 Apr 13;5(4):e10163. doi: 10.1371/journal.pone.0010163.

Abstract

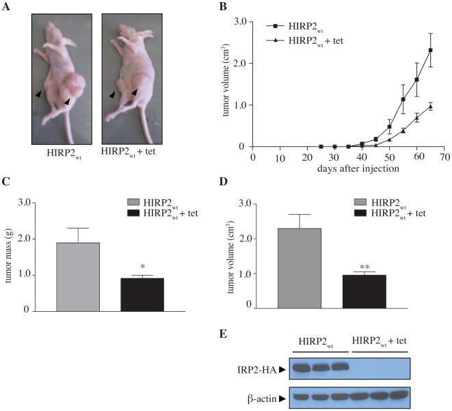
Iron regulatory proteins, IRP1 and IRP2, bind to mRNAs harboring iron responsive elements and control their expression. IRPs may also perform additional functions. Thus, IRP1 exhibited apparent tumor suppressor properties in a tumor xenograft model. Here we examined the effects of IRP2 in a similar setting. Human H1299 lung cancer cells or clones engineered for tetracycline-inducible expression of wild type IRP2, or the deletion mutant IRP2(Delta73) (lacking a specific insert of 73 amino acids), were injected subcutaneously into nude mice. The induction of IRP2 profoundly stimulated the growth of tumor xenografts, and this response was blunted by addition of tetracycline in the drinking water of the animals, to turnoff the IRP2 transgene. Interestingly, IRP2(Delta73) failed to promote tumor growth above control levels. As expected, xenografts expressing the IRP2 transgene exhibited high levels of transferrin receptor 1 (TfR1); however, the expression of other known IRP targets was not affected. Moreover, these xenografts manifested increased c-MYC levels and ERK1/2 phosphorylation. A microarray analysis identified distinct gene expression patterns between control and tumors containing IRP2 or IRP1 transgenes. By contrast, gene expression profiles of control and IRP2(Delta73)-related tumors were more similar, consistently with their growth phenotype. Collectively, these data demonstrate an apparent pro-oncogenic activity of IRP2 that depends on its specific 73 amino acids insert, and provide further evidence for a link between IRPs and cancer biology.

摘要

铁调节蛋白,IRP1 和 IRP2,与含有铁反应元件的 mRNAs 结合并控制它们的表达。IRP 可能还具有其他功能。因此,IRP1 在肿瘤异种移植模型中表现出明显的肿瘤抑制特性。在这里,我们在类似的环境中研究了 IRP2 的作用。将人 H1299 肺癌细胞或经工程改造以四环素诱导表达野生型 IRP2 或缺失突变体 IRP2(Delta73)(缺少特定的 73 个氨基酸插入)的克隆细胞皮下注射到裸鼠中。IRP2 的诱导强烈刺激肿瘤异种移植物的生长,并且通过向动物饮用水中添加四环素来关闭 IRP2 转基因,这种反应被削弱。有趣的是,IRP2(Delta73) 未能促进肿瘤生长超过对照水平。正如预期的那样,表达 IRP2 转基因的异种移植物表现出高水平的转铁蛋白受体 1 (TfR1);然而,其他已知的 IRP 靶标的表达不受影响。此外,这些异种移植物表现出更高水平的 c-MYC 和 ERK1/2 磷酸化。微阵列分析确定了对照和含有 IRP2 或 IRP1 转基因的肿瘤之间的不同基因表达模式。相比之下,对照和 IRP2(Delta73)相关肿瘤的基因表达谱更为相似,与其生长表型一致。总之,这些数据表明 IRP2 具有明显的致癌活性,这取决于其特定的 73 个氨基酸插入,为 IRP 与癌症生物学之间的联系提供了进一步的证据。

https://cdn.ncbi.nlm.nih.gov/pmc/blobs/d053/2854138/ad46b335ee52/pone.0010163.g001.jpg

文献AI研究员

20分钟写一篇综述,助力文献阅读效率提升50倍。

立即体验

用中文搜PubMed

大模型驱动的PubMed中文搜索引擎

马上搜索

文档翻译

学术文献翻译模型,支持多种主流文档格式。

立即体验