Suppr超能文献

开发一种两部分策略来鉴定一种抑制 IgE 受体信号的治疗性人双特异性抗体。

Development of a two-part strategy to identify a therapeutic human bispecific antibody that inhibits IgE receptor signaling.

机构信息

Department of Immunology, Genentech, Inc., South San Francisco, CA 94080, USA.

出版信息

J Biol Chem. 2010 Jul 2;285(27):20850-9. doi: 10.1074/jbc.M110.113910. Epub 2010 May 5.

Abstract

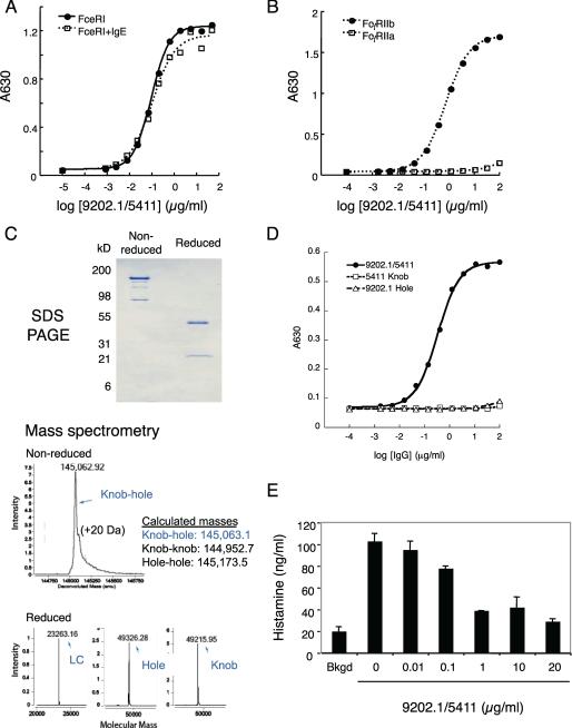
The development of bispecific antibodies as therapeutic agents for human diseases has great clinical potential, but broad application has been hindered by the difficulty of identifying bispecific antibody formats that exhibit favorable pharmacokinetic properties and ease of large-scale manufacturing. Previously, the development of an antibody technology utilizing heavy chain knobs-into-holes mutations and a single common light chain enabled the small-scale generation of human full-length bispecific antibodies. Here we have extended the technology by developing a two-part bispecific antibody discovery strategy that facilitates proof-of-concept studies and clinical candidate antibody generation. Our scheme consists of the efficient small-scale generation of bispecific antibodies lacking a common light chain and the hinge disulfides for proof-of-concept studies coupled with the identification of a common light chain bispecific antibody for large-scale production with high purity and yield. We have applied this technology to generate a bispecific antibody suitable for development as a human therapeutic. This antibody directly inhibits the activation of the high affinity IgE receptor FcepsilonRI on mast cells and basophils by cross-linking FcepsilonRI with the inhibitory receptor FcgammaRIIb, an approach that has strong therapeutic potential for asthma and other allergic diseases. Our approach for producing human bispecific full-length antibodies enables the clinical application of bispecific antibodies to a validated therapeutic pathway in asthma.

摘要

双特异性抗体作为治疗人类疾病的药物具有巨大的临床潜力,但由于难以确定具有良好药代动力学特性和易于大规模生产的双特异性抗体形式,其广泛应用受到了阻碍。此前,一种利用重链 knob-into-hole 突变和单个共同轻链的抗体技术的发展,使得能够小规模生成人类全长双特异性抗体。在这里,我们通过开发一种两部分的双特异性抗体发现策略扩展了这项技术,该策略有助于进行概念验证研究和临床候选抗体的生成。我们的方案包括高效地小规模生成缺乏共同轻链和铰链二硫键的双特异性抗体,用于概念验证研究,同时鉴定用于大规模生产的共同轻链双特异性抗体,以实现高纯度和高产率。我们已经将这项技术应用于生成一种适合开发为人类治疗药物的双特异性抗体。该抗体通过交联高亲和力 IgE 受体 FcepsilonRI 与抑制性受体 FcgammaRIIb,直接抑制肥大细胞和嗜碱性粒细胞上 FcepsilonRI 的激活,这种方法在哮喘和其他过敏疾病的治疗中有很大的潜力。我们生产人类双特异性全长抗体的方法使双特异性抗体能够在哮喘的经证实的治疗途径中得到临床应用。

https://cdn.ncbi.nlm.nih.gov/pmc/blobs/031f/2898330/5543f7dc0d6a/zbc0301023220001.jpg

文献AI研究员

20分钟写一篇综述,助力文献阅读效率提升50倍。

立即体验

用中文搜PubMed

大模型驱动的PubMed中文搜索引擎

马上搜索

文档翻译

学术文献翻译模型,支持多种主流文档格式。

立即体验