Department of Cell Biology and Neurosciences, Section of Molecular and Cellular Imaging, Istituto Superiore di Sanità, Viale Regina Elena 299, Rome, Italy.
Breast Cancer Res. 2010;12(3):R27. doi: 10.1186/bcr2575. Epub 2010 May 12.
Overexpression on plasma membrane of human epidermal growth factor receptor 2 (HER2) is reported in 25% to 30% of breast cancers. Heterodimer formation with cognate members of the epidermal growth factor receptor (EGFR) family, such as HER3 and EGFR, activates abnormal cell-signalling cascades responsible for tumorigenesis and further transcriptional HER2 gene upregulation. Targeting the molecular mechanisms controlling HER2 overexpression and recycling may effectively deactivate this feedback-amplification loop. We recently showed that inactivation of phosphatidylcholine-specific phospholipase C (PC-PLC) may exert a pivotal role in selectively modulating the expression on the membrane of specific receptors or proteins relevant to cell function. In the present study, we investigated the capability of PC-PLC inhibition to target the molecular mechanisms controlling HER2 overexpression on the membrane of breast cancer cells by altering the rates of its endocytosis and lysosomal degradation.
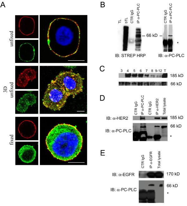
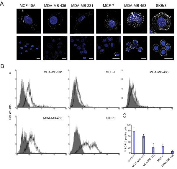
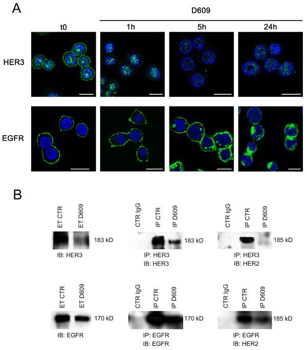
Localization on the membrane and interaction of PC-PLC with HER2, EGFR, and HER3 were investigated on HER2-overexpressing and HER2-low breast cancer cell lines, by using confocal laser scanning microscopy, flow cytometry, cell-surface biotinylation, isolation of lipid rafts, and immunoprecipitation experiments. The effects of the PC-PLC inhibitor tricyclodecan-9-yl-potassium xanthate (D609) on HER2 expression on the membrane and on the levels of overall HER2, HER2-HER3, and HER2-EGFR contents were monitored in the HER2-overexpressing SKBr3 cells, after either transient or continuous receptor engagement with anti-HER2 monoclonal antibodies, including trastuzumab. Changes of HER2 expression and cell proliferation were examined in SKBr3, BT-474, and MDA-MB-453 cells continuously exposed to D609 alone or combined with trastuzumab.
PC-PLC selectively accumulates on the plasma membrane of HER2-overexpressing cells, where it colocalizes and associates with HER2 in raft domains. PC-PLC inhibition resulted in enhanced HER2 internalization and lysosomal degradation, inducing downmodulation of HER2 expression on the membrane. Moreover, PC-PLC inhibition resulted in strong retardation of HER2 reexpression on the membrane and a decrease in the overall cellular contents of HER2, HER2-HER3, and HER2-EGFR heterodimers. The PC-PLC inhibitor also induced antiproliferative effects, especially in trastuzumab-resistant cells.
The results pointed to PC-PLC inhibition as a potential means to counteract the tumorigenic effects of HER2 amplification and complement the effectiveness of current HER2-targeting therapies.
据报道,人表皮生长因子受体 2(HER2)在 25%至 30%的乳腺癌中过表达。与表皮生长因子受体(EGFR)家族的同源成员(如 HER3 和 EGFR)形成异二聚体,激活负责肿瘤发生和进一步转录 HER2 基因上调的异常细胞信号级联反应。针对控制 HER2 过表达和再循环的分子机制可能有效地使这种反馈放大环失活。我们最近表明,磷酸胆碱特异性磷脂酶 C(PC-PLC)的失活可能在选择性调节与细胞功能相关的特定受体或蛋白质在膜上的表达方面发挥关键作用。在本研究中,我们通过改变其内化和溶酶体降解的速度,研究了 PC-PLC 抑制作用对改变乳腺癌细胞膜上 HER2 过表达的分子机制的能力。
通过共焦激光扫描显微镜、流式细胞术、细胞表面生物素化、脂质筏分离和免疫沉淀实验,研究了 PC-PLC 与 HER2、EGFR 和 HER3 的膜定位和相互作用在 HER2 过表达和 HER2 低表达的乳腺癌细胞系中。在 SKBr3 细胞中,在用抗 HER2 单克隆抗体(包括曲妥珠单抗)短暂或连续受体结合后,监测 PC-PLC 抑制剂三环癸烷-9-基-黄原酸钾(D609)对膜上 HER2 表达和整体 HER2、HER2-HER3 和 HER2-EGFR 含量的影响。在 SKBr3、BT-474 和 MDA-MB-453 细胞中,单独或与曲妥珠单抗联合连续暴露于 D609 后,检查 HER2 表达和细胞增殖的变化。
PC-PLC 选择性地在 HER2 过表达细胞的质膜上积聚,在那里它与质膜中的 HER2 共定位并结合在筏域中。PC-PLC 抑制导致 HER2 内化和溶酶体降解增强,导致膜上 HER2 表达下调。此外,PC-PLC 抑制导致 HER2 再表达在膜上的强烈延迟和整体细胞中 HER2、HER2-HER3 和 HER2-EGFR 异二聚体含量的减少。PC-PLC 抑制剂还诱导了抗增殖作用,特别是在曲妥珠单抗耐药细胞中。
结果表明,PC-PLC 抑制可能是对抗 HER2 扩增的肿瘤发生作用并补充当前 HER2 靶向治疗效果的潜在手段。