Department of Pathophysiology, Zhongshan School of Medicine, Sun Yat-sen University, Guangzhou, PR China.
Mol Cancer. 2010 May 19;9:112. doi: 10.1186/1476-4598-9-112.
Chronic myelogenous leukemia (CML) is characterized by the chimeric tyrosine kinase Bcr-Abl. Bcr-Abl-T315I is the notorious point mutation that causes resistance to imatinib and the second generation tyrosine kinase inhibitors, leading to poor prognosis. CML blasts have constitutive p65 (RelA NF-kappaB) transcriptional activity, and NF-kappaB may be a potential target for molecular therapies in CML that may also be effective against CML cells with Bcr-Abl-T315I.
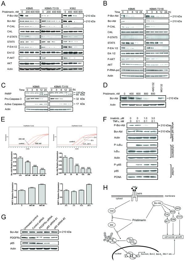
In this report, we discovered that pristimerin, a quinonemethide triterpenoid isolated from Celastraceae and Hippocrateaceae, inhibited growth and induced apoptosis in CML cells, including the cells harboring Bcr-Abl-T315I mutation. Additionally, pristimerin inhibited the growth of imatinib-resistant Bcr-Abl-T315I xenografts in nude mice. Pristimerin blocked the TNFalpha-induced IkappaBalpha phosphorylation, translocation of p65, and expression of NF-kappaB-regulated genes. Pristimerin inhibited two steps in NF-kappaB signaling: TAK1TauIKK and IKKTauIkappaBalpha. Pristimerin potently inhibited two pairs of CML cell lines (KBM5 versus KBM5-T315I, 32D-Bcr-Abl versus 32D-Bcr-Abl-T315I) and primary cells from a CML patient with acquired resistance to imatinib. The mRNA and protein levels of Bcr-Abl in imatinib-sensitive (KBM5) or imatinib-resistant (KBM5-T315I) CML cells were reduced after pristimerin treatment. Further, inactivation of Bcr-Abl by imatinib pretreatment did not abrogate the TNFalpha-induced NF-kappaB activation while silencing p65 by siRNA did not affect the levels of Bcr-Abl, both results together indicating that NF-kappaB inactivation and Bcr-Abl inhibition may be parallel independent pathways.
To our knowledge, this is the first report to show that pristimerin is effective in vitro and in vivo against CML cells, including those with the T315I mutation. The mechanisms may involve inhibition of NF-kappaB and Bcr-Abl. We concluded that pristimerin could be a lead compound for further drug development to overcome imatinib resistance in CML patients.
慢性髓系白血病(CML)的特征是嵌合酪氨酸激酶 Bcr-Abl。Bcr-Abl-T315I 是导致对伊马替尼和第二代酪氨酸激酶抑制剂耐药的著名点突变,导致预后不良。CML blasts 具有组成型 p65(RelA NF-κB)转录活性,NF-κB 可能是 CML 分子治疗的潜在靶点,也可能对携带 Bcr-Abl-T315I 的 CML 细胞有效。
在本报告中,我们发现从卫矛科和旋花科分离得到的醌甲烯三萜类化合物普瑞巴林抑制了包括携带 Bcr-Abl-T315I 突变的细胞在内的 CML 细胞的生长并诱导其凋亡。此外,普瑞巴林抑制了裸鼠中伊马替尼耐药 Bcr-Abl-T315I 异种移植物的生长。普瑞巴林阻断了 TNFalpha 诱导的 IkappaBalpha 磷酸化、p65 易位和 NF-κB 调节基因的表达。普瑞巴林抑制了 NF-κB 信号传导的两个步骤:TAK1TauIKK 和 IKKTauIkappaBalpha。普瑞巴林对两对 CML 细胞系(KBM5 对 KBM5-T315I、32D-Bcr-Abl 对 32D-Bcr-Abl-T315I)和一名对伊马替尼获得性耐药的 CML 患者的原代细胞具有强大的抑制作用。用普瑞巴林处理后,伊马替尼敏感(KBM5)或伊马替尼耐药(KBM5-T315I)CML 细胞中的 Bcr-AblmRNA 和蛋白水平降低。此外,伊马替尼预处理对 Bcr-Abl 的失活并没有消除 TNFalpha 诱导的 NF-κB 激活,而 siRNA 沉默 p65 并不影响 Bcr-Abl 的水平,这两个结果都表明 NF-κB 失活和 Bcr-Abl 抑制可能是平行的独立途径。
据我们所知,这是第一项表明普瑞巴林在体外和体内对包括 T315I 突变在内的 CML 细胞有效的报告。其机制可能涉及抑制 NF-κB 和 Bcr-Abl。我们得出结论,普瑞巴林可能是一种先导化合物,用于进一步开发药物以克服 CML 患者对伊马替尼的耐药性。