Suppr超能文献

肿瘤起始球状体的基因组分析。

Genomic profiling of tumor initiating prostatospheres.

机构信息

Cancer Stem Cell Section, Laboratory of Cancer Prevention, National Cancer Institute at Frederick, 1050 Boyles Street, Frederick, MD 21702, USA.

出版信息

BMC Genomics. 2010 May 25;11:324. doi: 10.1186/1471-2164-11-324.

Abstract

BACKGROUND

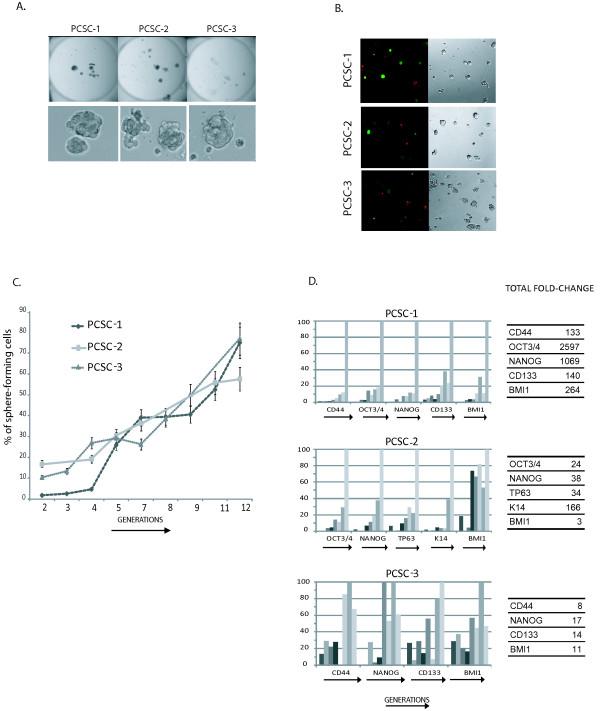
The cancer stem cell (CSC) hypothesis proposes that a population of tumor cells bearing stem cell properties is responsible for the origin and maintenance of tumors. Normal and cancer stem cells possess the ability to grow in vitro as self-renewing spheres, but the molecular basis of this phenotype remains largely unknown. We intended to establish a comprehensive culture system to grow prostatospheres (PSs) from both cancer cell lines and patient tumors. We then used gene expression microarrays to gain insight on the molecular pathways that sustain the PS tumor initiating cell (TIC) phenotype.

RESULTS

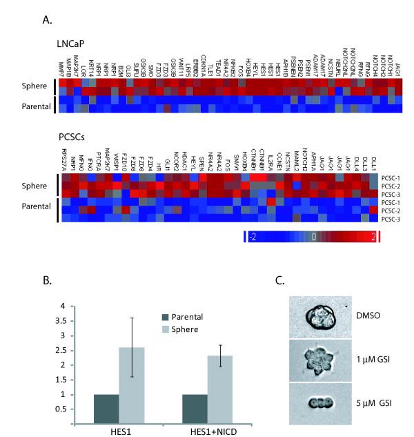
Traditional stem cell medium (SCM) supplemented with KnockoutSR (KO) allows the propagation of monoclonal PSs from cell lines and primary cells. PSs display gene expression and tumorigenicity hallmarks of TICs. Gene expression analysis defined a gene signature composed of 66 genes that characterize LNCaP and patient PSs. This set includes novel prostate TIC growth factors (NRP1, GDF1, JAG1), proteins implicated in cell adhesion and cytoskeletal maintenance, transcriptional regulators (MYCBP, MYBL1, ID1, ID3, FOS, ELF3, ELF4, KLF2, KLF5) and factors involved in protein biosynthesis and metabolism. Meta-analysis in Oncomine reveals that some of these genes correlate with prostate cancer status and/or progression. Reporter genes and inhibitors indicate that the Notch pathway contributes to prostatosphere growth.

CONCLUSIONS

We have developed a model for the culture of PSs, and provide a genomic profile that support CSCs identity. This signature identifies novel markers and pathways that are predicted to correlate with prostate cancer evolution.

摘要

背景

癌症干细胞(CSC)假说提出,具有干细胞特性的肿瘤细胞群体是肿瘤起源和维持的原因。正常和癌症干细胞具有在体外作为自我更新球体生长的能力,但这种表型的分子基础在很大程度上仍然未知。我们旨在建立一个综合的培养系统,从癌细胞系和患者肿瘤中培养前列腺球体(PS)。然后,我们使用基因表达微阵列来深入了解维持 PS 肿瘤起始细胞(TIC)表型的分子途径。

结果

补充有 KnockoutSR(KO)的传统干细胞培养基(SCM)允许从细胞系和原代细胞中增殖单克隆 PS。PS 显示出 TIC 的基因表达和致瘤性特征。基因表达分析定义了一个由 66 个基因组成的基因特征,这些基因特征可以表征 LNCaP 和患者 PS。该集合包括新的前列腺 TIC 生长因子(NRP1、GDF1、JAG1)、涉及细胞黏附和细胞骨架维持的蛋白质、转录调节剂(MYCBP、MYBL1、ID1、ID3、FOS、ELF3、ELF4、KLF2、KLF5)以及参与蛋白质生物合成和代谢的因子。Oncomine 中的荟萃分析表明,其中一些基因与前列腺癌的状态和/或进展相关。报告基因和抑制剂表明,Notch 途径有助于前列腺球体的生长。

结论

我们已经开发了一种 PS 培养模型,并提供了支持 CSCs 身份的基因组特征。该特征鉴定了新的标志物和途径,这些标志物和途径预计与前列腺癌的演变相关。

https://cdn.ncbi.nlm.nih.gov/pmc/blobs/58c2/2900264/46701e8179b9/1471-2164-11-324-1.jpg

文献AI研究员

20分钟写一篇综述,助力文献阅读效率提升50倍。

立即体验

用中文搜PubMed

大模型驱动的PubMed中文搜索引擎

马上搜索

文档翻译

学术文献翻译模型,支持多种主流文档格式。

立即体验