Suppr超能文献

在小鼠生殖道攻毒模型中,亚单位疫苗(CTH1)对衣原体的保护作用与初次鼻腔内感染的比较。

Protection against Chlamydia promoted by a subunit vaccine (CTH1) compared with a primary intranasal infection in a mouse genital challenge model.

机构信息

Chlamydia and Adjuvant Research, Department of Infectious Disease Immunology, Statens Serum Institut, Copenhagen, Denmark.

出版信息

PLoS One. 2010 May 21;5(5):e10768. doi: 10.1371/journal.pone.0010768.

Abstract

BACKGROUND

The chlamydial proteins CT443 (OmcB) and CT521 (rl16) have previously been identified as human B and/or T cell targets during a chlamydial infection in humans. Here we compare the protective effector mechanism promoted by a fusion protein composed of CT521 and CT443 (CTH1) with a primary intranasal Chlamydia muridarum infection known to provide high levels of protection against a genital chlamydial challenge.

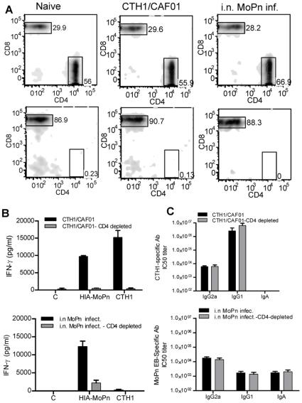
METHODOLOGY/PRINCIPAL FINDINGS: The fusion protein CTH1, adjuvanted with a strong Th1 inducing cationic adjuvant (CAF01), significantly reduced the bacterial shedding compared to a control group in both a C. trachomatis Serovar D and C. muridarum challenge model. The CTH1/CAF01 vaccine was found to induce polyfunctional T cells consisting of TNFalpha/IL-2 and TNFalpha/IL-2/IFN-gamma positive cells and high titers of CTH1 specific IgG2a and IgG1. By depletion experiments the protection in the C. muridarum challenge model was demonstrated to be mediated solely by CD4(+) T cells. In comparison, an intranasal infection with C. muridarum induced a T cell response that consisted predominantly of TNFalpha/IFN-gamma co-expressing effector CD4(+) T cells and an antibody response consisting of C. muridarum specific IgG1, IgG2a but also IgA. This response was associated with a high level of protection against challenge-a protection that was only partially dependent on CD4(+) T cells. Furthermore, whereas the antibody response induced by intranasal infection was strongly reactive against the native antigens displayed in the chlamydial elementary body, only low levels of antibodies against this preparation were found after CTH1/CAF01 immunization.

CONCLUSIONS/SIGNIFICANCE: Our data demonstrate that CTH1 vaccination promotes a CD4(+) T cell dependent protective response but compared with intranasal C. muridarum infection lacks a CD4 independent protective mechanism for complete protection.

摘要

背景

先前已经鉴定出衣原体蛋白 CT443(OmcB)和 CT521(rl16)是人类感染衣原体时 B 和/或 T 细胞的靶标。在这里,我们比较了由 CT521 和 CT443 组成的融合蛋白(CTH1)促进的保护效应机制与已知能提供高水平生殖道衣原体挑战保护的原发性鼻腔内鼠型衣原体感染。

方法/主要发现:融合蛋白 CTH1 与强 Th1 诱导阳离子佐剂(CAF01)联合佐剂,与对照组相比,在沙眼衣原体血清型 D 和鼠型衣原体挑战模型中均显著减少了细菌脱落。发现 CTH1/CAF01 疫苗可诱导 TNFalpha/IL-2 和 TNFalpha/IL-2/IFN-gamma 阳性细胞的多功能 T 细胞,并产生高滴度的 CTH1 特异性 IgG2a 和 IgG1。通过耗竭实验,在鼠型衣原体挑战模型中证明保护作用完全由 CD4+T 细胞介导。相比之下,鼻腔内感染鼠型衣原体诱导的 T 细胞反应主要由 TNFalpha/IFN-gamma 共表达效应 CD4+T 细胞和由鼠型衣原体特异性 IgG1、IgG2a 但也有 IgA 组成的抗体反应组成。这种反应与对挑战的高水平保护相关,这种保护仅部分依赖于 CD4+T 细胞。此外,虽然鼻腔内感染诱导的抗体反应强烈针对衣原体原体中显示的天然抗原,但在 CTH1/CAF01 免疫接种后仅发现针对该制剂的低水平抗体。

结论/意义:我们的数据表明,CTH1 疫苗接种可促进 CD4+T 细胞依赖性保护反应,但与鼻腔内鼠型衣原体感染相比,缺乏针对完全保护的 CD4 非依赖性保护机制。

https://cdn.ncbi.nlm.nih.gov/pmc/blobs/fea7/2874006/99fc3d133977/pone.0010768.g001.jpg

文献AI研究员

20分钟写一篇综述,助力文献阅读效率提升50倍。

立即体验

用中文搜PubMed

大模型驱动的PubMed中文搜索引擎

马上搜索

文档翻译

学术文献翻译模型,支持多种主流文档格式。

立即体验