Suppr超能文献

血液 CD27+IgD+IgM B 淋巴细胞频率降低和激活表型是系统性红斑狼疮患者的一种永久性异常。

Decreased frequency and activated phenotype of blood CD27 IgD IgM B lymphocytes is a permanent abnormality in systemic lupus erythematosus patients.

机构信息

Unidad de Investigación, Hospital Universitario Puerta del Mar, Avenida Ana de Viya 21, 11009 Cádiz, Spain.

出版信息

Arthritis Res Ther. 2010;12(3):R108. doi: 10.1186/ar3042. Epub 2010 Jun 2.

Abstract

INTRODUCTION

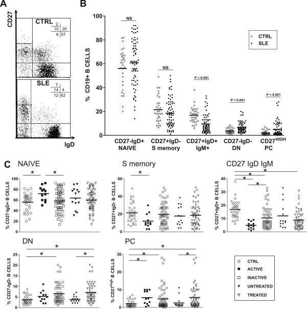
Systemic lupus erythematosus (SLE) is characterized by B cell hyper-activation and auto-reactivity resulting in pathogenic auto-antibody generation. The phenotypic analysis of blood B cell subsets can be used to understand these alterations.

METHODS

The combined detection of CD19, CD27 and IgD (or IgM) by flow cytometry (FC) analysis delineates five well-defined blood B cell-subsets: naive, switched (S) memory, double negative (DN) memory and CD27 IgD IgM (non-switched memory) B lymphocytes, and plasma cells (PCs). This phenotypic study was performed in 69 consecutive SLE patients and 31 healthy controls.

RESULTS

SLE patients exhibited several abnormalities in the distribution of these B cell subsets, including elevated levels of DN memory B cells and PCs, and decreased CD27 IgD IgM B cells. Active SLE patients also showed decreased presence of S memory B cells and increased proportions of naive B lymphocytes. Nevertheless, when the patients in remission who did not require treatment were studied separately, the only remaining abnormality was a reduction of the CD27 IgD IgM B cell-subset detectable in most of these patients. The level of reduction of CD27 IgD IgM B cells was associated with elevated values of serum SLE auto-antibodies. Further analysis of this latter B cell-subset specifically showed increased expression of CD80, CD86, CD95, 9G4 idiotype and functional CXCR3 and CXCR4.

CONCLUSIONS

The presence of a reduced blood CD27 IgD IgM B cell-subset, exhibiting an activated state and enriched for auto-reactivity, is a consistent B cell abnormality in SLE. These findings suggest that CD27 IgD IgM B lymphocytes play a role in the pathogenesis of this disease.

摘要

简介

系统性红斑狼疮(SLE)的特征是 B 细胞过度激活和自身反应性,导致致病性自身抗体的产生。血液 B 细胞亚群的表型分析可用于了解这些改变。

方法

通过流式细胞术(FC)分析联合检测 CD19、CD27 和 IgD(或 IgM),可将血液 B 细胞亚群划分为五个明确的亚群:幼稚 B 细胞、转换(S)记忆 B 细胞、双阴性(DN)记忆 B 细胞和 CD27IgD IgM(未转换记忆)B 淋巴细胞以及浆细胞(PCs)。这项表型研究在 69 例连续的 SLE 患者和 31 例健康对照中进行。

结果

SLE 患者的这些 B 细胞亚群分布存在多种异常,包括 DN 记忆 B 细胞和 PCs 水平升高,CD27IgD IgM B 细胞减少。活动期 SLE 患者还表现出 S 记忆 B 细胞减少和幼稚 B 淋巴细胞比例增加。然而,当单独研究不需要治疗的缓解期患者时,唯一剩余的异常是大多数患者中可检测到的 CD27IgD IgM B 细胞亚群减少。CD27IgD IgM B 细胞亚群的减少水平与血清中 SLE 自身抗体的升高值相关。对该 B 细胞亚群的进一步分析表明,CD80、CD86、CD95、9G4 独特型和功能性 CXCR3 和 CXCR4 的表达增加。

结论

存在减少的血液 CD27IgD IgM B 细胞亚群,表现出激活状态和自身反应性增加,是 SLE 中一致的 B 细胞异常。这些发现表明 CD27IgD IgM B 淋巴细胞在疾病的发病机制中起作用。

https://cdn.ncbi.nlm.nih.gov/pmc/blobs/1473/2911899/0a70b7cd4b6b/ar3042-1.jpg

文献检索

告别复杂PubMed语法,用中文像聊天一样搜索,搜遍4000万医学文献。AI智能推荐,让科研检索更轻松。

立即免费搜索

文件翻译

保留排版,准确专业,支持PDF/Word/PPT等文件格式,支持 12+语言互译。

免费翻译文档

深度研究

AI帮你快速写综述,25分钟生成高质量综述,智能提取关键信息,辅助科研写作。

立即免费体验