Suppr超能文献

静息造血干细胞在慢性感染时通过 IFN-γ 被激活。

Quiescent haematopoietic stem cells are activated by IFN-gamma in response to chronic infection.

机构信息

Department of Molecular and Human Genetics, Baylor College of Medicine, Houston, Texas 77030, USA.

出版信息

Nature. 2010 Jun 10;465(7299):793-7. doi: 10.1038/nature09135.

Abstract

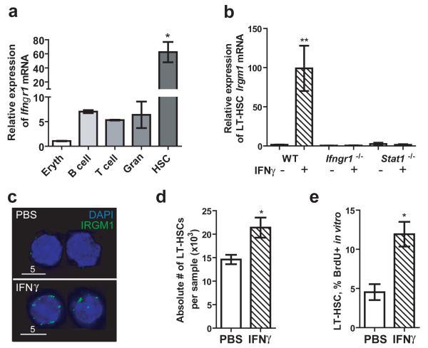
Lymphocytes and neutrophils are rapidly depleted by systemic infection. Progenitor cells of the haematopoietic system, such as common myeloid progenitors and common lymphoid progenitors, increase the production of immune cells to restore and maintain homeostasis during chronic infection, but the contribution of haematopoietic stem cells (HSCs) to this process is largely unknown. Here we show, using an in vivo mouse model of Mycobacterium avium infection, that an increased proportion of long-term repopulating HSCs proliferate during M. avium infection, and that this response requires interferon-gamma (IFN-gamma) but not interferon-alpha (IFN-alpha) signalling. Thus, the haematopoietic response to chronic bacterial infection involves the activation not only of intermediate blood progenitors but of long-term repopulating HSCs as well. IFN-gamma is sufficient to promote long-term repopulating HSC proliferation in vivo; furthermore, HSCs from IFN-gamma-deficient mice have a lower proliferative rate, indicating that baseline IFN-gamma tone regulates HSC activity. These findings implicate IFN-gamma both as a regulator of HSCs during homeostasis and under conditions of infectious stress. Our studies contribute to a deeper understanding of haematological responses in patients with chronic infections such as HIV/AIDS or tuberculosis.

摘要

淋巴细胞和中性粒细胞会被全身感染迅速消耗。造血系统的祖细胞,如普通髓系祖细胞和普通淋巴样祖细胞,会增加免疫细胞的产生,以在慢性感染期间恢复和维持体内平衡,但造血干细胞(HSCs)对此过程的贡献在很大程度上尚不清楚。在这里,我们使用分枝杆菌感染的体内小鼠模型表明,在分枝杆菌感染期间,长期重建造血干细胞的比例增加,并且该反应需要干扰素-γ(IFN-γ)而不是干扰素-α(IFN-α)信号。因此,造血系统对慢性细菌感染的反应不仅涉及中间血液祖细胞的激活,还涉及长期重建造血干细胞的激活。IFN-γ足以在体内促进长期重建造血干细胞的增殖;此外,IFN-γ缺陷型小鼠的造血干细胞增殖率较低,表明基线 IFN-γ 音调节造血干细胞的活性。这些发现表明 IFN-γ既是稳态和感染应激条件下造血干细胞的调节剂。我们的研究有助于更深入地了解艾滋病毒/艾滋病或结核病等慢性感染患者的血液学反应。

https://cdn.ncbi.nlm.nih.gov/pmc/blobs/3bcb/2935898/9472b26c5330/nihms-200265-f0001.jpg

文献检索

告别复杂PubMed语法,用中文像聊天一样搜索,搜遍4000万医学文献。AI智能推荐,让科研检索更轻松。

立即免费搜索

文件翻译

保留排版,准确专业,支持PDF/Word/PPT等文件格式,支持 12+语言互译。

免费翻译文档

深度研究

AI帮你快速写综述,25分钟生成高质量综述,智能提取关键信息,辅助科研写作。

立即免费体验