Suppr超能文献

采用转录组谱分析和信号通路扰动相结合的综合方法,对合成 AKT 抑制剂 SH-5 和 SH-6 的 AKT 非依赖性作用进行表征。

Characterization of AKT independent effects of the synthetic AKT inhibitors SH-5 and SH-6 using an integrated approach combining transcriptomic profiling and signaling pathway perturbations.

机构信息

Laboratory of Molecular Tumor Pathology, Institute of Pathology, Charité, Universitätsmedizin Berlin, Charitéplatz 1, D-10117 Berlin, Germany.

出版信息

BMC Cancer. 2010 Jun 14;10:287. doi: 10.1186/1471-2407-10-287.

Abstract

BACKGROUND

Signal transduction processes mediated by phosphatidyl inositol phosphates affect a broad range of cellular processes such as cell cycle progression, migration and cell survival. The protein kinase AKT is one of the major effectors in this signaling network. Chronic AKT activation contributes to oncogenic transformation and tumor development. Therefore, analogs of phosphatidyl inositol phosphates (PIAs) were designed as new small drugs to block AKT activity for cancer treatment. Here we characterize the biological effects of the PIAs SH-5 and SH-6 in colorectal cancer cell lines.

METHODS

Serum-starved or serum-supplemented human colorectal cancer cell lines SW480, HT29 and HCT116 were exposed to SH-5 and SH-6. AKT activation was determined by western blotting. Cell viability was assessed using a colorimetric XTT-based assay, apoptosis and cell cycle changes were monitored by FACS analysis. The dynamics of cell morphology alterations was evaluated by confocal and time-lapse microscopy. Transcriptional changes due to inhibitor treatment were analyzed using Affymetrix HG-U133A microarrays and RT-PCR.

RESULTS

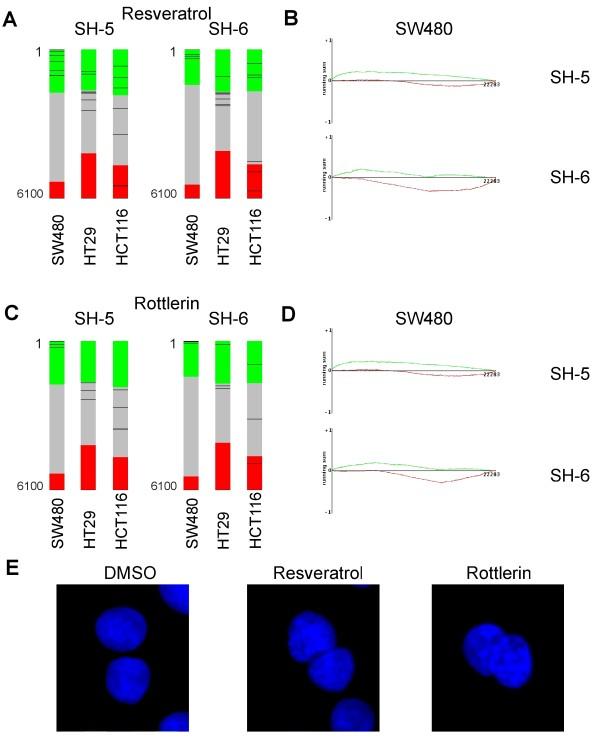
While the PIAs clearly reduce AKT phosphorylation in serum starved cells, we did not observe a significant reduction under serum supplemented conditions, giving us the opportunity to analyze AKT independent effects of these compounds. Both inhibitors induce broadly the same morphological alterations, in particular changes in cell shape and formation of intracellular vesicles. Moreover, we observed the induction of binucleated cells specifically in the SW480 cell line. Gene expression analysis revealed transcriptional alterations, which are mostly cell line specific. In accordance to the phenotype we found a gene group associated with mitosis and spindle organization down regulated in SW480 cells, but not in the other cell lines. A bioinformatics analysis using the Connectivity Map linked the gene expression pattern of the inhibitor treated SW480 cells to PKC signaling. Using confocal laser scanning microscopy and time lapse recording we identified a specific defect in the last step of the cytokinesis as responsible for the binucleation.

CONCLUSIONS

The PIAs SH-5 and SH-6 impinge on additional cellular targets apart from AKT in colorectal cancer cells. The effects are mostly cell line specific and have an influence at the outcome of the treatment. In view of potential clinical trials it will be necessary to take these diverse effects into consideration to optimize patient treatment.

摘要

背景

磷脂酰肌醇磷酸介导的信号转导过程影响细胞周期进程、迁移和细胞存活等多种细胞过程。蛋白激酶 AKT 是该信号网络中的主要效应物之一。慢性 AKT 激活有助于致癌转化和肿瘤发展。因此,设计了磷脂酰肌醇类似物(PIAs)作为新的小分子药物来阻断 AKT 活性以用于癌症治疗。在这里,我们描述了 PIAs SH-5 和 SH-6 在结直肠癌细胞系中的生物学效应。

方法

将血清饥饿或补充血清的人结直肠癌细胞系 SW480、HT29 和 HCT116 暴露于 SH-5 和 SH-6 中。通过 Western 印迹测定 AKT 激活。使用基于比色 XTT 的测定法评估细胞活力,通过 FACS 分析监测细胞凋亡和细胞周期变化。通过共聚焦和延时显微镜评估细胞形态改变的动力学。使用 Affymetrix HG-U133A 微阵列和 RT-PCR 分析因抑制剂处理而引起的转录变化。

结果

尽管 PIAs 明显减少了血清饥饿细胞中的 AKT 磷酸化,但我们在补充血清的条件下没有观察到明显的减少,这使我们有机会分析这些化合物的 AKT 非依赖性作用。两种抑制剂都广泛诱导相同的形态改变,特别是细胞形状的改变和细胞内囊泡的形成。此外,我们观察到在 SW480 细胞系中特异性诱导双核细胞。基因表达分析显示转录变化主要是细胞系特异性的。与表型一致,我们发现与有丝分裂和纺锤体组织相关的基因组在 SW480 细胞中下调,但在其他细胞系中没有下调。使用连接组学进行的生物信息学分析将抑制剂处理的 SW480 细胞的基因表达模式与 PKC 信号相关联。通过共聚焦激光扫描显微镜和延时记录,我们确定了胞质分裂的最后一步存在特定缺陷,是双核形成的原因。

结论

PIAs SH-5 和 SH-6 在结直肠癌细胞中除了 AKT 之外还作用于其他细胞靶标。这些作用主要是细胞系特异性的,并对治疗结果有影响。鉴于潜在的临床试验,有必要考虑这些不同的影响,以优化患者治疗。

https://cdn.ncbi.nlm.nih.gov/pmc/blobs/307a/2895615/dac896f15031/1471-2407-10-287-1.jpg

文献AI研究员

20分钟写一篇综述,助力文献阅读效率提升50倍。

立即体验

用中文搜PubMed

大模型驱动的PubMed中文搜索引擎

马上搜索

文档翻译

学术文献翻译模型,支持多种主流文档格式。

立即体验