Institute for Cell and Molecular Biosciences, Medical School, University of Newcastle, Newcastle upon Tyne, United Kingdom.
PLoS Pathog. 2010 Jun 24;6(6):e1000961. doi: 10.1371/journal.ppat.1000961.
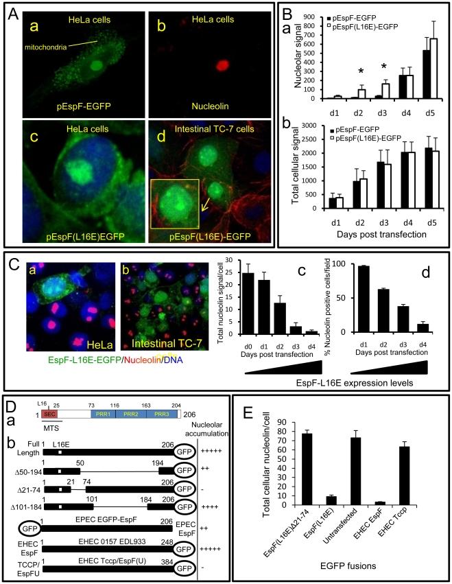
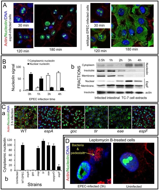
The nucleolus is a multifunctional structure within the nucleus of eukaryotic cells and is the primary site of ribosome biogenesis. Almost all viruses target and disrupt the nucleolus--a feature exclusive to this pathogen group. Here, using a combination of bio-imaging, genetic and biochemical analyses, we demonstrate that the enteropathogenic E. coli (EPEC) effector protein EspF specifically targets the nucleolus and disrupts a subset of nucleolar factors. Driven by a defined N-terminal nucleolar targeting domain, EspF causes the complete loss from the nucleolus of nucleolin, the most abundant nucleolar protein. We also show that other bacterial species disrupt the nucleolus, dependent on their ability to deliver effector proteins into the host cell. Moreover, we uncover a novel regulatory mechanism whereby nucleolar targeting by EspF is strictly controlled by EPEC's manipulation of host mitochondria. Collectively, this work reveals that the nucleolus may be a common feature of bacterial pathogenesis and demonstrates that a bacterial pathogen has evolved a highly sophisticated mechanism to enable spatio-temporal control over its virulence proteins.
核仁是真核细胞细胞核内的一个多功能结构,是核糖体生物发生的主要场所。几乎所有的病毒都以核仁为靶向目标并破坏核仁——这是该病原体组所独有的特征。在这里,我们使用生物成像、遗传和生化分析的组合,证明了肠致病性大肠杆菌(EPEC)效应蛋白 EspF 专门靶向核仁并破坏了一组核仁因子。受定义明确的 N 端核仁靶向结构域的驱动,EspF 导致核仁中最丰富的核仁蛋白核仁素完全丢失。我们还表明,其他细菌物种通过将效应蛋白递送到宿主细胞中来破坏核仁,这取决于它们的能力。此外,我们揭示了一种新的调控机制,即 EspF 的核仁靶向严格受 EPEC 对宿主线粒体的操纵控制。总的来说,这项工作揭示了核仁可能是细菌发病机制的一个共同特征,并表明一种细菌病原体已经进化出一种高度复杂的机制,以实现其毒力蛋白的时空控制。