• 文献检索
  • 文档翻译
  • 深度研究
  • 学术资讯
  • Suppr Zotero 插件Zotero 插件
  • 邀请有礼
  • 套餐&价格
  • 历史记录
应用&插件
Suppr Zotero 插件Zotero 插件浏览器插件Mac 客户端Windows 客户端微信小程序
定价
高级版会员购买积分包购买API积分包
服务
文献检索文档翻译深度研究API 文档MCP 服务
关于我们
关于 Suppr公司介绍联系我们用户协议隐私条款
关注我们

Suppr 超能文献

核心技术专利:CN118964589B侵权必究
粤ICP备2023148730 号-1Suppr @ 2026

文献检索

告别复杂PubMed语法,用中文像聊天一样搜索,搜遍4000万医学文献。AI智能推荐,让科研检索更轻松。

立即免费搜索

文件翻译

保留排版,准确专业,支持PDF/Word/PPT等文件格式,支持 12+语言互译。

免费翻译文档

深度研究

AI帮你快速写综述,25分钟生成高质量综述,智能提取关键信息,辅助科研写作。

立即免费体验

TRAIL 通过抑制 DNA-PKcs/Akt/GSK-3β 通路和激活胱天蛋白酶,下调 P-糖蛋白,使多药耐药细胞对多药耐药相关药物敏感。

TRAIL sensitize MDR cells to MDR-related drugs by down-regulation of P-glycoprotein through inhibition of DNA-PKcs/Akt/GSK-3beta pathway and activation of caspases.

机构信息

Department of Biochemistry, Pusan National University School of Medicine, Yangsan, South Korea.

出版信息

Mol Cancer. 2010 Jul 28;9:199. doi: 10.1186/1476-4598-9-199.

DOI:10.1186/1476-4598-9-199
PMID:20663232
原文链接:https://pmc.ncbi.nlm.nih.gov/articles/PMC2918570/
Abstract

BACKGROUND

The development of new modulator possessing high efficacy, low toxicity and high selectivity is a pivotal approach to overcome P-glycoprotein (P-gp) mediated multidrug resistance (MDR) in cancer treatment. In this study, we suggest a new molecular mechanism that TRAIL (tumor necrosis factor-related apoptosis-inducing ligand) down-regulates P-glycoprotein (P-gp) through inhibition of DNA-PKcs/Akt/GSK-3beta pathway and activation of caspases and thereby sensitize MDR cells to MDR-related drugs.

RESULTS

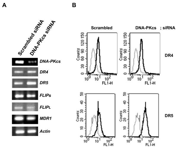
MDR variants, CEM/VLB10-2, CEM/VLB55-8 and CEM/VLB100 cells, with gradually increased levels of P-gp derived from human lymphoblastic leukemia CEM cells, were gradually more susceptible to TRAIL-induced apoptosis and cytotoxicity than parental CEM cells. The P-gp level of MDR variants was positively correlated with the levels of DNA-PKcs, pAkt, pGSK-3beta and c-Myc as well as DR5 and negatively correlated with the level of c-FLIPs. Hypersensitivity of CEM/VLB100 cells to TRAIL was accompanied by the activation of mitochondrial apoptotic pathway as well as the activation of initiator caspases. In addition, TRAIL-induced down-regulation of DNA-PKcs/Akt/GSK-3beta pathway and c-FLIP and up-regulation of cell surface expression of death receptors were associated with the increased susceptibility to TRAIL of MDR cells. Moreover, TRAIL inhibited P-gp efflux function via caspase-3-dependent degradation of P-gp as well as DNA-PKcs and subsequently sensitized MDR cells to MDR-related drugs such as vinblastine and doxorubicin. We also found that suppression of DNA-PKcs by siRNA enhanced the susceptibility of MDR cells to vincristine as well as TRAIL via down-regulation of c-FLIP and P-gp expression and up-regulation of DR5.

CONCLUSION

This study showed for the first time that the MDR variant of CEM cells was hypersensitive to TRAIL due to up-regulation of DR5 and concomitant down-regulation of c-FLIP, and degradation of P-gp and DNA-PKcs by activation of caspase-3 might be important determinants of TRAIL-induced sensitization of MDR cells to MDR-related drugs. Therefore, combination of TRAIL and chemotherapeutic drugs may be a good strategy for treatment of cancer with multidrug resistance.

摘要

背景

开发具有高效、低毒和高选择性的新型调节剂是克服癌症治疗中 P-糖蛋白(P-gp)介导的多药耐药(MDR)的关键方法。在这项研究中,我们提出了一种新的分子机制,即 TRAIL(肿瘤坏死因子相关凋亡诱导配体)通过抑制 DNA-PKcs/Akt/GSK-3β 途径和激活半胱天冬酶来下调 P-糖蛋白(P-gp),从而使 MDR 细胞对 MDR 相关药物敏感。

结果

源自人白血病 CEM 细胞的 MDR 变体 CEM/VLB10-2、CEM/VLB55-8 和 CEM/VLB100 细胞,其 P-gp 水平逐渐升高,对 TRAIL 诱导的凋亡和细胞毒性的敏感性逐渐高于亲本 CEM 细胞。MDR 变体的 P-gp 水平与 DNA-PKcs、pAkt、pGSK-3β 和 c-Myc 以及 DR5 的水平呈正相关,与 c-FLIPs 的水平呈负相关。CEM/VLB100 细胞对 TRAIL 的超敏性伴随着线粒体凋亡途径的激活以及起始半胱天冬酶的激活。此外,TRAIL 诱导的 DNA-PKcs/Akt/GSK-3β 途径和 c-FLIP 的下调以及细胞表面死亡受体的上调与 MDR 细胞对 TRAIL 的敏感性增加有关。此外,TRAIL 通过 caspase-3 依赖性 P-gp 降解抑制 P-gp 外排功能,随后使 MDR 细胞对长春碱和阿霉素等 MDR 相关药物敏感。我们还发现,siRNA 抑制 DNA-PKcs 通过下调 c-FLIP 和 P-gp 表达以及上调 DR5,增强了 MDR 细胞对长春新碱和 TRAIL 的敏感性。

结论

本研究首次表明,CEM 细胞的 MDR 变体对 TRAIL 敏感,这是由于 DR5 的上调和同时 c-FLIP 的下调,以及 caspase-3 的激活导致 P-gp 和 DNA-PKcs 的降解,这可能是 TRAIL 诱导 MDR 细胞对 MDR 相关药物敏感的重要决定因素。因此,TRAIL 与化疗药物的联合应用可能是治疗多药耐药癌症的一种很好的策略。

https://cdn.ncbi.nlm.nih.gov/pmc/blobs/bac5/2918570/266087ed36fe/1476-4598-9-199-8.jpg
https://cdn.ncbi.nlm.nih.gov/pmc/blobs/bac5/2918570/6ec2dad5a0ce/1476-4598-9-199-1.jpg
https://cdn.ncbi.nlm.nih.gov/pmc/blobs/bac5/2918570/358752be804a/1476-4598-9-199-2.jpg
https://cdn.ncbi.nlm.nih.gov/pmc/blobs/bac5/2918570/1d602decf090/1476-4598-9-199-3.jpg
https://cdn.ncbi.nlm.nih.gov/pmc/blobs/bac5/2918570/6bc7b4e87be6/1476-4598-9-199-4.jpg
https://cdn.ncbi.nlm.nih.gov/pmc/blobs/bac5/2918570/e9cc980c293f/1476-4598-9-199-5.jpg
https://cdn.ncbi.nlm.nih.gov/pmc/blobs/bac5/2918570/ae4741fd4f15/1476-4598-9-199-6.jpg
https://cdn.ncbi.nlm.nih.gov/pmc/blobs/bac5/2918570/96f82960d7bf/1476-4598-9-199-7.jpg
https://cdn.ncbi.nlm.nih.gov/pmc/blobs/bac5/2918570/266087ed36fe/1476-4598-9-199-8.jpg
https://cdn.ncbi.nlm.nih.gov/pmc/blobs/bac5/2918570/6ec2dad5a0ce/1476-4598-9-199-1.jpg
https://cdn.ncbi.nlm.nih.gov/pmc/blobs/bac5/2918570/358752be804a/1476-4598-9-199-2.jpg
https://cdn.ncbi.nlm.nih.gov/pmc/blobs/bac5/2918570/1d602decf090/1476-4598-9-199-3.jpg
https://cdn.ncbi.nlm.nih.gov/pmc/blobs/bac5/2918570/6bc7b4e87be6/1476-4598-9-199-4.jpg
https://cdn.ncbi.nlm.nih.gov/pmc/blobs/bac5/2918570/e9cc980c293f/1476-4598-9-199-5.jpg
https://cdn.ncbi.nlm.nih.gov/pmc/blobs/bac5/2918570/ae4741fd4f15/1476-4598-9-199-6.jpg
https://cdn.ncbi.nlm.nih.gov/pmc/blobs/bac5/2918570/96f82960d7bf/1476-4598-9-199-7.jpg
https://cdn.ncbi.nlm.nih.gov/pmc/blobs/bac5/2918570/266087ed36fe/1476-4598-9-199-8.jpg

相似文献

1
TRAIL sensitize MDR cells to MDR-related drugs by down-regulation of P-glycoprotein through inhibition of DNA-PKcs/Akt/GSK-3beta pathway and activation of caspases.TRAIL 通过抑制 DNA-PKcs/Akt/GSK-3β 通路和激活胱天蛋白酶,下调 P-糖蛋白,使多药耐药细胞对多药耐药相关药物敏感。
Mol Cancer. 2010 Jul 28;9:199. doi: 10.1186/1476-4598-9-199.
2
[Molecular mechanism of cisplatin to enhance the ability of TRAIL in reversing multidrug resistance in gastric cancer cells].[顺铂增强TRAIL逆转胃癌细胞多药耐药能力的分子机制]
Zhonghua Zhong Liu Za Zhi. 2015 Jun;37(6):404-11.
3
P-glycoprotein enhances TRAIL-triggered apoptosis in multidrug resistant cancer cells by interacting with the death receptor DR5.P-糖蛋白通过与死亡受体DR5相互作用增强TRAIL诱导的多药耐药癌细胞凋亡。
Biochem Pharmacol. 2006 Jul 28;72(3):293-307. doi: 10.1016/j.bcp.2006.04.024. Epub 2006 May 4.
4
Galectin-3 silencing inhibits epirubicin-induced ATP binding cassette transporters and activates the mitochondrial apoptosis pathway via β-catenin/GSK-3β modulation in colorectal carcinoma.沉默半乳糖凝集素-3 通过β-连环蛋白/GSK-3β 调节抑制表阿霉素诱导的 ABC 转运蛋白并激活结直肠癌细胞中的线粒体凋亡途径。
PLoS One. 2013 Nov 26;8(11):e82478. doi: 10.1371/journal.pone.0082478. eCollection 2013.
5
Cisplatin-mediated c-myc overexpression and cytochrome c (cyt c) release result in the up-regulation of the death receptors DR4 and DR5 and the activation of caspase 3 and caspase 9, likely responsible for the TRAIL-sensitizing effect of cisplatin.顺铂介导的c-myc过表达和细胞色素c(cyt c)释放导致死亡受体DR4和DR5上调以及半胱天冬酶3和半胱天冬酶9激活,这可能是顺铂使肿瘤坏死因子相关凋亡诱导配体(TRAIL)致敏效应的原因。
Med Oncol. 2015 Apr;32(4):133. doi: 10.1007/s12032-015-0588-9. Epub 2015 Mar 22.
6
Glycogen synthase kinase-3beta suppression eliminates tumor necrosis factor-related apoptosis-inducing ligand resistance in prostate cancer.糖原合酶激酶-3β抑制可消除前列腺癌中肿瘤坏死因子相关凋亡诱导配体耐药性。
Mol Cancer Ther. 2003 Nov;2(11):1215-22.
7
Sensitization of human K562 leukemic cells to TRAIL-induced apoptosis by inhibiting the DNA-PKcs/Akt-mediated cell survival pathway.通过抑制DNA-PKcs/Akt介导的细胞存活途径使人类K562白血病细胞对TRAIL诱导的凋亡敏感化。
Biochem Pharmacol. 2009 Sep 15;78(6):573-82. doi: 10.1016/j.bcp.2009.05.016. Epub 2009 May 21.
8
Suppression of multidrug resistance by treatment with TRAIL in human ovarian and breast cancer cells with high level of c-Myc.用TRAIL处理对c-Myc水平高的人卵巢癌细胞和乳腺癌细胞多药耐药性的抑制作用
Biochim Biophys Acta. 2011 Jul;1812(7):796-805. doi: 10.1016/j.bbadis.2011.04.004. Epub 2011 Apr 15.
9
Sensitization of multidrug resistant human ostesarcoma cells to Apo2 Ligand/TRAIL-induced apoptosis by inhibition of the Akt/PKB kinase.通过抑制Akt/PKB激酶使多药耐药性人骨肉瘤细胞对Apo2配体/TRAIL诱导的凋亡敏感化。
Int J Oncol. 2004 Dec;25(6):1599-608.
10
High susceptibility of metastatic cells derived from human prostate and colon cancer cells to TRAIL and sensitization of TRAIL-insensitive primary cells to TRAIL by 4,5-dimethoxy-2-nitrobenzaldehyde.4,5-二甲氧基-2-硝基苯甲醛增加人前列腺癌和结肠癌转移细胞对 TRAIL 的敏感性,并使 TRAIL 不敏感的原代细胞对 TRAIL 敏感。
Mol Cancer. 2011 Apr 25;10:46. doi: 10.1186/1476-4598-10-46.

引用本文的文献

1
Integrated Analysis of Single-Cell RNA-Seq and Bulk RNA-Seq Unravels the Molecular Feature of Tumor-Associated Macrophage of Acute Myeloid Leukemia.单细胞 RNA-Seq 和批量 RNA-Seq 的综合分析揭示了急性髓系白血病肿瘤相关巨噬细胞的分子特征。
Genet Res (Camb). 2024 Jan 2;2024:5539065. doi: 10.1155/2024/5539065. eCollection 2024.
2
Identification and Validation of a Prognostic Risk-Scoring Model Based on Ferroptosis-Associated Cluster in Acute Myeloid Leukemia.基于铁死亡相关簇的急性髓系白血病预后风险评分模型的鉴定与验证
Front Cell Dev Biol. 2022 Jan 21;9:800267. doi: 10.3389/fcell.2021.800267. eCollection 2021.
3

本文引用的文献

1
Recent advances in cancer therapy targeting proteins involved in DNA double-strand break repair.近年来,针对参与 DNA 双链断裂修复的蛋白质的癌症治疗取得了进展。
Clin Cancer Res. 2009 Oct 15;15(20):6314-20. doi: 10.1158/1078-0432.CCR-09-0096. Epub 2009 Oct 6.
2
Akt is activated in chronic lymphocytic leukemia cells and delivers a pro-survival signal: the therapeutic potential of Akt inhibition.在慢性淋巴细胞白血病细胞中,Akt 被激活并传递一个生存信号:Akt 抑制的治疗潜力。
Haematologica. 2010 Jan;95(1):110-8. doi: 10.3324/haematol.2009.010272. Epub 2009 Aug 27.
3
Simultaneous targeting of MCL1 and ABCB1 as a novel strategy to overcome drug resistance in human leukaemia.
Immunomodulatory potential of natural products from herbal medicines as immune checkpoints inhibitors: Helping to fight against cancer via multiple targets.
草药天然产物的免疫调节潜力作为免疫检查点抑制剂:通过多种靶点帮助抗击癌症。
Med Res Rev. 2022 May;42(3):1246-1279. doi: 10.1002/med.21876. Epub 2022 Jan 14.
4
Death Receptor 5 (TNFRSF10B) Is Upregulated and TRAIL Resistance Is Reversed in Hypoxia and Normoxia in Colorectal Cancer Cell Lines after Treatment with Skyrin, the Active Metabolite of spp.死亡受体5(TNFRSF10B)在经spp.的活性代谢物skyrin处理后的结直肠癌细胞系中,无论在缺氧还是常氧条件下均上调,且TRAIL耐药性被逆转。
Cancers (Basel). 2021 Apr 1;13(7):1646. doi: 10.3390/cancers13071646.
5
miR-199a-5p Represses Protective Autophagy and Overcomes Chemoresistance by Directly Targeting DRAM1 in Acute Myeloid Leukemia.miR-199a-5p通过直接靶向急性髓系白血病中的DRAM1抑制保护性自噬并克服化疗耐药性。
J Oncol. 2019 Sep 15;2019:5613417. doi: 10.1155/2019/5613417. eCollection 2019.
6
Saikosaponin b2 enhances the hepatotargeting effect of anticancer drugs through inhibition of multidrug resistance-associated drug transporters.柴胡皂苷 b2 通过抑制多药耐药相关药物转运体增强抗癌药物的肝靶向作用。
Life Sci. 2019 Aug 15;231:116557. doi: 10.1016/j.lfs.2019.116557. Epub 2019 Jun 10.
7
The mechanism study of lentiviral vector carrying methioninase enhances the sensitivity of drug-resistant gastric cancer cells to Cisplatin.携带甲硫氨酸酶的慢病毒载体增强耐药性胃癌细胞对顺铂敏感性的机制研究。
Br J Cancer. 2018 May;118(9):1189-1199. doi: 10.1038/s41416-018-0043-8. Epub 2018 Mar 26.
8
Phthalate exposure promotes chemotherapeutic drug resistance in colon cancer cells.邻苯二甲酸盐暴露会促进结肠癌细胞对化疗药物的耐药性。
Oncotarget. 2017 Dec 8;9(17):13167-13180. doi: 10.18632/oncotarget.23481. eCollection 2018 Mar 2.
9
Targeting hyperactivated DNA-PKcs by KU0060648 inhibits glioma progression and enhances temozolomide therapy via suppression of AKT signaling.KU0060648靶向过度激活的DNA依赖性蛋白激酶催化亚基(DNA-PKcs)可抑制胶质瘤进展,并通过抑制AKT信号增强替莫唑胺治疗效果。
Oncotarget. 2016 Aug 23;7(34):55555-55571. doi: 10.18632/oncotarget.10864.
10
FL118, a novel camptothecin analogue, overcomes irinotecan and topotecan resistance in human tumor xenograft models.新型喜树碱类似物FL118在人肿瘤异种移植模型中克服了伊立替康和拓扑替康耐药性。
Am J Transl Res. 2015 Oct 15;7(10):1765-81. eCollection 2015.
同时靶向MCL1和ABCB1作为克服人类白血病耐药性的新策略。
Br J Haematol. 2009 Jun;145(5):648-56. doi: 10.1111/j.1365-2141.2009.07678.x. Epub 2009 Mar 30.
4
Reversal of P-glycoprotein-mediated multi-drug resistance by the E3 ubiquitin ligase Cbl-b in human gastric adenocarcinoma cells.E3泛素连接酶Cbl-b逆转人胃腺癌细胞中P-糖蛋白介导的多药耐药性
J Pathol. 2009 Jun;218(2):248-55. doi: 10.1002/path.2533.
5
Cotreatment with apicidin overcomes TRAIL resistance via inhibition of Bcr-Abl signaling pathway in K562 leukemia cells.阿皮西丁联合治疗通过抑制K562白血病细胞中的Bcr-Abl信号通路克服TRAIL耐药性。
Exp Cell Res. 2009 Jul 1;315(11):1809-18. doi: 10.1016/j.yexcr.2009.02.024. Epub 2009 Mar 4.
6
c-FLIP knockdown induces ligand-independent DR5-, FADD-, caspase-8-, and caspase-9-dependent apoptosis in breast cancer cells.c-FLIP基因敲低可诱导乳腺癌细胞发生不依赖配体的、依赖DR5、FADD、半胱天冬酶-8和半胱天冬酶-9的凋亡。
Biochem Pharmacol. 2008 Dec 15;76(12):1694-704. doi: 10.1016/j.bcp.2008.09.007. Epub 2008 Sep 17.
7
Rapid and significant induction of TRAIL-mediated type II cells in apoptosis of primary salivary epithelial cells in primary Sjögren's syndrome.在原发性干燥综合征中,TRAIL介导的II型细胞对原发性唾液腺上皮细胞凋亡有快速且显著的诱导作用。
Apoptosis. 2008 Nov;13(11):1322-30. doi: 10.1007/s10495-008-0261-2.
8
Perifosine synergistically enhances TRAIL-induced myeloma cell apoptosis via up-regulation of death receptors.哌立福新通过上调死亡受体协同增强TRAIL诱导的骨髓瘤细胞凋亡。
Clin Cancer Res. 2008 Aug 15;14(16):5090-8. doi: 10.1158/1078-0432.CCR-08-0016.
9
Activation of beta-catenin signalling by GSK-3 inhibition increases p-glycoprotein expression in brain endothelial cells.通过抑制GSK-3激活β-连环蛋白信号传导可增加脑内皮细胞中P-糖蛋白的表达。
J Neurochem. 2008 Aug;106(4):1855-65. doi: 10.1111/j.1471-4159.2008.05537.x. Epub 2008 Jul 4.
10
Deregulation of the mitochondrial apoptotic machinery and development of molecular targeted drugs in acute myeloid leukemia.急性髓系白血病中线粒体凋亡机制的失调与分子靶向药物的研发
Curr Cancer Drug Targets. 2008 May;8(3):207-22. doi: 10.2174/156800908784293640.